Нейросеть

Инфекционные заболевания и иммунопрофилактика: роль вакцинации в современном обществе (Доклад)

Нейросеть для создания доклада Гарантия уникальности Строго по ГОСТу Высочайшее качество Поддержка 24/7

Доклад посвящен актуальной проблеме инфекционных заболеваний и их профилактике посредством вакцинации. Рассматриваются основные типы инфекций, механизмы иммунного ответа на вакцины и исторический контекст развития иммунопрофилактики. Особое внимание уделяется современным тенденциям в вакцинации, включая разработку новых вакцин и стратегий иммунизации, а также анализируются вопросы безопасности и эффективности вакцин. В докладе представлены данные об эпидемиологической ситуации по ряду инфекционных заболеваний и влияние вакцинации на снижение заболеваемости и смертности.

Идея:

Вакцинация является одним из самых эффективных методов профилактики инфекционных заболеваний и играет ключевую роль в поддержании общественного здоровья. Повышение осведомленности о важности вакцинации и преодоление недоверия к ней – важная задача для улучшения эпидемиологической ситуации.

Актуальность:

В условиях глобализации и изменения климата проблема инфекционных заболеваний остается чрезвычайно актуальной. Вакцинация позволяет предотвратить распространение опасных инфекций, защитить наиболее уязвимые группы населения и снизить нагрузку на систему здравоохранения.

Оглавление:

Введение

Основные инфекционные заболевания и их возбудители

Механизмы действия вакцин и формирование иммунитета

История развития вакцинации

Современные тенденции в вакцинации

Безопасность и эффективность вакцин

Проблемы и перспективы иммунопрофилактики

Заключение

Список литературы

Наименование образовательного учреждения

Доклад

на тему

Инфекционные заболевания и иммунопрофилактика: роль вакцинации в современном обществе

Выполнил: ФИО

Руководитель: ФИО

Содержание

  • Введение 1
  • Основные инфекционные заболевания и их возбудители 2
  • Механизмы действия вакцин и формирование иммунитета 3
  • История развития вакцинации 4
  • Современные тенденции в вакцинации 5
  • Безопасность и эффективность вакцин 6
  • Проблемы и перспективы иммунопрофилактики 7
  • Заключение 8
  • Список литературы 9

Введение

Содержимое раздела

В данном разделе будет представлено общее определение инфекционных заболеваний, их классификация и значение в современной медицине. Будет рассмотрена история развития иммунизации от первых попыток создания вакцин до современных достижений в области иммунопрофилактики. Особое внимание будет уделено понятию иммунитета, его видам и механизмам формирования. Цель введения – подготовить слушателя к дальнейшему изучению темы и обозначить основные вопросы, которые будут рассмотрены в докладе.

Основные инфекционные заболевания и их возбудители

Содержимое раздела

В данном пункте будут рассмотрены наиболее распространенные и опасные инфекционные заболевания, такие как корь, полиомиелит, дифтерия, столбняк, краснуха, эпидемический паротит и другие. Будет представлена информация об их возбудителях, путях передачи, симптомах и возможных осложнениях. Также будет освещена эпидемиологическая ситуация по данным заболеваниям в мире и в России, а также динамика заболеваемости за последние годы. Этот раздел позволит понять масштаб проблемы и необходимость разработки эффективных мер профилактики.

Механизмы действия вакцин и формирование иммунитета

Содержимое раздела

В этом разделе детально будут рассмотрены механизмы действия различных типов вакцин, включая живые, инактивированные, субъединичные и рекомбинантные вакцины. Будет объяснено, как вакцины стимулируют иммунную систему к выработке антител и формированию иммунной памяти. Особое внимание будет уделено различиям в иммунном ответе на разные типы вакцин и факторам, влияющим на его эффективность. Понимание этих механизмов необходимо для разработки новых и более эффективных вакцин.

История развития вакцинации

Содержимое раздела

Данный пункт посвящен обзору ключевых этапов развития вакцинации, начиная с первых экспериментов Эдварда Дженнера по прививке против оспы и заканчивая современными достижениями в области генной инженерии. Будут рассмотрены открытия, которые привели к созданию вакцин против различных инфекционных заболеваний, а также роль выдающихся ученых в развитии иммунопрофилактики. Будет освещен вклад российской науки в развитие вакцинации, включая разработку вакцин против полиомиелита, кори и других инфекций. Этот раздел позволит оценить прогресс, достигнутый в борьбе с инфекционными заболеваниями.

Современные тенденции в вакцинации

Содержимое раздела

В этом разделе будут рассмотрены современные тенденции в вакцинации, такие как разработка новых вакцин против вируса папилломы человека, ротавирусной инфекции, менингококковой инфекции и других заболеваний. Особое внимание будет уделено разработке вакцин нового поколения, использующих новые технологии, такие как мРНК-вакцины и векторные вакцины. Также будет обсуждаться вопрос создания универсальных вакцин, обеспечивающих защиту от различных штаммов одного и того же вируса. Этот раздел покажет, что вакцинология не стоит на месте и постоянно развивается.

Безопасность и эффективность вакцин

Содержимое раздела

В данном подразделе будут рассмотрены вопросы безопасности и эффективности вакцин, а также возможные побочные эффекты и способы их предотвращения. Будет представлена информация о системе мониторинга безопасности вакцин и контроле качества вакцинальных препаратов. Особое внимание будет уделено распространенным мифам о вакцинации и их опровержению на основе научных данных. Цель этого раздела – развеять страхи и опасения, связанные с вакцинацией, и убедить слушателей в ее безопасности и эффективности.

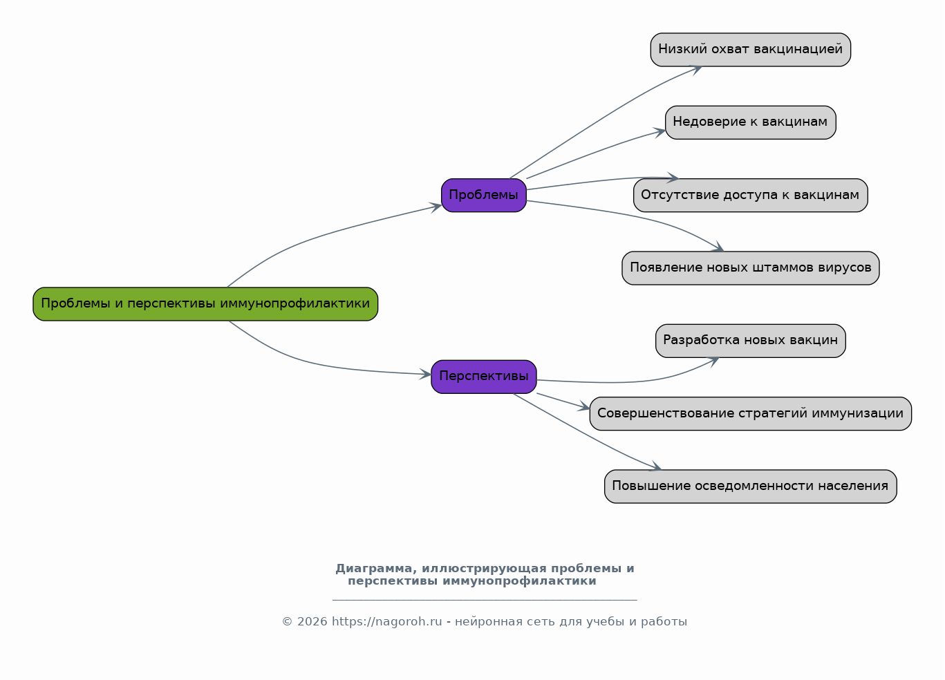
Проблемы и перспективы иммунопрофилактики

Содержимое раздела

В этом разделе будут обсуждены основные проблемы, стоящие перед иммунопрофилактикой, такие как низкий охват вакцинацией, недоверие к вакцинам, отсутствие доступа к вакцинам в развивающихся странах и появление новых штаммов вирусов. Будут рассмотрены перспективные направления развития иммунопрофилактики, такие как разработка новых вакцин, совершенствование стратегий иммунизации и повышение осведомленности населения о важности вакцинации. Этот раздел позволит выявить актуальные задачи и наметить пути их решения.

Заключение

Содержимое раздела

В заключении будут кратко повторены основные тезисы доклада и подведены итоги. Будет подчеркнута важность вакцинации как одного из самых эффективных методов профилактики инфекционных заболеваний и ее роль в обеспечении общественного здоровья. Будут даны рекомендации по повышению осведомленности о вакцинации и преодолению недоверия к ней. Также будет указано на необходимость дальнейших исследований в области иммунопрофилактики для разработки новых и более эффективных вакцин.

Список литературы

Содержимое раздела

В данном разделе будет представлен перечень использованных источников информации, включая научные статьи, монографии, учебники, нормативные документы и интернет-ресурсы. Список литературы будет оформлен в соответствии с общепринятыми стандартами. Наличие корректно оформленного списка литературы подтверждает научную обоснованность доклада и позволяет слушателям ознакомиться с дополнительной информацией по теме.

Получи Такой Доклад

До 90% уникальность
Готовый файл Word
Оформление по ГОСТ
Список источников по ГОСТ
Таблицы и схемы
Презентация

Создать Доклад на любую тему за 5 минут

Создать

#5476226