Нейросеть

Информационная структура Российской Федерации: Анализ и Перспективы (Доклад)

Нейросеть для создания доклада Гарантия уникальности Строго по ГОСТу Высочайшее качество Поддержка 24/7

Данный доклад представляет собой детальное исследование информационной структуры Российской Федерации, анализируя её компоненты, функции и взаимодействие. В работе рассматриваются ключевые элементы информационной инфраструктуры, включая государственные информационные системы, средства массовой информации и интернет-ресурсы. Особое внимание уделяется выявлению сильных и слабых сторон текущей структуры, а также оценке её влияния на различные аспекты общественной жизни. Целью является предоставление всестороннего обзора, который может быть полезен для понимания текущего состояния и перспектив развития информационной сферы в России.

Идея:

Основная идея доклада заключается в проведении комплексного анализа информационной структуры России, выявляя её ключевые элементы и оценивая их взаимодействие. Это позволит сформировать представление о текущем состоянии информационной сферы и предложить рекомендации по её дальнейшему развитию.

Актуальность:

Актуальность исследования обусловлена возрастающей ролью информации в современном обществе и её влиянием на национальную безопасность, экономику и культуру. Понимание информационной структуры является ключевым для эффективного управления информационными потоками и обеспечения защиты интересов страны в условиях глобализации.

Оглавление:

Введение

Элементы информационной инфраструктуры Российской Федерации

Правовое регулирование информационной сферы

Государственная политика в области информации и информатизации

Роль средств массовой информации в формировании информационной среды

Информационная безопасность Российской Федерации

Перспективы развития информационной структуры

Список литературы

Наименование образовательного учреждения

Доклад

на тему

Информационная структура Российской Федерации: Анализ и Перспективы

Выполнил: ФИО

Руководитель: ФИО

Содержание

  • Введение 1
  • Элементы информационной инфраструктуры Российской Федерации 2
  • Правовое регулирование информационной сферы 3
  • Государственная политика в области информации и информатизации 4
  • Роль средств массовой информации в формировании информационной среды 5
  • Информационная безопасность Российской Федерации 6
  • Перспективы развития информационной структуры 7
  • Список литературы 8

Введение

Содержимое раздела

Вводная часть доклада, представляющая общую картину исследования и его цели. Данный раздел служит для определения основных терминов и понятий, связанных с информационной структурой. Здесь будет представлена актуальность темы, обоснована необходимость исследования и сформулированы его цели и задачи. Также будет кратко описана методология исследования и его структура. Введение призвано дать общее представление о предмете исследования и подготовить читателя к восприятию последующего материала, заложив основу для понимания основных аспектов информационной структуры Российской Федерации.

Элементы информационной инфраструктуры Российской Федерации

Содержимое раздела

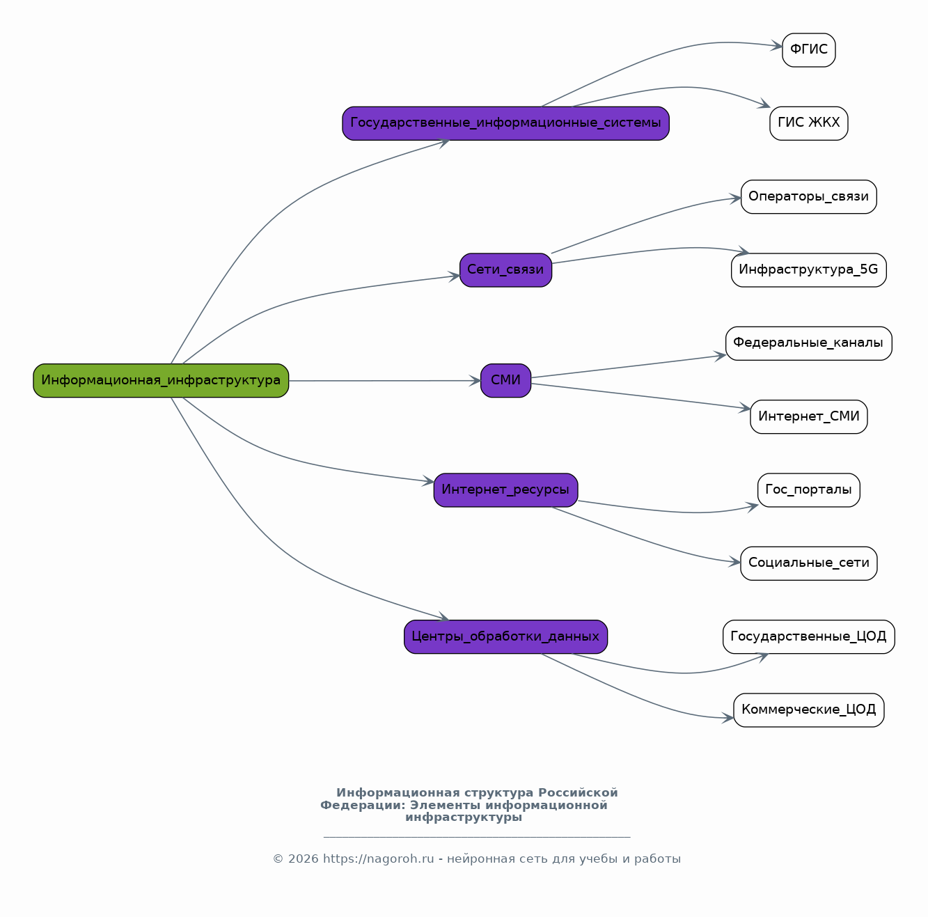
В данном разделе будет проведен детальный обзор основных элементов информационной инфраструктуры, таких как государственные информационные системы, сети связи, средства массовой информации, интернет-ресурсы и центры обработки данных. Особое внимание будет уделено их функциям, структуре, правовому регулированию и взаимодействию друг с другом. Также будут рассмотрены ключевые субъекты, участвующие в формировании и функционировании информационной инфраструктуры, включая государственные органы, коммерческие организации и общественные институты. Целью данного раздела является предоставление всестороннего обзора основных компонентов информационной инфраструктуры.

Правовое регулирование информационной сферы

Содержимое раздела

Этот раздел посвящен анализу нормативно-правовой базы, регулирующей информационную сферу в Российской Федерации. Будут рассмотрены основные законы, указы президента, постановления правительства и другие нормативные акты, касающиеся информации, информационных технологий и защиты информации. Особое внимание будет уделено анализу законодательства о средствах массовой информации, персональных данных, кибербезопасности и противодействии экстремизму в сети интернет. Целью раздела является оценка эффективности правового регулирования и выявление проблем и противоречий в законодательстве, а также перспектив его совершенствования.

Государственная политика в области информации и информатизации

Содержимое раздела

В этом разделе будет рассмотрена государственная политика в области информации и информатизации, включая приоритетные направления, стратегии и программы развития информационной сферы. Будут проанализированы основные цели и задачи государственной политики, её механизмы реализации и эффективность. Особое внимание будет уделено вопросам финансирования информационных проектов, поддержки отечественных разработчиков и обеспечения информационной безопасности. Целью раздела является оценка влияния государственной политики на развитие информационной структуры Российской Федерации и выявление перспектив её совершенствования, а также анализ текущих проблем и вызовов.

Роль средств массовой информации в формировании информационной среды

Содержимое раздела

Этот раздел посвящен анализу роли средств массовой информации (СМИ) в формировании информационной среды Российской Федерации. Будут рассмотрены различные типы СМИ, их функции, аудитория и влияние на общественное мнение. Особое внимание будет уделено вопросам свободы слова, цензуры, пропаганды и манипуляции информацией. Также будет проанализировано влияние СМИ на политические процессы, экономику и культуру. Целью раздела является оценка роли СМИ в формировании информационной среды и выявление тенденций и вызовов, стоящих перед медиаиндустрией в России.

Информационная безопасность Российской Федерации

Содержимое раздела

В данном разделе будет рассмотрена проблематика информационной безопасности Российской Федерации. Будут проанализированы основные угрозы информационной безопасности, включая кибератаки, шпионаж, распространение дезинформации и другие виды информационных атак. Особое внимание будет уделено вопросам защиты критической информационной инфраструктуры, обеспечения безопасности персональных данных и противодействия терроризму в сети интернет. Также будут рассмотрены меры по повышению уровня информационной безопасности, включая разработку и реализацию соответствующих стратегий, программ и технических средств. Целью раздела является оценка текущего состояния информационной безопасности и выработка рекомендаций по ее усилению.

Перспективы развития информационной структуры

Содержимое раздела

В этом разделе будут рассмотрены перспективы развития информационной структуры Российской Федерации. Будут проанализированы основные тенденции и вызовы, влияющие на развитие информационной сферы, включая цифровизацию, развитие искусственного интеллекта, расширение доступа к информации и глобализацию. Особое внимание будет уделено вопросам развития цифровой экономики, создания новых информационных сервисов и обеспечения доступности информации для всех граждан. Также будут рассмотрены возможные сценарии развития информационной структуры и предложены рекомендации по повышению ее эффективности и конкурентоспособности. Целью раздела является формирование представления о будущем информационной структуры.

Список литературы

Содержимое раздела

Данный раздел содержит полный перечень использованной литературы, включая книги, статьи, нормативные акты и другие источники, использованные при подготовке доклада. Список составлен в соответствии с требованиями к оформлению научной работы, с указанием авторов, названий, издательств, годов издания и страниц. Список литературы служит для подтверждения достоверности изложенной информации и предоставления читателям возможности для более глубокого изучения темы. В этом разделе будут представлены все источники, использованные при написании доклада, в алфавитном порядке.

Получи Такой Доклад

До 90% уникальность
Готовый файл Word
Оформление по ГОСТ
Список источников по ГОСТ
Таблицы и схемы
Презентация

Создать Доклад на любую тему за 5 минут

Создать

#6097472