Нейросеть

Инновационные технологии в деятельности фельдшера при оказании первичной медико-санитарной помощи: Современные тренды и перспективы (Доклад)

Нейросеть для создания доклада Гарантия уникальности Строго по ГОСТу Высочайшее качество Поддержка 24/7

Данное исследование посвящено анализу внедрения современных инновационных технологий в повседневную практику фельдшеров, работающих в системе первичной медико-санитарной помощи. Рассматриваются различные аспекты, такие как применение телемедицины, использование мобильных медицинских устройств и электронных медицинских карт. Основное внимание уделяется оценке эффективности этих технологий в улучшении качества, доступности и оперативности медицинской помощи для населения. Также анализируются возможные барьеры и проблемы, возникающие при внедрении инноваций, и предлагаются пути их преодоления, для успешной интеграции.

Идея:

Цель данного доклада - представить систематизированный обзор текущих инновационных решений и их потенциала в оптимизации работы фельдшерских пунктов. Акцент делается на практических аспектах применения технологий и их влиянии на повышение эффективности оказания медицинской помощи.

Актуальность:

Внедрение инновационных технологий в здравоохранение является актуальной задачей, особенно в условиях ограниченных ресурсов и растущей потребности в медицинской помощи. Использование современных технологий позволяет улучшить диагностику, лечение и профилактику заболеваний, а также повысить удовлетворенность пациентов.

Оглавление:

Введение

Телемедицина в практике фельдшера: возможности и ограничения

Мобильные медицинские устройства: новые инструменты для фельдшеров

Электронные медицинские карты: оптимизация ведения документации

Обучение и подготовка фельдшеров к работе с инновационными технологиями

Этические и правовые аспекты применения инноваций

Оценка эффективности внедрения инновационных технологий

Заключение

Список литературы

Наименование образовательного учреждения

Доклад

на тему

Инновационные технологии в деятельности фельдшера при оказании первичной медико-санитарной помощи: Современные тренды и перспективы

Выполнил: ФИО

Руководитель: ФИО

Содержание

  • Введение 1
  • Телемедицина в практике фельдшера: возможности и ограничения 2
  • Мобильные медицинские устройства: новые инструменты для фельдшеров 3
  • Электронные медицинские карты: оптимизация ведения документации 4
  • Обучение и подготовка фельдшеров к работе с инновационными технологиями 5
  • Этические и правовые аспекты применения инноваций 6
  • Оценка эффективности внедрения инновационных технологий 7
  • Заключение 8
  • Список литературы 9

Введение

Содержимое раздела

В данном разделе представлен обзор темы исследования, обосновывается актуальность применения инновационных технологий в деятельности фельдшера. Определяются цели и задачи исследования, формируется структура доклада и обозначаются основные направления анализа. Рассматривается важность повышения эффективности работы фельдшеров в контексте улучшения доступности и качества медицинской помощи для населения в целом. Подчеркивается значимость интеграции современных технологических решений для оптимизации рабочих процессов.

Телемедицина в практике фельдшера: возможности и ограничения

Содержимое раздела

Этот раздел посвящен рассмотрению внедрения телемедицинских технологий в деятельность фельдшеров. Анализируются различные аспекты применения телемедицины, охватывающие онлайн-консультации, дистанционный мониторинг пациентов и обмен медицинскими данными. Обсуждаются преимущества телемедицины, такие как повышение доступности медицинской помощи для удаленных регионов и снижение нагрузки на систему здравоохранения. Рассматриваются также потенциальные ограничения, связанные с техническими трудностями и вопросами конфиденциальности, и пути их решения.

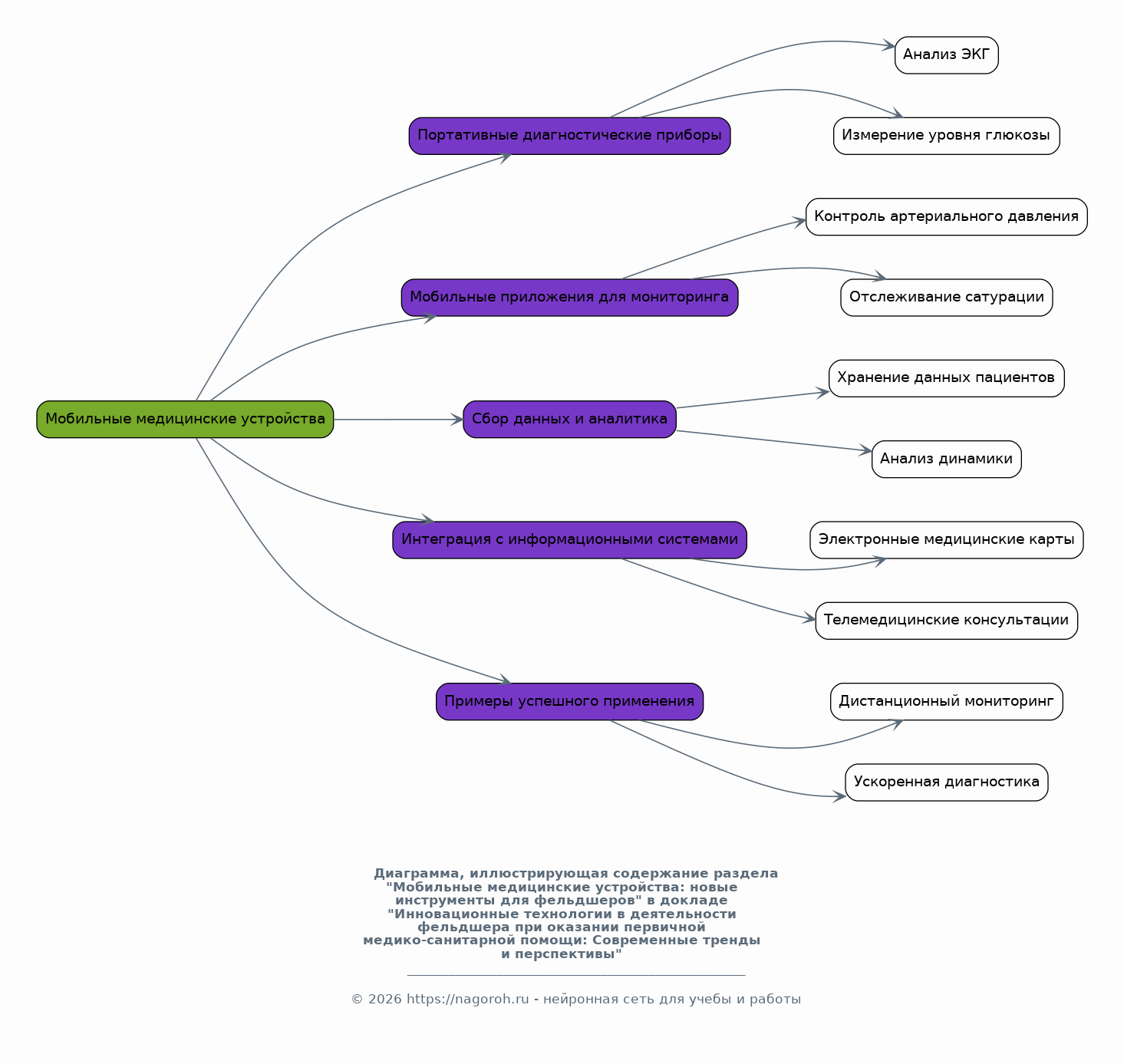
Мобильные медицинские устройства: новые инструменты для фельдшеров

Содержимое раздела

В данном разделе рассматривается использование мобильных медицинских устройств, таких как портативные диагностические приборы и мобильные приложения, в работе фельдшеров. Анализируются возможности этих устройств в улучшении диагностики, мониторинга состояния пациентов и сборе данных. Рассматриваются примеры успешного применения мобильных медицинских устройств в различных клинических ситуациях. Обсуждаются вопросы интеграции этих устройств в информационные системы здравоохранения и повышения эффективности работы.

Электронные медицинские карты: оптимизация ведения документации

Содержимое раздела

Этот раздел посвящен изучению внедрения электронных медицинских карт (ЭМК) в практику фельдшеров. Анализируются преимущества ЭМК, такие как облегчение доступа к медицинской информации, снижение ошибок и повышение эффективности работы. Рассматриваются вопросы безопасности данных, интеграции ЭМК с другими информационными системами и обучение персонала. Обсуждаются практические аспекты внедрения ЭМК в фельдшерских пунктах и оценивается их влияние на качество медицинской помощи.

Обучение и подготовка фельдшеров к работе с инновационными технологиями

Содержимое раздела

В этом разделе рассматриваются вопросы обучения и подготовки фельдшеров к использованию современных технологий. Анализируются различные методы обучения, такие как тренинги, семинары и онлайн-курсы. Обсуждается необходимость разработки специализированных учебных программ, учитывающих особенности работы фельдшеров и внедряемых технологий. Рассматривается важность постоянного повышения квалификации и адаптации к новым технологическим вызовам в медицинской практике.

Этические и правовые аспекты применения инноваций

Содержимое раздела

В данном разделе рассматриваются этические и правовые аспекты, связанные с использованием инновационных технологий в деятельности фельдшера. Анализируются вопросы защиты персональных данных пациентов, соблюдения конфиденциальности и обеспечения безопасности информации. Рассматриваются этические дилеммы, возникающие при использовании телемедицины и мобильных медицинских устройств. Обсуждаются юридические аспекты ответственности медицинского персонала и регулирование использования инновационных технологий.

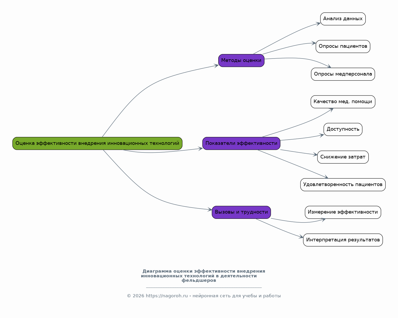
Оценка эффективности внедрения инновационных технологий

Содержимое раздела

В этом разделе проводится оценка эффективности внедрения инновационных технологий в деятельность фельдшеров. Анализируются различные методы оценки, такие как анализ данных, опросы пациентов и медицинского персонала. Рассматриваются показатели эффективности, такие как повышение качества медицинской помощи, улучшение доступности, снижение затрат и повышение удовлетворенности пациентов. Обсуждаются вызовы и трудности, связанные с измерением эффективности и интерпретацией результатов.

Заключение

Содержимое раздела

В заключении обобщаются основные выводы исследования, подчеркивается значимость внедрения инновационных технологий в деятельность фельдшера. Оценивается перспектива дальнейших исследований и разработок в данной области. Подчеркивается важность комплексного подхода к внедрению инноваций, учитывающего технические, экономические, этические и образовательные аспекты. Формулируются рекомендации для практического применения результатов исследования.

Список литературы

Содержимое раздела

В данном разделе представлен список использованной литературы, включающий научные статьи, монографии, нормативные документы и другие источники информации, использованные при подготовке доклада. Список составлен в соответствии с требованиями к оформлению научной литературы. Приводятся полные выходные данные каждого источника, обеспечивая возможность его идентификации и цитирования.

Получи Такой Доклад

До 90% уникальность
Готовый файл Word
Оформление по ГОСТ
Список источников по ГОСТ
Таблицы и схемы
Презентация

Создать Доклад на любую тему за 5 минут

Создать

#6110273