Нейросеть

Искусственный синтез протеинов и белков: Методы, применение и перспективы (Доклад)

Нейросеть для создания доклада Гарантия уникальности Строго по ГОСТу Высочайшее качество Поддержка 24/7

Данный доклад посвящен актуальной проблематике искусственного синтеза протеинов и белков, рассматривая современные подходы и технологии. В ходе исследования будут проанализированы основные методы синтеза, включая химический синтез, биосинтез и их комбинации, с акцентом на их преимущества и ограничения. Будет представлен обзор практического применения искусственно синтезированных протеинов и белков в различных областях, таких как медицина, биотехнология и сельское хозяйство. В заключении будут затронуты перспективы развития данной области и вызовы, связанные с масштабированием и оптимизацией синтеза, а также этические аспекты, сопутствующие данной деятельности.

Идея:

Доклад направлен на углубленное изучение возможностей искусственного синтеза протеинов и белков, предлагая комплексный анализ существующих методов и их практического применения. Основная идея заключается в демонстрации потенциала данной технологии для решения актуальных задач в различных областях, определяя ее роль в будущем развитии науки и технологий.

Актуальность:

Искусственный синтез протеинов и белков является одной из наиболее динамично развивающихся областей современной науки, обладающей огромным потенциалом для создания инновационных решений. Актуальность исследования обусловлена необходимостью разработки новых подходов к синтезу, оптимизации существующих методов и расширению области их применения для решения глобальных проблем.

Оглавление:

Введение

Методы искусственного синтеза протеинов: обзор и анализ

Химический синтез пептидов и белков: современные подходы и достижения

Биосинтез протеинов: экспрессия в различных системах

Применение искусственно синтезированных протеинов в медицине

Использование синтетических белков в биотехнологии и промышленности

Перспективы и вызовы в области искусственного синтеза протеинов

Список литературы

Наименование образовательного учреждения

Доклад

на тему

Искусственный синтез протеинов и белков: Методы, применение и перспективы

Выполнил: ФИО

Руководитель: ФИО

Содержание

  • Введение 1
  • Методы искусственного синтеза протеинов: обзор и анализ 2
  • Химический синтез пептидов и белков: современные подходы и достижения 3
  • Биосинтез протеинов: экспрессия в различных системах 4
  • Применение искусственно синтезированных протеинов в медицине 5
  • Использование синтетических белков в биотехнологии и промышленности 6
  • Перспективы и вызовы в области искусственного синтеза протеинов 7
  • Список литературы 8

Введение

Содержимое раздела

В вводной части будет представлен обзор проблематики искусственного синтеза протеинов и белков, обосновывается актуальность данного исследования и его значимость в контексте современных научных достижений. Определяются основные цели и задачи доклада, а также предлагается краткий обзор его структуры и содержания. Будут рассмотрены исторические аспекты развития данной области, основные этапы и ключевые открытия, которые привели к современному уровню развития технологий синтеза, также будет обозначен вклад различных научных школ и исследователей. Введение дает общее представление о предмете исследования и подготавливает слушателей к более детальному рассмотрению основных аспектов искусственного синтеза протеинов.

Методы искусственного синтеза протеинов: обзор и анализ

Содержимое раздела

В данном разделе будет проведен детальный анализ существующих методов искусственного синтеза протеинов и белков, включая химический синтез, биосинтез (экспрессия в клетках) и гибридные подходы. Будут рассмотрены химические методы, такие как классический твердофазный синтез и современные модификации, обеспечивающие более высокую эффективность и точность. Детально будут проанализированы основные подходы к биосинтезу, включая рекомбинантные методы и использование различных экспрессионных систем (бактерии, дрожжи, клетки млекопитающих). Будет проведено сравнение преимуществ и недостатков каждого метода, а также рассмотрены перспективы их развития и потенциальные улучшения, такие как автоматизация, оптимизация синтетических стратегий и повышение выхода продукта.

Химический синтез пептидов и белков: современные подходы и достижения

Содержимое раздела

Данный раздел посвящен химическому синтезу пептидов и белков, который является основополагающим методом для получения молекул заданной последовательности. Будут рассмотрены современные методики твердофазного синтеза, основные реагенты и условия, используемые для формирования пептидных связей. Детально будут изучены стратегии защиты и деблокирования аминокислотных производных, а также методы оптимизации процесса синтеза для получения высокочистых продуктов. Рассмотрение включит усовершенствованные протоколы для синтеза крупных белков и модифицированных пептидов, включая использование новых линкеров, селективных реагентов, а также подходы к преодолению трудностей синтеза. Будут представлены примеры успешного применения химического синтеза в практических исследованиях.

Биосинтез протеинов: экспрессия в различных системах

Содержимое раздела

В этом разделе будет представлен обзор различных систем экспрессии, используемых для биосинтеза протеинов, таких как бактерии, дрожжи, клетки насекомых и млекопитающих. Будут рассмотрены преимущества и недостатки каждой системы, включая эффективность экспрессии, сложность гликозилирования и другие посттрансляционные модификации. Детально будут анализироваться методы оптимизации экспрессии, включая выбор промоторов, кодоновый оптимизацию и изменение условий культивирования для повышения выхода целевого белка. Будут рассмотрены методы очистки рекомбинантных протеинов, включая различные хроматографические методы, центрифугирование и другие технологии разделения. Приводятся примеры успешного использования различных экспрессионных систем в научных исследованиях и биотехнологическом производстве.

Применение искусственно синтезированных протеинов в медицине

Содержимое раздела

В этом разделе будет рассмотрено применение искусственно синтезированных протеинов в медицине, с акцентом на разработку новых лекарственных препаратов и терапевтических подходов. Будут представлены примеры использования синтетических пептидов и белков в качестве терапевтических агентов, таких как антитела, гормоны и ферменты, для лечения различных заболеваний. Рассмотривается применение искусственных белков в диагностике, включая разработку новых методов визуализации и биосенсоров. Детально будут проанализированы перспективы использования синтетических протеинов в персонализированной медицине и генной терапии, включая создание новых подходов к доставке лекарств и таргетной терапии. Включены примеры успешного клинического применения, а также вызовы и перспективы развития в этой области.

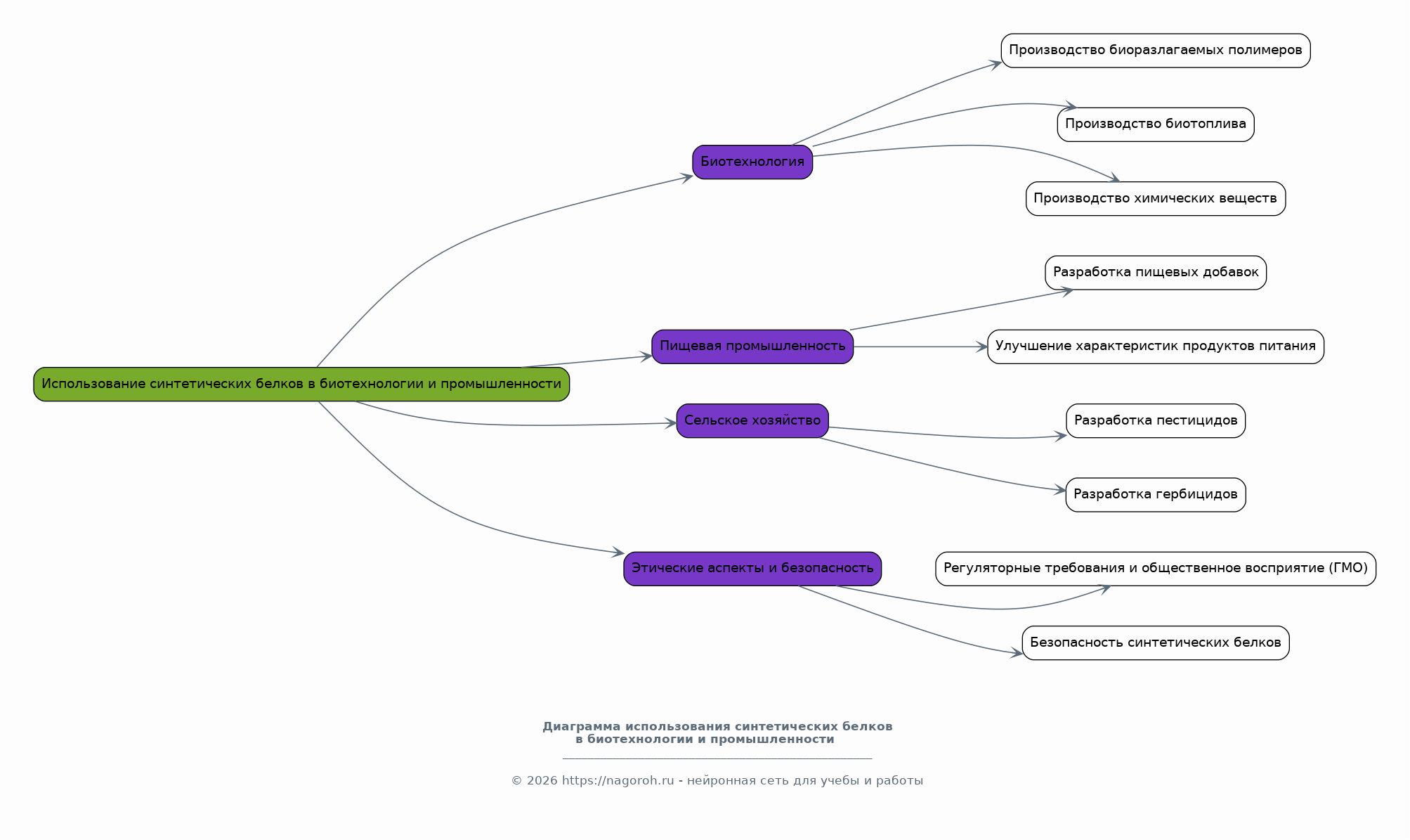
Использование синтетических белков в биотехнологии и промышленности

Содержимое раздела

Данный раздел посвящен применению синтетических белков в биотехнологии и промышленности. Будет рассмотрено использование искусственных ферментов в производстве биоразлагаемых полимеров, биотоплива и других химических веществ. Будет проанализировано применение синтетических белков в пищевой промышленности, включая разработку новых пищевых добавок и улучшение характеристик продуктов питания. Рассматриваются перспективы использования синтетических белков в сельском хозяйстве, включая разработку пестицидов и гербицидов. Будут освещены этические аспекты и вопросы безопасности, связанные с использованием генетически модифицированных организмов и синтетических белков в промышленности, включая регуляторные требования и общественное восприятие.

Перспективы и вызовы в области искусственного синтеза протеинов

Содержимое раздела

В этом разделе будут рассмотрены перспективы развития области искусственного синтеза протеинов, включая новые технологии, подходы и направления исследований. Обсуждаются потенциальные направления развития в области химического синтеза, такие как улучшение эффективности и масштабируемости методов. Детально анализируются перспективы в области биосинтеза, включая разработку новых экспрессионных систем и методы оптимизации. Рассматриваются вызовы, связанные с масштабированием производства синтетических протеинов, оптимизацией процессов очистки, а также этические аспекты, связанные с использованием новых технологий. Включение анализа текущих исследований и будущих трендов в данной области.

Список литературы

Содержимое раздела

В данном разделе представлен список использованной литературы, включающий научные статьи, обзоры, книги и другие источники информации, которые были использованы при подготовке доклада. Список литературы упорядочен и содержит полную библиографическую информацию о каждом источнике, включая авторов, название статьи или книги, название журнала или издательства, год публикации, том и номер выпуска, а также страницы. При подготовке списка литературы использовались общепринятые стандарты цитирования, обеспечивающие точность и полноту информации. Приведены ссылки на наиболее значимые и актуальные публикации в области искусственного синтеза протеинов.

Получи Такой Доклад

До 90% уникальность
Готовый файл Word
Оформление по ГОСТ
Список источников по ГОСТ
Таблицы и схемы
Презентация

Создать Доклад на любую тему за 5 минут

Создать

#6116222