Нейросеть

Искусство лаковой живописи: Сказочные и былинные сюжеты в контексте русской культуры (Доклад)

Нейросеть для создания доклада Гарантия уникальности Строго по ГОСТу Высочайшее качество Поддержка 24/7

Данный доклад посвящен исследованию искусства лаковой живописи, фокусируясь на изображениях сказочных и былинных сюжетов. В работе анализируются основные техники и исторические особенности этого вида искусства, включая его эволюцию от древних традиций до современных интерпретаций. Особое внимание уделяется влиянию народных сказок и былин на формирование образов и композиций в лаковой живописи, а также роли этого искусства в сохранении и популяризации культурного наследия России. Будут рассмотрены примеры выдающихся произведений и творчество ведущих мастеров.

Идея:

Цель доклада – выявить взаимосвязь между традиционными сюжетами русской культуры и техникой лаковой живописи, анализируя их художественную ценность. Это позволит лучше понять роль лаковой живописи в отображении народных представлений и формировании национальной идентичности.

Актуальность:

Актуальность исследования определяется значимостью изучения культурного наследия, в частности, такого уникального явления, как лаковая живопись. Доклад вносит вклад в понимание взаимосвязи между искусством, историей и культурными традициями, а также способствует популяризации этого вида искусства.

Оглавление:

Введение

Исторические аспекты возникновения и развития лаковой живописи

Сказочные сюжеты в лаковой живописи

Былинные сюжеты в лаковой живописи

Техники и приемы работы мастеров лаковой живописи

Влияние лаковой живописи на развитие русской культуры

Современные тенденции и перспективы развития лаковой живописи

Заключение

Наименование образовательного учреждения

Доклад

на тему

Искусство лаковой живописи: Сказочные и былинные сюжеты в контексте русской культуры

Выполнил: ФИО

Руководитель: ФИО

Содержание

  • Введение 1
  • Исторические аспекты возникновения и развития лаковой живописи 2
  • Сказочные сюжеты в лаковой живописи 3
  • Былинные сюжеты в лаковой живописи 4
  • Техники и приемы работы мастеров лаковой живописи 5
  • Влияние лаковой живописи на развитие русской культуры 6
  • Современные тенденции и перспективы развития лаковой живописи 7
  • Заключение 8

Введение

Содержимое раздела

В вводной части будет рассмотрена общая характеристика лаковой живописи как вида искусства, её исторические корни и эволюция. Будут определены основные этапы развития этого направления, начиная с древних техник и заканчивая современными направлениями. Также будет представлена структура исследования, обозначены его цели и задачи, а также обоснована актуальность темы. Будут определены основные понятия и термины, используемые в работе, для создания единой базы знаний у слушателей.

Исторические аспекты возникновения и развития лаковой живописи

Содержимое раздела

Этот раздел посвящен истории развития лаковой живописи в России, начиная с древних традиций и заканчивая периодом расцвета в XIX-XX веках. Будут проанализированы основные центры производства лаковых изделий, такие как Палех, Федоскино, Холуй и Мстёра, их особенности и вклад в развитие этого вида искусства. Рассмотрены техники изготовления лаковых изделий, материалы и инструменты, используемые мастерами, а также влияние исторических событий на развитие лаковой живописи. Будут освещены ключевые стили и направления.

Сказочные сюжеты в лаковой живописи

Содержимое раздела

В этой части будут рассмотрены основные сказочные сюжеты, нашедшие отражение в лаковой живописи - образы русалок, Бабы Яги, Кощея Бессмертного и других. Произойдет анализ влияния народных сказок на формирование образов и композиций, а также особенности изображения персонажей и пейзажей. Будут рассмотрены конкретные примеры произведений, демонстрирующие разнообразие интерпретаций сказочных мотивов в лаковой миниатюре. Будет проанализирована символика и значение отдельных элементов в контексте сказочных повествований.

Былинные сюжеты в лаковой живописи

Содержимое раздела

Этот раздел посвящен былинным сюжетам, воплощенным в лаковой живописи - изображениям богатырей, Ильи Муромца, Добрыни Никитича, Алеши Поповича, и подвигов. Будет проведен анализ влияния былин на формирование образов и композиций, а также особенности изображения героев и батальных сцен. Будут рассмотрены конкретные примеры, демонстрирующие разнообразие интерпретаций былинных мотивов в лаковой миниатюре. Будет проанализирована символика и значение отдельных элементов в контексте былинных повествований.

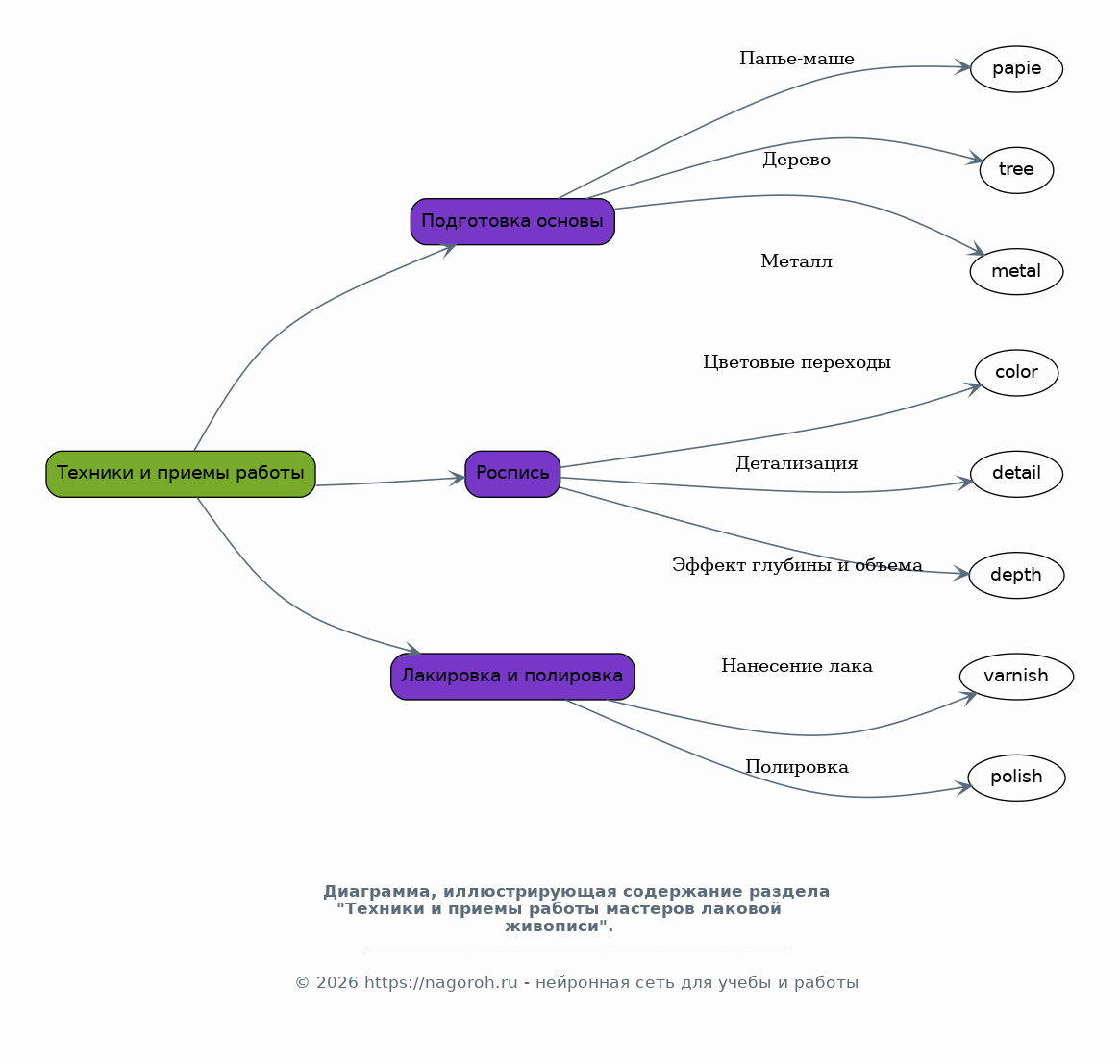
Техники и приемы работы мастеров лаковой живописи

Содержимое раздела

В этом разделе будет представлен подробный анализ техник и приемов работы мастеров лаковой живописи, включая подготовку основы, нанесение грунта, роспись, лакировку и полировку. Будут рассмотрены особенности работы с различными материалами, такими как папье-маше, дерево, металл. Будут проанализированы техники нанесения краски, создания цветовых переходов и деталей, а также приемы создания эффекта глубины и объема. Будут представлены примеры конкретных этапов работы над лаковыми миниатюрами.

Влияние лаковой живописи на развитие русской культуры

Содержимое раздела

В данном разделе будет рассмотрено влияние лаковой живописи на развитие русской культуры, ее роль в сохранении и популяризации культурного наследия. Будет проанализирована связь лаковой живописи с другими видами искусства, такими как литература, музыка и театр. Будут рассмотрены примеры использования лаковой живописи в оформлении интерьеров, создании предметов быта и сувениров. Будет освещена роль лаковой живописи в формировании национальной идентичности и патриотического воспитания.

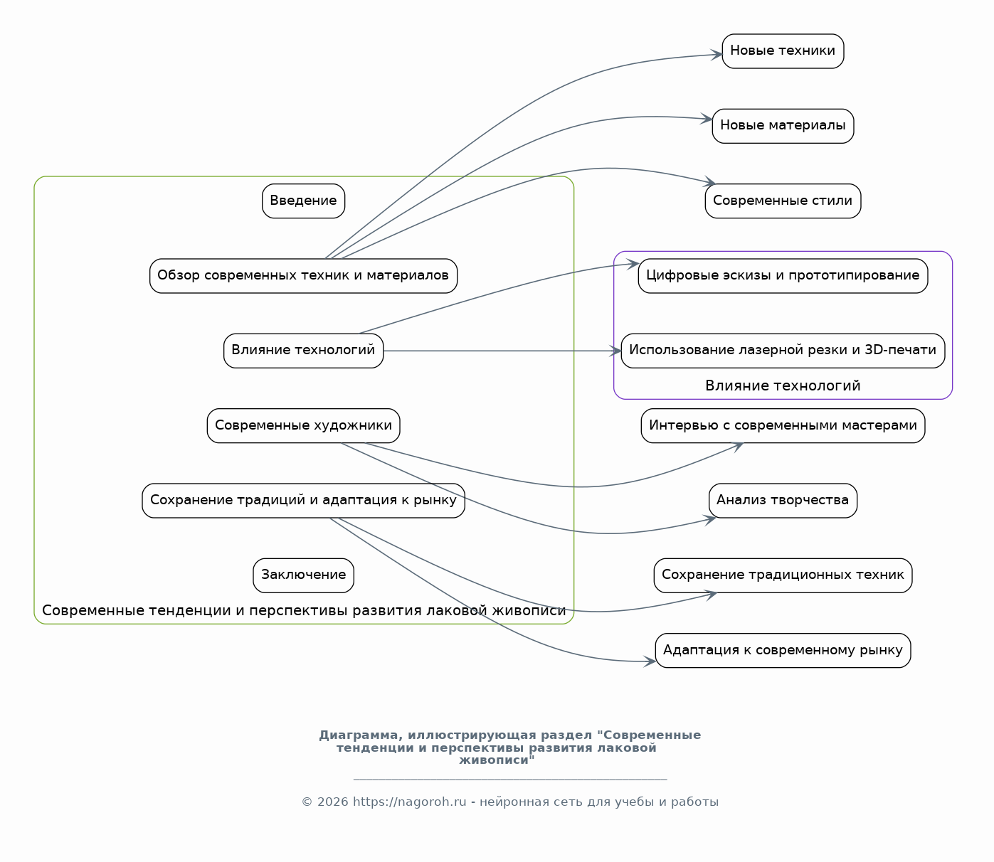
Современные тенденции и перспективы развития лаковой живописи

Содержимое раздела

В этом разделе будут рассмотрены современные тенденции и перспективы развития лаковой живописи, включая новые техники, материалы и стили. Будет проанализировано влияние современных технологий на процесс создания лаковых изделий, а также роль современных художников в развитии этого вида искусства. Будут рассмотрены примеры современных произведений и творчество современных мастеров. Будут рассмотрены вопросы сохранения традиций и адаптации к современным требованиям рынка.

Заключение

Содержимое раздела

В заключительной части будут подведены итоги исследования, сформулированы основные выводы и обобщены результаты анализа. Будет подчеркнута роль лаковой живописи в русской культуре, ее значение для сохранения и популяризации культурного наследия. Будут обозначены перспективы дальнейших исследований в этой области и предложены возможные направления дальнейшего развития. Будут отражены основные тезисы, подтверждающие актуальность и значимость проведенного исследования.

Получи Такой Доклад

До 90% уникальность
Готовый файл Word
Оформление по ГОСТ
Список источников по ГОСТ
Таблицы и схемы
Презентация

Создать Доклад на любую тему за 5 минут

Создать

#6095744