Нейросеть

Исполнительная власть Российской Федерации в 2024 году: анализ структуры, компетенций и перспектив развития (Доклад)

Нейросеть для создания доклада Гарантия уникальности Строго по ГОСТу Высочайшее качество Поддержка 24/7

Данный доклад представляет собой всесторонний анализ структуры и компетенций органов исполнительной власти Российской Федерации в 2024 году. В работе рассматриваются ключевые министерства, агентства и службы, их функции и взаимодействие. Особое внимание уделяется изменениям в правовом регулировании и их влиянию на деятельность исполнительной власти. Исследование охватывает актуальные вопросы государственного управления, включая эффективность, прозрачность и взаимодействие с обществом.

Идея:

Цель доклада — предоставить систематизированный обзор органов исполнительной власти РФ, выявив особенности их функционирования в современных условиях. В работе будет проанализировано влияние новых вызовов на деятельность органов исполнительной власти и предложены рекомендации по повышению эффективности.

Актуальность:

Актуальность исследования обусловлена необходимостью понимания механизмов государственного управления в изменяющемся мире. Данный доклад является важным для формирования представления о текущем состоянии исполнительной власти и ее роли в обеспечении устойчивого развития страны.

Оглавление:

Введение

Структура и организация органов исполнительной власти Российской Федерации

Компетенции федеральных министерств и ведомств в 2024 году

Взаимодействие органов исполнительной власти с другими ветвями власти

Особенности регионального уровня исполнительной власти

Современные вызовы и перспективы развития исполнительной власти

Анализ эффективности и проблем в деятельности органов исполнительной власти

Список литературы

Наименование образовательного учреждения

Доклад

на тему

Исполнительная власть Российской Федерации в 2024 году: анализ структуры, компетенций и перспектив развития

Выполнил: ФИО

Руководитель: ФИО

Содержание

  • Введение 1
  • Структура и организация органов исполнительной власти Российской Федерации 2
  • Компетенции федеральных министерств и ведомств в 2024 году 3
  • Взаимодействие органов исполнительной власти с другими ветвями власти 4
  • Особенности регионального уровня исполнительной власти 5
  • Современные вызовы и перспективы развития исполнительной власти 6
  • Анализ эффективности и проблем в деятельности органов исполнительной власти 7
  • Список литературы 8

Введение

Содержимое раздела

Введение в исследование начинается с определения цели и задач доклада, а также обоснования его актуальности в контексте современной политической и экономической ситуации в России. Этот раздел включает краткий обзор структуры доклада, описание методологии исследования и общие сведения о значимости исполнительной власти для функционирования государства. Также в введении будут рассмотрены основные нормативно-правовые акты, регулирующие деятельность органов исполнительной власти, и будет указан объект исследования.

Структура и организация органов исполнительной власти Российской Федерации

Содержимое раздела

В данном разделе будет представлен подробный анализ структуры органов исполнительной власти Российской Федерации, включая Правительство Российской Федерации, федеральные министерства, федеральные службы и федеральные агентства. Будет рассмотрена иерархия этих органов, их взаимосвязи и основные функции. Отдельное внимание будет уделено роли и компетенциям каждого типа органов исполнительной власти, анализу их внутренней организации и кадровому обеспечению, а также взаимодействию с другими ветвями власти.

Компетенции федеральных министерств и ведомств в 2024 году

Содержимое раздела

Этот раздел посвящен детальному анализу компетенций федеральных министерств и ведомств в 2024 году. Будут рассмотрены основные направления деятельности каждого министерства и ведомства, такие как полномочия, функции и сферы ответственности. Особое внимание будет уделено изменениям в компетенциях, произошедшим в текущем году, и их влиянию на эффективность государственного управления. Будет дан анализ ключевых нормативно-правовых актов, определяющих компетенции, и рассмотрены примеры практического применения этих компетенций.

Взаимодействие органов исполнительной власти с другими ветвями власти

Содержимое раздела

В этом разделе будет проанализировано взаимодействие органов исполнительной власти с законодательной и судебной ветвями власти. Рассмотрены механизмы координации и взаимодействия между ними, включая процессы разработки и принятия нормативных актов, контроля за исполнением законов и разрешения споров. Будут проанализированы основные формы взаимодействия: совместные заседания, консультации, обмен информацией и другие. Особое внимание будет уделено влиянию данного взаимодействия на эффективность государственного управления – будут приведены примеры, подтверждающие это.

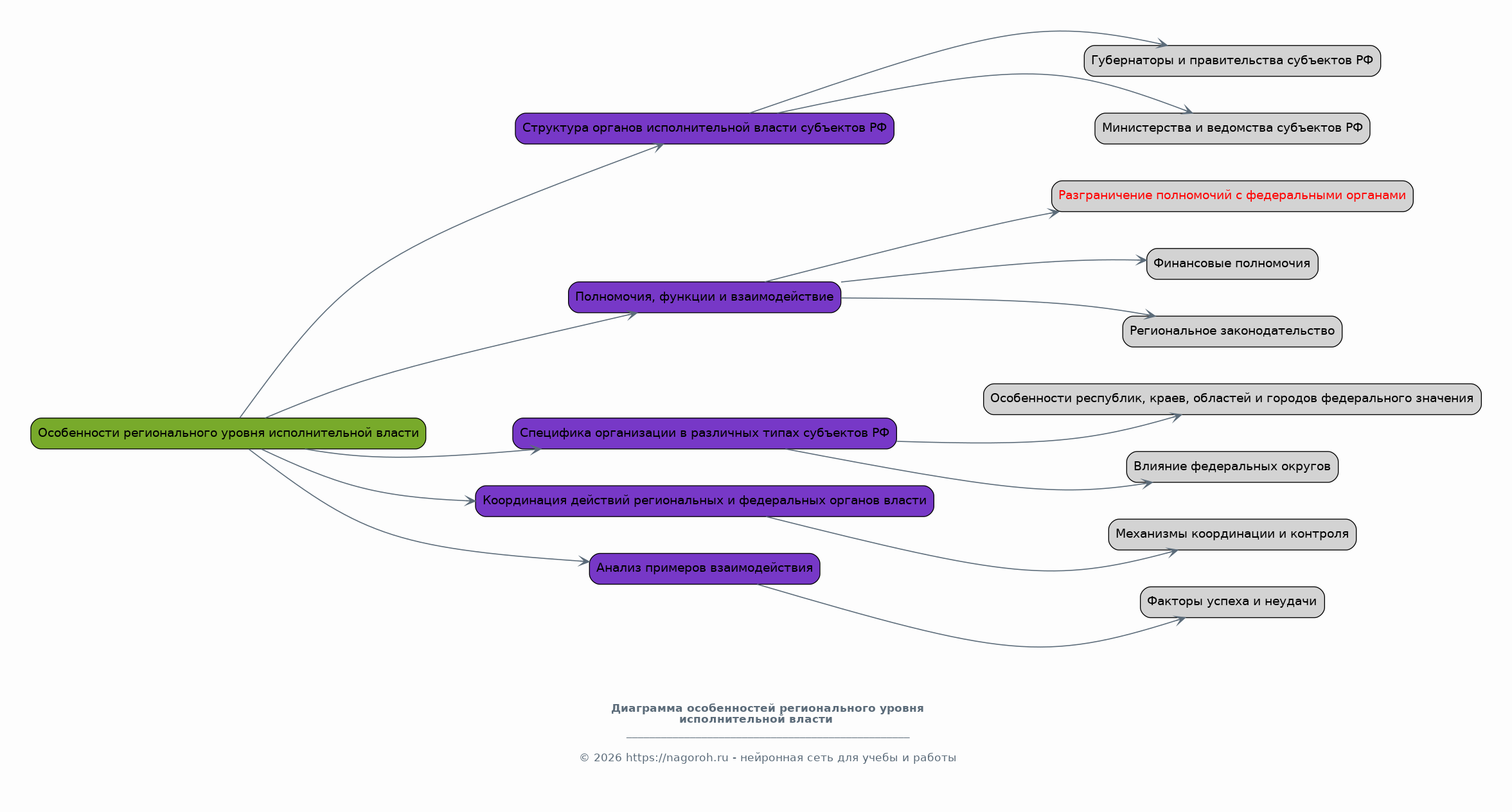
Особенности регионального уровня исполнительной власти

Содержимое раздела

Раздел посвящен анализу особенностей организации и функционирования органов исполнительной власти на региональном уровне в Российской Федерации. Будет рассмотрена структура органов исполнительной власти субъектов РФ, их полномочия, функции и взаимодействие с федеральными органами исполнительной власти. Особое внимание будет уделено специфике организации исполнительной власти в различных типах субъектов РФ и вопросам координации действий региональных и федеральных органов власти. Проанализированы примеры успешного и неуспешного взаимодействия.

Современные вызовы и перспективы развития исполнительной власти

Содержимое раздела

В данном разделе будут рассмотрены современные вызовы, стоящие перед органами исполнительной власти Российской Федерации, такие как цифровизация, глобализация, изменение климата и демографические изменения. Проанализировано влияние данных вызовов на эффективность государственного управления. Кроме того, будут предложены перспективы развития исполнительной власти, включая рекомендации по повышению эффективности, внедрению новых технологий и улучшению взаимодействия с обществом. Будет уделено внимание и зарубежному опыту.

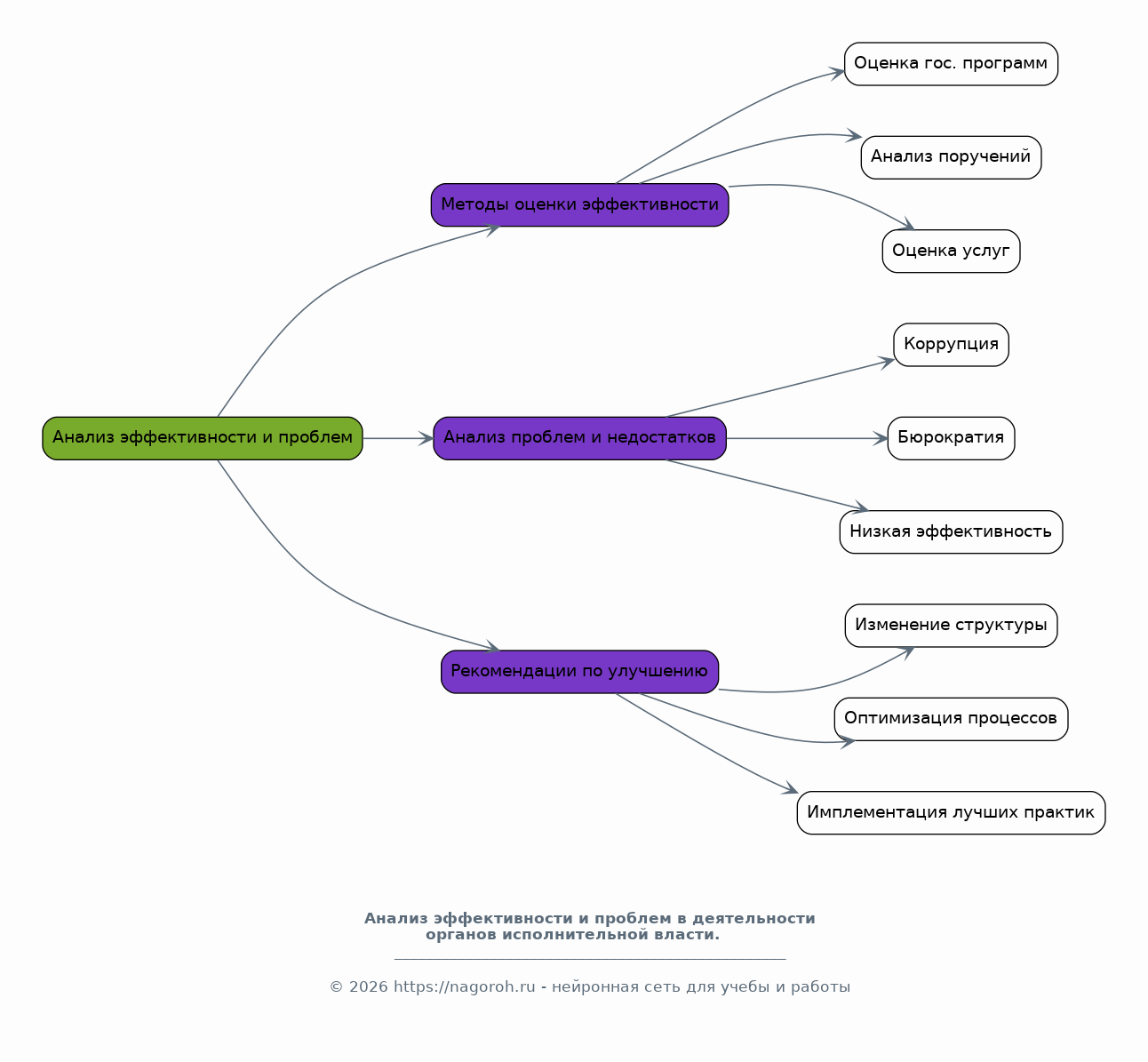
Анализ эффективности и проблем в деятельности органов исполнительной власти

Содержимое раздела

Этот раздел посвящен анализу эффективности деятельности органов исполнительной власти, выявления проблем и недостатков в их работе. Будут рассмотрены методы оценки эффективности, такие как оценка исполнения государственных программ, анализ выполнения поручений Президента и Правительства, оценка удовлетворенности граждан качеством государственных услуг. Проанализированы основные проблемы, такие как коррупция, бюрократия, низкая эффективность принятия решений. Предложены рекомендации по повышению эффективности и устранению выявленных проблем и пути их решения, основанные на лучших мировых практиках.

Список литературы

Содержимое раздела

Список использованных источников включает в себя нормативно-правовые акты, научные статьи, монографии, обзоры, аналитические материалы и другие источники, использованные в ходе исследования. В списке представлены основные законы, указы Президента, постановления Правительства, а также публикации в ведущих научных изданиях по государственному управлению и праву. Оформление списка соответствует требованиям ГОСТ и обеспечивает точность и полноту цитирования используемых источников. Список включает основные источники, необходимые для понимания темы доклада.

Получи Такой Доклад

До 90% уникальность
Готовый файл Word
Оформление по ГОСТ
Список источников по ГОСТ
Таблицы и схемы
Презентация

Создать Доклад на любую тему за 5 минут

Создать

#5476810