Нейросеть

Исследование конструкционных и поделочных материалов: свойства, применение, перспективы (Доклад)

Нейросеть для создания доклада Гарантия уникальности Строго по ГОСТу Высочайшее качество Поддержка 24/7

Данный доклад посвящен изучению широкого спектра конструкционных и поделочных материалов, используемых в различных областях. Рассматриваются их физико-химические свойства, методы обработки и области применения, с акцентом на современные тенденции и инновации. Особое внимание уделяется анализу долговечности, экологичности и экономической эффективности различных материалов. Целью исследования является формирование представления о разнообразии материалов, их характеристиках и потенциале для будущего развития.

Идея:

Предлагается комплексный анализ конструкционных и поделочных материалов, учитывающий их свойства, методы обработки и практическое применение. Основная идея заключается в выявлении оптимальных материалов для решения конкретных задач, учитывая современные требования к качеству и устойчивости.

Актуальность:

Актуальность исследования обусловлена возрастающим спросом на материалы с улучшенными характеристиками и применением в различных отраслях. Понимание свойств и возможностей конструкционных и поделочных материалов способствует инновациям и развитию технологий.

Оглавление:

Введение

Классификация и свойства конструкционных материалов

Методы обработки конструкционных материалов

Применение конструкционных материалов в различных отраслях

Классификация и свойства поделочных материалов

Применение поделочных материалов в дизайне и искусстве

Перспективы развития и новые материалы

Список литературы

Наименование образовательного учреждения

Доклад

на тему

Исследование конструкционных и поделочных материалов: свойства, применение, перспективы

Выполнил: ФИО

Руководитель: ФИО

Содержание

  • Введение 1
  • Классификация и свойства конструкционных материалов 2
  • Методы обработки конструкционных материалов 3
  • Применение конструкционных материалов в различных отраслях 4
  • Классификация и свойства поделочных материалов 5
  • Применение поделочных материалов в дизайне и искусстве 6
  • Перспективы развития и новые материалы 7
  • Список литературы 8

Введение

Содержимое раздела

Введение в исследование конструкционных и поделочных материалов. Данный раздел закладывает основу для дальнейшего анализа, определяя цели, задачи и методологию исследования. Будет представлен обзор основных типов материалов, рассматриваемых в докладе, таких как металлы, полимеры, керамика и композиты, и их классификация. Обозначение актуальности темы и её значимости в контексте современных технологических вызовов и потребностей общества.

Классификация и свойства конструкционных материалов

Содержимое раздела

Детальное рассмотрение различных типов конструкционных материалов, включая металлы, сплавы, полимеры и композиты. Обсуждение физических и механических свойств: прочность, твердость, упругость, пластичность, теплопроводность и устойчивость к коррозии. Также будет рассмотрено влияние структуры материала на его свойства, а также методы контроля качества. Этот пункт позволит понять, какие материалы лучше всего подходят для конкретных задач.

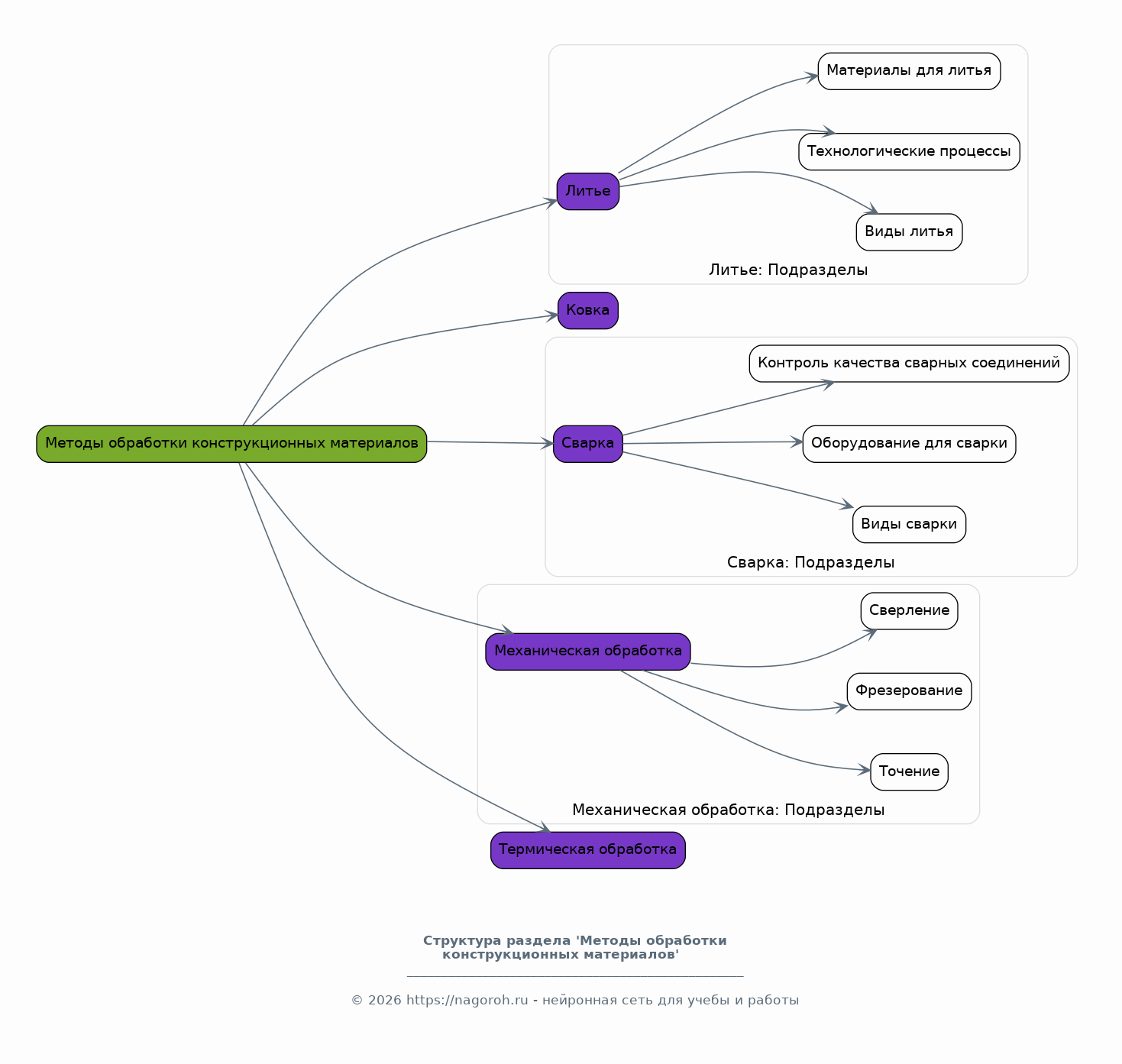
Методы обработки конструкционных материалов

Содержимое раздела

Обзор основных методов обработки конструкционных материалов, таких как литье, ковка, сварка, механическая обработка и термическая обработка. Описание технологических процессов, влияющих на структуру и свойства материалов, их преимущества и недостатки. Анализ современного оборудования и технологий, используемых в обработке материалов. Также будут рассмотрены способы повышения долговечности изделий и оптимизации производственных процессов.

Применение конструкционных материалов в различных отраслях

Содержимое раздела

Анализ применения конструкционных материалов в различных отраслях промышленности: машиностроение, авиастроение, строительство, энергетика, автомобилестроение и другие. Примеры конкретных изделий и конструкций, где используются рассматриваемые материалы, с акцентом на их уникальные свойства. Оценка влияния материалов на эксплуатационные характеристики изделий и их долговечность. Рассмотрение перспектив использования новых и усовершенствованных материалов.

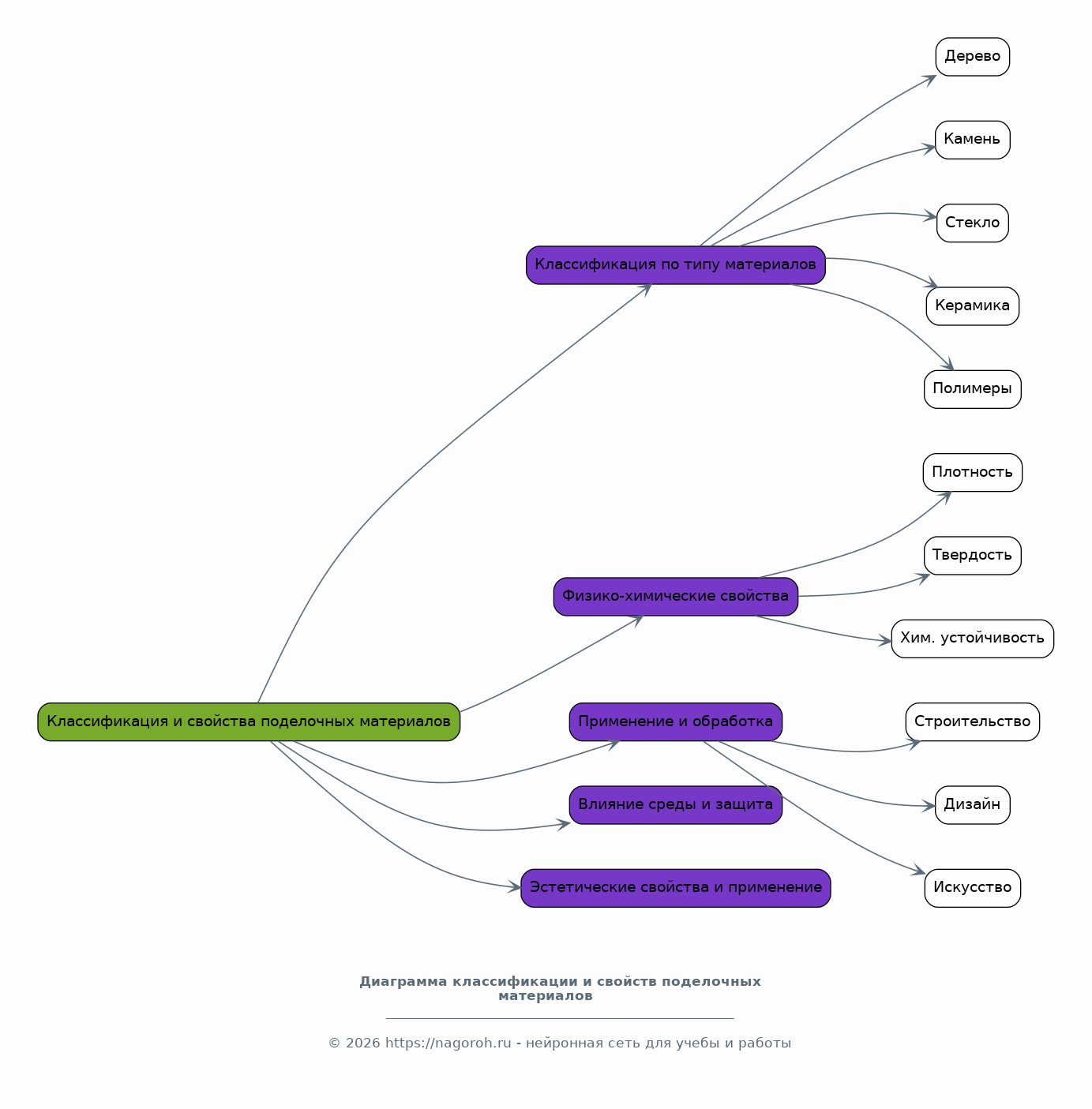
Классификация и свойства поделочных материалов

Содержимое раздела

Изучение свойств и характеристик поделочных материалов, таких как дерево, камень, стекло, керамика и современные полимерные материалы. Обсуждение их физических и химических свойств, а также методов обработки и применений. Анализ влияния окружающей среды на поделочные материалы и методы защиты от внешних воздействий. Рассмотрение эстетических свойств, роли в дизайне и искусстве, а также инновационных подходов к их применению.

Применение поделочных материалов в дизайне и искусстве

Содержимое раздела

Рассмотрение применения поделочных материалов в дизайне интерьеров, архитектуре, скульптуре, декоративно-прикладном искусстве и других областях креативной индустрии. Анализ различных техник обработки и использования этих материалов для создания эстетически привлекательных и функциональных объектов. Освещение трендов и инноваций в области дизайна и искусства, связанных с использованием новых материалов и технологий. Обсуждение экологических аспектов и устойчивого развития в контексте использования поделочных материалов.

Перспективы развития и новые материалы

Содержимое раздела

Обзор перспектив развития конструкционных и поделочных материалов, включая новые разработки и инновационные технологии. Рассмотрение материалов с улучшенными характеристиками, такими как нанокомпозиты, биоразлагаемые полимеры и «умные» материалы. Анализ потенциала и области применения этих материалов, а также оценка их влияния на различные отрасли промышленности и искусства. Обсуждение экологических аспектов и проблем устойчивого развития.

Список литературы

Содержимое раздела

В данном разделе представлен список использованной литературы и источников, на основе которых было составлено исследование. Включены книги, научные статьи, патенты, технические стандарты и другие материалы, подтверждающие достоверность и полноту информации. Список литературы структурирован в соответствии с международными стандартами цитирования. Это позволит читателям ознакомиться с перечнем используемых источников и углубиться в интересующие темы.

Получи Такой Доклад

До 90% уникальность
Готовый файл Word
Оформление по ГОСТ
Список источников по ГОСТ
Таблицы и схемы
Презентация

Создать Доклад на любую тему за 5 минут

Создать

#6091016