Нейросеть

Исследование зубных паст: Анализ состава, оценка эффективности и экологическое воздействие (Доклад)

Нейросеть для создания доклада Гарантия уникальности Строго по ГОСТу Высочайшее качество Поддержка 24/7

Данное исследование всесторонне рассматривает современные зубные пасты, уделяя особое внимание их составу, заявленной эффективности и влиянию на окружающую среду. Проводится анализ различных компонентов зубных паст, включая фториды, абразивы, антисептики и ароматизаторы, с оценкой их роли в поддержании здоровья полости рта. Кроме того, данная работа оценивает эффективность различных типов зубных паст в борьбе с кариесом, гингивитом и другими стоматологическими проблемами. Наконец, исследование затрагивает аспект экологической безопасности, анализируя состав зубных паст с точки зрения их биоразлагаемости и потенциального воздействия на окружающую среду.

Идея:

Цель исследования — предоставить комплексный анализ зубных паст, сочетая оценку их эффективности с рассмотрением экологических аспектов. Это поможет потребителям и специалистам принимать обоснованные решения при выборе средств гигиены полости рта, учитывая не только здоровье зубов, но и устойчивое развитие.

Актуальность:

Современные тенденции в области здравоохранения и экологии подчеркивают важность осознанного выбора потребительских товаров. Данное исследование имеет высокую актуальность, поскольку предоставляет информацию о влиянии зубных паст на здоровье человека и окружающую среду, способствуя формированию ответственного подхода к гигиене полости рта.

Оглавление:

Введение

Обзор состава зубных паст и их компонентов

Методы оценки эффективности зубных паст

Сравнительный анализ различных типов зубных паст

Экологические аспекты производства и утилизации зубных паст

Влияние зубных паст на здоровье человека

Рекомендации по выбору зубных паст

Заключение

Список литературы

Наименование образовательного учреждения

Доклад

на тему

Исследование зубных паст: Анализ состава, оценка эффективности и экологическое воздействие

Выполнил: ФИО

Руководитель: ФИО

Содержание

  • Введение 1
  • Обзор состава зубных паст и их компонентов 2
  • Методы оценки эффективности зубных паст 3
  • Сравнительный анализ различных типов зубных паст 4
  • Экологические аспекты производства и утилизации зубных паст 5
  • Влияние зубных паст на здоровье человека 6
  • Рекомендации по выбору зубных паст 7
  • Заключение 8
  • Список литературы 9

Введение

Содержимое раздела

Введение представляет собой обзор темы исследования, обосновывая его актуальность и значимость в контексте современной стоматологии и экологической безопасности. В этом разделе описываются основные цели и задачи исследования, устанавливаются его рамки и методология. Также приводится краткий обзор существующих исследований в данной области, определяя пробелы и обосновывая необходимость проведения данного исследования. Введение завершается кратким изложением структуры работы, предоставляя читателю общее представление о содержании каждого раздела.

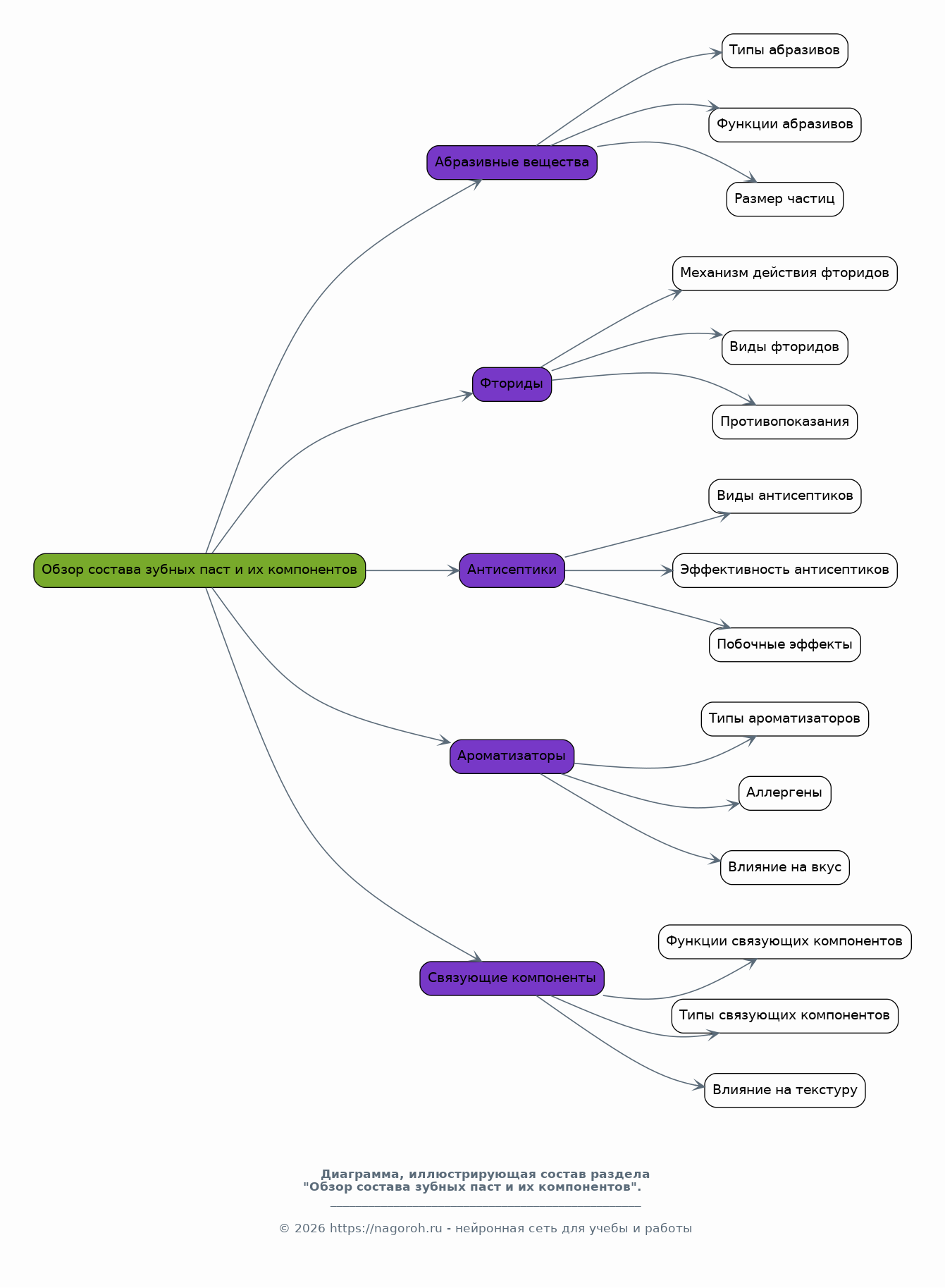
Обзор состава зубных паст и их компонентов

Содержимое раздела

В данном разделе подробно рассматривается состав различных типов зубных паст, анализируются основные компоненты, такие как абразивные вещества, фториды, антисептики, ароматизаторы и связующие компоненты. Анализируется роль каждого компонента в обеспечении гигиены полости рта, включая профилактику кариеса, борьбу с воспалением десен и поддержание свежести дыхания. Отдельное внимание уделяется потенциальным рискам и противопоказаниям, связанным с использованием определенных компонентов зубных паст, а также механизмам их действия на зубную эмаль и мягкие ткани полости рта.

Методы оценки эффективности зубных паст

Содержимое раздела

Этот раздел посвящен различным методам, используемым для оценки эффективности зубных паст. Описываются методы in vitro, включая лабораторные тесты на антибактериальную активность и способность к удалению зубного налета, а также методы in vivo, например, клинические испытания с участием добровольцев. Детально рассматриваются критерии оценки эффективности, такие как снижение уровня кариеса, уменьшение воспаления десен, отбеливающий эффект и улучшение свежести дыхания. Обсуждаются достоинства и недостатки каждого метода, а также ограничения при интерпретации результатов исследований.

Сравнительный анализ различных типов зубных паст

Содержимое раздела

В этом разделе проводится сравнительный анализ различных видов зубных паст, доступных на рынке, с учетом их состава, эффективности и заявленных свойств. Рассматриваются зубные пасты для чувствительных зубов, отбеливающие зубные пасты, пасты для профилактики кариеса и пародонтита, а также зубные пасты для детей. Проводится оценка эффективности каждого типа пасты на основе данных научных исследований и клинических испытаний. Анализируются особенности составов, преимущества и недостатки каждого продукта, а также даются рекомендации по их применению в зависимости от индивидуальных потребностей.

Экологические аспекты производства и утилизации зубных паст

Содержимое раздела

Раздел посвящен анализу экологического следа производства и утилизации зубных паст. Рассматривается воздействие компонентов паст на окружающую среду, включая загрязнение воды и почвы, а также влияние микропластика, содержащегося в некоторых зубных пастах. Анализируется процесс производства зубных паст, включая использование ресурсов и выбросы парниковых газов. Обсуждаются возможности снижения негативного экологического воздействия, такие как разработка биоразлагаемых упаковок и использование экологически чистых компонентов, а также внедрение более устойчивых производственных процессов.

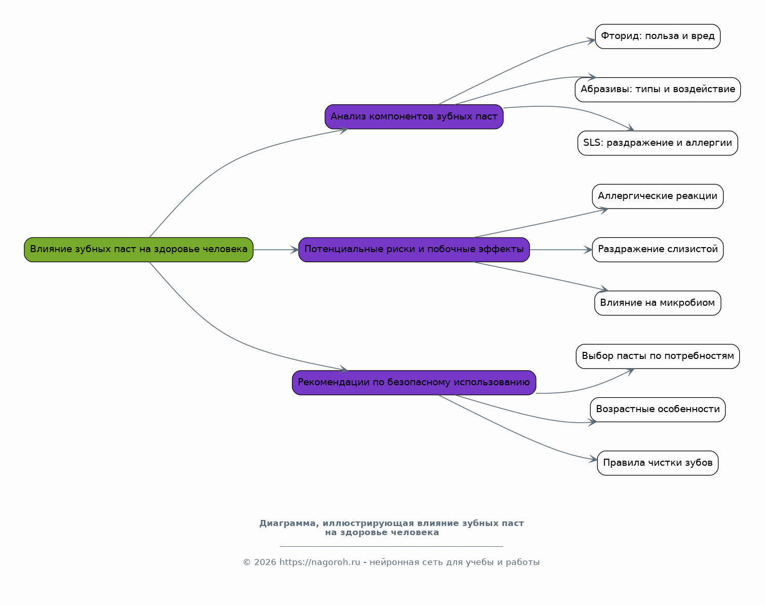
Влияние зубных паст на здоровье человека

Содержимое раздела

В данном разделе рассматривается влияние зубных паст на здоровье человека, уделяя особое внимание роли различных компонентов в обеспечении здоровья полости рта. Анализируются потенциальные риски и побочные эффекты, связанные с использованием зубных паст, включая аллергические реакции, раздражение слизистой оболочки и влияние на микробиом полости рта. Обсуждаются рекомендации по безопасному использованию зубных паст, включая выбор пасты в соответствии с индивидуальными потребностями и возрастными особенностями, а также соблюдение правил чистки зубов. Анализируются данные о долгосрочном влиянии зубных паст на здоровье.

Рекомендации по выбору зубных паст

Содержимое раздела

Раздел включает практические рекомендации по выбору зубных паст, адаптированные к различным потребностям и условиям. Учитываются факторы, такие как возраст, состояние здоровья зубов и десен, наличие определенных стоматологических проблем и индивидуальные предпочтения. Даются рекомендации по выбору зубных паст для детей, для чувствительных зубов, для отбеливания и для профилактики различных заболеваний полости рта. Обсуждаются критерии оценки качества зубных паст, включая состав, эффективность и соответствие международным стандартам. Рассматривается роль консультации со стоматологом при выборе зубной пасты.

Заключение

Содержимое раздела

В заключении обобщаются основные выводы, полученные в ходе исследования, подчеркивается значимость результатов и их вклад в понимание состава, эффективности и экологических аспектов зубных паст. Подводятся итоги сравнительного анализа различных типов зубных паст, оцениваются их преимущества и недостатки, формулируются рекомендации для потребителей и профессионалов. Обсуждаются перспективные направления дальнейших исследований в области зубных паст, включая разработку новых составов с улучшенными характеристиками и более экологичным воздействием. Формулируются выводы по достижению целей исследования.

Список литературы

Содержимое раздела

В данном разделе представлен перечень использованных источников, включая научные статьи, обзоры, монографии и другие публикации, на которые ссылались в процессе исследования. Список литературы организован в соответствии с принятыми стандартами цитирования, обеспечивая возможность проверки подлинности и полноты информации. Каждый элемент списка содержит полную информацию об источнике, включая авторов, название, год публикации, название журнала или издательства, что позволяет читателям легко найти и ознакомиться с оригинальными материалами. Список литературы отражает широкий охват изученных материалов и обеспечивает подтверждение достоверности представленных данных.

Получи Такой Доклад

До 90% уникальность
Готовый файл Word
Оформление по ГОСТ
Список источников по ГОСТ
Таблицы и схемы
Презентация

Создать Доклад на любую тему за 5 минут

Создать

#5733985