Нейросеть

Истоки и эволюция риторики в античном обществе: анализ предпосылок и этапов развития (Доклад)

Нейросеть для создания доклада Гарантия уникальности Строго по ГОСТу Высочайшее качество Поддержка 24/7

Данный доклад посвящен исследованию генезиса и динамики риторики в античном мире. Основное внимание уделяется анализу социальных, политических и культурных факторов, обусловивших её возникновение и распространение. Исследование охватывает ключевые этапы развития риторического искусства, от ранних форм устной словесности до формирования систематизированных теоретических учений. В докладе рассматриваются выдающиеся риторы и их вклад в теорию и практику красноречия, а также влияние риторики на различные аспекты античной жизни.

Идея:

Цель доклада – всесторонний анализ причин возникновения и развития риторики в античном обществе. Акцент сделан на выявлении взаимосвязей между риторикой, политикой, философией и общественной жизнью.

Актуальность:

Изучение риторики в античном обществе сохраняет актуальность в контексте понимания истории культуры и формирования навыков эффективной коммуникации. Анализ античного риторического опыта позволяет глубже осознать механизмы убеждения, аргументации и воздействия на аудиторию, что имеет значение в современном мире.

Оглавление:

Введение

Социально-политические предпосылки возникновения риторики

Ранние формы риторики: от гомеровского эпоса до софистов

Формирование классической риторики: Аристотель и его вклад

Риторика в эпоху эллинизма: развитие и трансформация

Выдающиеся риторы античности и их вклад в развитие риторики

Влияние риторики на различные сферы античной жизни

Заключение

Список литературы

Наименование образовательного учреждения

Доклад

на тему

Истоки и эволюция риторики в античном обществе: анализ предпосылок и этапов развития

Выполнил: ФИО

Руководитель: ФИО

Содержание

  • Введение 1
  • Социально-политические предпосылки возникновения риторики 2
  • Ранние формы риторики: от гомеровского эпоса до софистов 3
  • Формирование классической риторики: Аристотель и его вклад 4
  • Риторика в эпоху эллинизма: развитие и трансформация 5
  • Выдающиеся риторы античности и их вклад в развитие риторики 6
  • Влияние риторики на различные сферы античной жизни 7
  • Заключение 8
  • Список литературы 9

Введение

Содержимое раздела

Вводная часть доклада, определяющая актуальность и цели исследования. В данном разделе будет представлена общая характеристика риторики как области знания и практики, ее место в античной культуре, а также обозначены основные вопросы, подлежащие рассмотрению. Будут определены ключевые термины и понятия, используемые в докладе, что позволит лучше понять специфику предмета исследования. Также будет сформулирована основная исследовательская проблема и обозначены методы исследования.

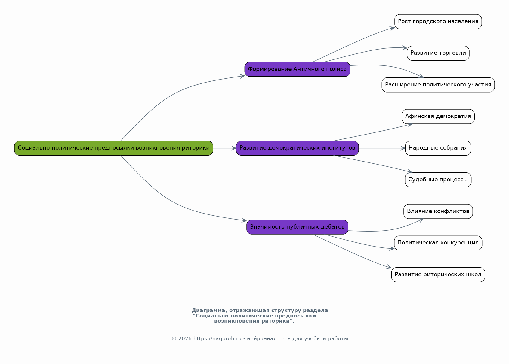
Социально-политические предпосылки возникновения риторики

Содержимое раздела

Рассмотрение контекста, в котором зародилась риторика, включающее анализ формирования античного полиса, демократических институтов и значимости публичных дебатов. Будет проанализировано влияние социальных изменений, таких как рост городского населения, развитие торговли и расширение возможностей для участия в политической жизни. Акцент будет сделан на развитии демократии и публичных выступлений в судах и народных собраниях. В данном разделе также будет уделено внимание роли конфликтов и конкуренции в стимулировании развития риторического искусства.

Ранние формы риторики: от гомеровского эпоса до софистов

Содержимое раздела

Изучение истоков риторики в устной культуре Древней Греции, включая анализ поэтических текстов Гомера и Гесиода. Будет рассмотрен переход от мифологического мышления к рациональному, отразившийся в развитии аргументации и убеждения. Особое внимание будет уделено роли софистов, их вкладу в развитие риторической теории и практики, а также критике их деятельности. Анализ вклада отдельных софистов, таких как Протагор и Горгий, в формирование представлений о риторике.

Формирование классической риторики: Аристотель и его вклад

Содержимое раздела

Анализ основополагающего труда Аристотеля «Риторика», его классификации видов риторики, учения о трех видах аргументации (эфос, пафос и логос), концепции стилей и структуры речи. Будет рассмотрено влияние философских взглядов Аристотеля на развитие риторической теории. Особое внимание будет уделено формированию риторики как систематической науки, ее методологическим принципам и практическому применению. Анализ наследия Аристотеля в контексте последующего развития риторики.

Риторика в эпоху эллинизма: развитие и трансформация

Содержимое раздела

Изучение развития риторики в эпоху эллинизма, включая анализ изменений в политической и культурной жизни, повлиявших на ее формы. Будет рассмотрено влияние риторики на новые формы политической организации и общественной жизни. Анализ роли риторических школ в распространении знаний и формировании риторических навыков. Рассмотрение взаимодействия риторики с другими областями знания, такими как философия и литература.

Выдающиеся риторы античности и их вклад в развитие риторики

Содержимое раздела

Рассмотрение биографий и творчества выдающихся риторов античности: Демосфена, Цицерона, Квинтилиана. Анализ их речей, теоретических трудов и практического опыта. Оценка их вклада в развитие риторической теории и практики, а также их влияния на последующие поколения ораторов. Анализ роли риторов в политической и общественной жизни античного мира, их взаимодействия с властью и обществом.

Влияние риторики на различные сферы античной жизни

Содержимое раздела

Изучение влияния риторики на политику, право, образование, литературу и другие сферы античной жизни. Будет рассмотрено использование риторических приемов в различных видах публичных выступлений - судебных речах, политических дебатах, праздничных выступлениях. Анализ формирования риторических канонов и их влияния на различные виды словесного творчества. Рассмотрение роли риторики в формировании общественных ценностей и идеалов.

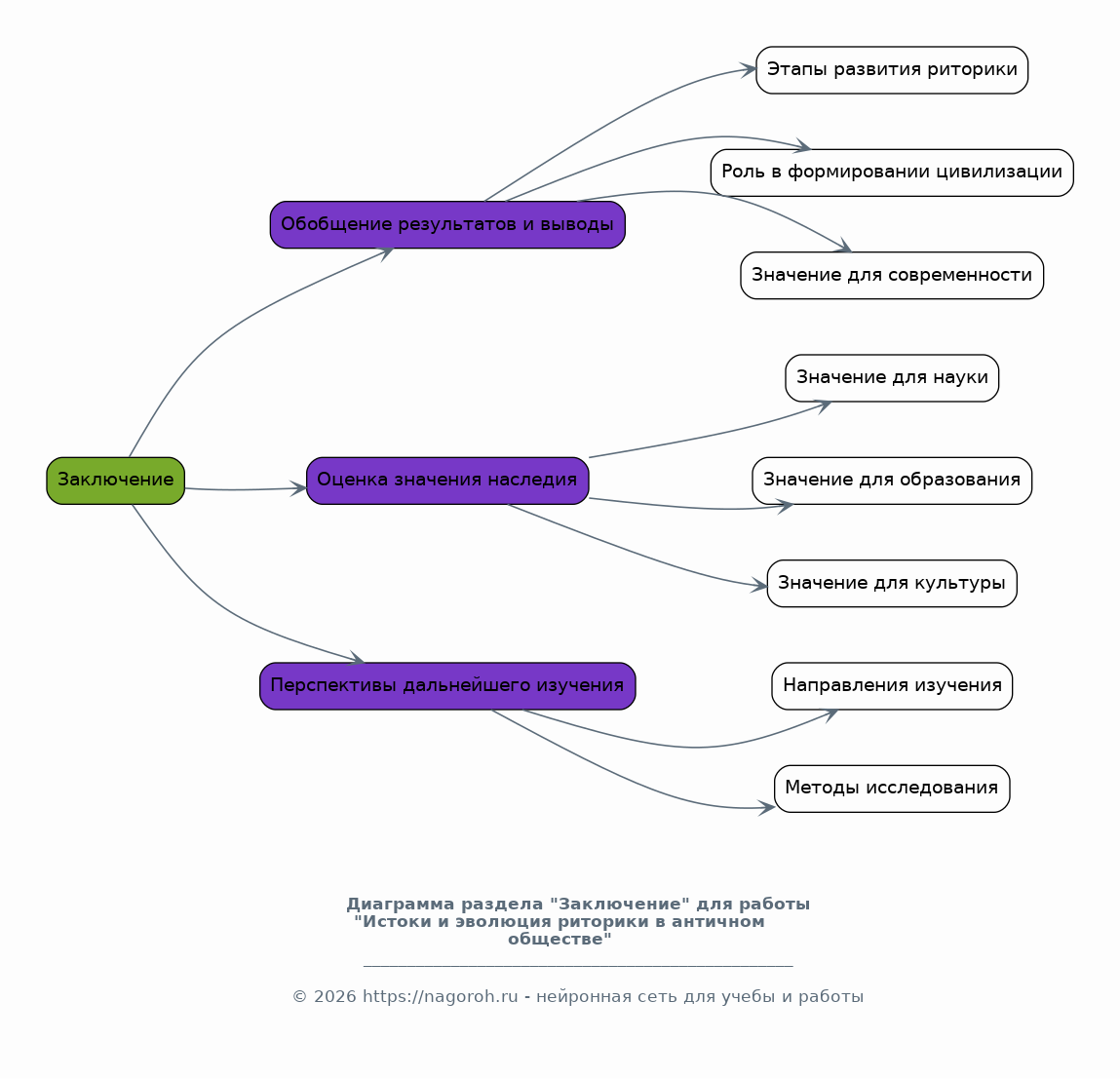
Заключение

Содержимое раздела

Обобщение основных результатов исследования, формулировка выводов о причинах возникновения и развития риторики в античном обществе. Краткое изложение основных этапов развития риторики, ее роли в формировании античной цивилизации и ее значения для современности. Оценка значения риторического наследия античности для современной науки, образования и культуры. Перспективы дальнейшего изучения риторики в контексте современной гуманитарной науки.

Список литературы

Содержимое раздела

Перечень использованных источников и литературы, включая научные статьи, монографии и другие работы, использованные в процессе исследования. Список будет включать как основные теоретические труды по риторике, так и работы, посвященные истории античной культуры и общества. Систематизация списка литературы в соответствии с общепринятыми научными стандартами. Список будет включать только те источники, которые непосредственно использовались при написании доклада.

Получи Такой Доклад

До 90% уникальность
Готовый файл Word
Оформление по ГОСТ
Список источников по ГОСТ
Таблицы и схемы
Презентация

Создать Доклад на любую тему за 5 минут

Создать

#5474063