Нейросеть

Историческая эволюция общевоинских уставов Вооружённых Сил Российской Федерации (Доклад)

Нейросеть для создания доклада Гарантия уникальности Строго по ГОСТу Высочайшее качество Поддержка 24/7

Данный доклад посвящен исследованию истории развития общевоинских уставов в Вооруженных силах Российской Федерации, начиная с их зарождения и до современной редакции. Проводится анализ ключевых этапов формирования уставов, выявляются основные тенденции и изменения, отражающие эволюцию военной доктрины и организационной структуры армии. Особое внимание уделяется влиянию исторических событий и геополитических факторов на содержание и структуру уставов, а также их роли в укреплении воинской дисциплины и боеготовности. Исследование направлено на понимание преемственности и новаторства в системе военного регулирования, а также на определение перспектив дальнейшего совершенствования общевоинских уставов.

Идея:

В докладе рассматривается исторический путь формирования и развития общевоинских уставов в России, от первых документов, регламентирующих военную службу, до современных нормативных актов, определяющих порядок деятельности военнослужащих. Цель исследования - выявить закономерности эволюции уставов и определить их роль в обеспечении боеспособности и поддержании законности в Вооруженных Силах.

Актуальность:

Изучение истории развития общевоинских уставов имеет важное значение для понимания современной системы военного регулирования и определения направлений ее дальнейшего совершенствования. В условиях меняющейся геополитической обстановки, а также внедрения новых технологий и методов ведения боевых действий, необходимость в адаптации и обновлении уставов становится особенно актуальной.

Оглавление:

Введение

Первые военные уставы в Российской истории (XVI - XVIII века)

Общевоинские уставы XIX века: становление системности

Советский период: идеологизация и унификация

Общевоинские уставы после распада СССР: адаптация к новым условиям

Современные общевоинские уставы Вооруженных Сил РФ: основные положения и требования

Зарубежный опыт в области военного регулирования

Заключение

Наименование образовательного учреждения

Доклад

на тему

Историческая эволюция общевоинских уставов Вооружённых Сил Российской Федерации

Выполнил: ФИО

Руководитель: ФИО

Содержание

  • Введение 1
  • Первые военные уставы в Российской истории (XVI - XVIII века) 2
  • Общевоинские уставы XIX века: становление системности 3
  • Советский период: идеологизация и унификация 4
  • Общевоинские уставы после распада СССР: адаптация к новым условиям 5
  • Современные общевоинские уставы Вооруженных Сил РФ: основные положения и требования 6
  • Зарубежный опыт в области военного регулирования 7
  • Заключение 8

Введение

Содержимое раздела

В данном разделе определяется предмет, объект и задачи исследования, а также обосновывается актуальность изучения истории общевоинских уставов Вооруженных Сил Российской Федерации. Рассматривается структура работы, методологические основы исследования, источники информации и научная новизна. Подчеркивается значимость уставов как ключевого элемента системы военного управления, определяющего права, обязанности и ответственность военнослужащих. Определяются основные этапы развития военного законодательства в России.

Первые военные уставы в Российской истории (XVI - XVIII века)

Содержимое раздела

В данном разделе анализируются первые попытки кодификации правил военной службы в России, начиная с Уложения о службе 1550 года и заканчивая Воинским Уставом Петра I. Рассматривается содержание этих уставов, а также их влияние на формирование регулярной российской армии. Особое внимание уделяется изменениям в организации и тактике войск, которые отразились в требованиях к военнослужащим и командирам. Анализируется влияние европейского военного опыта на развитие российского военного законодательства.

Общевоинские уставы XIX века: становление системности

Содержимое раздела

Рассматриваются основные общевоинские уставы, принятые в XIX веке, такие как Воинский Устав 1855 года и другие нормативные акты, регулирующие различные аспекты военной службы. Анализируются изменения, внесенные в уставы под влиянием Крымской войны и других военных конфликтов. Особое внимание уделяется вопросам дисциплины, взаимоотношений между военнослужащими и командирами, а также порядку несения службы. Оценивается роль этих уставов в укреплении боеготовности российской армии.

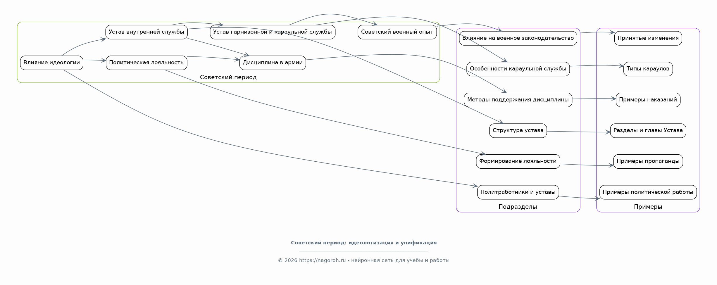
Советский период: идеологизация и унификация

Содержимое раздела

В данном разделе исследуется развитие общевоинских уставов в Советский период, с акцентом на влияние идеологических факторов и стремление к унификации. Анализируются такие уставы, как Устав внутренней службы, Устав гарнизонной и караульной службы и другие. Рассматривается роль уставов в формировании политической лояльности военнослужащих и обеспечении дисциплины в армии. Оценивается влияние советского военного опыта на развитие военного законодательства.

Общевоинские уставы после распада СССР: адаптация к новым условиям

Содержимое раздела

В данном разделе рассматривается процесс адаптации общевоинских уставов к условиям новой России после распада Советского Союза. Анализируются изменения, внесенные в уставы в соответствии с Конституцией Российской Федерации и новыми законами. Особое внимание уделяется вопросам прав и свобод военнослужащих, а также порядку прохождения военной службы по контракту. Оценивается влияние реформ в вооруженных силах на содержание уставов.

Современные общевоинские уставы Вооруженных Сил РФ: основные положения и требования

Содержимое раздела

В данном разделе проводится анализ современных общевоинских уставов Вооруженных Сил Российской Федерации, таких как Устав внутренней службы, Устав гарнизонной и караульной службы, Устав воинских формирований и другие. Рассматривается их структура, содержание и основные положения. Особое внимание уделяется вопросам военной дисциплины, взаимоотношений между военнослужащими и командирами, а также порядку несения службы. Оценивается соответствие современных уставов требованиям современной военной организации.

Зарубежный опыт в области военного регулирования

Содержимое раздела

В данном разделе рассматривается опыт других стран в области разработки и применения общевоинских уставов. Проводится сравнительный анализ уставов различных стран с учетом их особенностей и национальных традиций. Рассматриваются вопросы военной дисциплины, прав и свобод военнослужащих, а также порядка несения службы. Выявляются лучшие практики и возможные направления заимствования для совершенствования российского военного законодательства. Оценивается влияние международного права на военные уставы.

Заключение

Содержимое раздела

В заключении подводятся итоги исследования, формулируются основные выводы и обобщения. Оценивается роль общевоинских уставов в развитии Вооруженных Сил Российской Федерации и обеспечении ее боеготовности. Определяются перспективы дальнейшего совершенствования системы военного регулирования и предлагаются рекомендации по адаптации уставов к новым вызовам и угрозам. Подчеркивается необходимость постоянного мониторинга и анализа эффективности действующих уставов.

Получи Такой Доклад

До 90% уникальность
Готовый файл Word
Оформление по ГОСТ
Список источников по ГОСТ
Таблицы и схемы
Презентация

Создать Доклад на любую тему за 5 минут

Создать

#5478092