Нейросеть

Историческое развитие России в XX-XXI веках: основные этапы, преобразования и вызовы (Доклад)

Нейросеть для создания доклада Гарантия уникальности Строго по ГОСТу Высочайшее качество Поддержка 24/7

Данный доклад представляет собой обзор ключевых событий и тенденций, сформировавших облик России в течение XX и XXI веков. В нем рассматриваются основные политические, экономические и социальные изменения, оказавшие влияние на развитие страны, от революций и мировых войн до перестройки и современных реформ. Особое внимание уделяется анализу влияния этих преобразований на различные сферы жизни российского общества, выявляя ключевые моменты и их долгосрочные последствия. Цель работы — предоставить комплексное понимание динамики развития России за последние сто с лишним лет.

Идея:

Цель доклада – проследить эволюцию России, выявить ключевые моменты и факторы, оказавшие наибольшее влияние на её становление и развитие. Будет рассмотрено взаимодействие внутренних процессов и внешних воздействий, формировавших облик страны в разные исторические периоды.

Актуальность:

Изучение истории России в XX-XXI веках имеет огромное значение для понимания современных политических, экономических и социальных процессов. Знание прошлого позволяет лучше анализировать текущую ситуацию и прогнозировать будущие тенденции развития, что делает эту тему актуальной для широкого круга исследователей и общественности.

Оглавление:

Введение

Россия в начале XX века: политическая обстановка, экономика и общество

Революции 1917 года и Гражданская война: трансформация государства и общества

Советский период: этапы строительства социализма и его противоречия

Перестройка и распад СССР: причины, ход событий и последствия

Российская Федерация в конце XX - начале XXI века: становление новой государственности

Экономическое и социальное развитие России: основные тенденции и вызовы

Заключение

Список литературы

Наименование образовательного учреждения

Доклад

на тему

Историческое развитие России в XX-XXI веках: основные этапы, преобразования и вызовы

Выполнил: ФИО

Руководитель: ФИО

Содержание

  • Введение 1
  • Россия в начале XX века: политическая обстановка, экономика и общество 2
  • Революции 1917 года и Гражданская война: трансформация государства и общества 3
  • Советский период: этапы строительства социализма и его противоречия 4
  • Перестройка и распад СССР: причины, ход событий и последствия 5
  • Российская Федерация в конце XX - начале XXI века: становление новой государственности 6
  • Экономическое и социальное развитие России: основные тенденции и вызовы 7
  • Заключение 8
  • Список литературы 9

Введение

Содержимое раздела

Вводная часть доклада, определяющая его цели, задачи и методологию исследования. В ней обосновывается актуальность выбранной темы и обозначаются основные вопросы, которые будут рассмотрены в ходе исследования. Также представляется краткий обзор источников и литературы, использованных при написании доклада. Введение служит для ориентации слушателей в теме и формировании общего представления о предмете изучения, создавая основу для дальнейшего повествования.

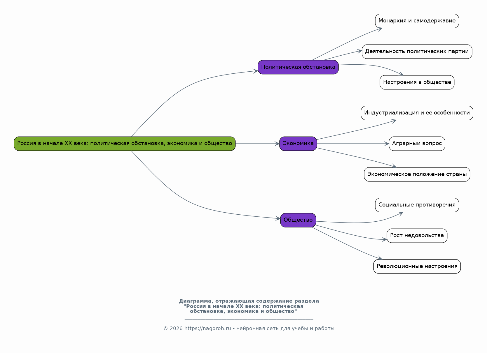
Россия в начале XX века: политическая обстановка, экономика и общество

Содержимое раздела

Этот раздел посвящен анализу состояния Российской империи накануне Первой мировой войны и революций 1917 года. Будут рассмотрены особенности политического устройства, включая роль монархии, деятельность политических партий и настроения в обществе. Детально анализируются экономическое положение страны, проблемы индустриализации и аграрный вопрос. Будут рассмотрены социальные противоречия, приведшие к росту недовольства и революционным настроениям. Это позволит понять причины кризиса и последующих изменений.

Революции 1917 года и Гражданская война: трансформация государства и общества

Содержимое раздела

В этом пункте будет проанализирован ход Февральской и Октябрьской революций, а также их последствия для России. Будут рассмотрены основные политические силы, участвовавшие в этих событиях, и их цели. Особое внимание уделяется Гражданской войне, её причинам, участникам и влиянию на дальнейшее развитие страны. Будет проанализировано создание советского государства и его первые шаги в политической, экономической и социальной сферах. Это позволит оценить масштаб изменений и их долгосрочное влияние.

Советский период: этапы строительства социализма и его противоречия

Содержимое раздела

Этот раздел посвящен анализу основных этапов развития СССР с момента его образования до перестройки. Будут рассмотрены процессы индустриализации, коллективизации и культурной революции. Детально анализируется роль сталинизма, его политические репрессии и экономические последствия. Рассматриваются периоды «оттепели», брежневского застоя и попытки реформ. Этот пункт позволит понять основные достижения и провалы советского проекта и его влияние на жизнь людей.

Перестройка и распад СССР: причины, ход событий и последствия

Содержимое раздела

В этом разделе будет проанализирован период перестройки, инициированной Михаилом Горбачевым, и причины, приведшие к распаду Советского Союза. Будут рассмотрены политические и экономические реформы, гласность и их влияние на общество. Детально анализируется роль национальных движений и внутренних конфликтов в разрушении СССР. Рассматриваются последствия распада, включая формирование новых независимых государств, экономические кризисы и политические изменения. Этот пункт позволит понять причины и значение этих исторических событий.

Российская Федерация в конце XX - начале XXI века: становление новой государственности

Содержимое раздела

Этот раздел посвящен анализу развития Российской Федерации после распада СССР. Будут рассмотрены основные этапы политического и экономического реформирования 1990-х годов. Особое внимание уделяется периоду 2000-х годов: изменениям во внутренней и внешней политике страны. Будет проанализировано влияние глобализации, международных отношений и внутренних вызовов на современную Россию. Также рассматриваются вопросы модернизации, социальных проблем и культурных трендов. Это позволит оценить текущее состояние страны и перспективы ее развития.

Экономическое и социальное развитие России: основные тенденции и вызовы

Содержимое раздела

Этот раздел охватывает экономические, социальные и демографические аспекты развития России в последние десятилетия. Будут проанализированы основные экономические показатели, динамика ВВП, структура экономики и роль природных ресурсов. Рассматриваются проблемы социального неравенства, уровня жизни, здравоохранения и образования. Особое внимание уделяется демографическим тенденциям, миграции и их влиянию на будущее страны. Этот пункт позволит оценить устойчивость экономического роста и социальное благополучие населения.

Заключение

Содержимое раздела

Заключительная часть доклада, суммирующая основные выводы, полученные в ходе исследования. Подводятся итоги по каждому из рассмотренных периодов истории России, обозначаются ключевые тенденции и закономерности. Оценивается вклад различных факторов в формирование современного облика страны, подчеркивается значение изученных событий для понимания современной ситуации. В заключении дается краткий обзор перспектив развития России с учетом выявленных исторических закономерностей.

Список литературы

Содержимое раздела

Содержит перечень всех источников, использованных при написании доклада, включая книги, статьи, документы и другие материалы. Список оформляется в соответствии с академическими стандартами, обеспечивая полную и точную информацию о каждом источнике. Включены труды, цитируемые в тексте, а также основные работы, послужившие основой для общего понимания темы. Этот пункт служит для подтверждения достоверности информации и обеспечения возможности дальнейшего изучения темы.

Получи Такой Доклад

До 90% уникальность
Готовый файл Word
Оформление по ГОСТ
Список источников по ГОСТ
Таблицы и схемы
Презентация

Создать Доклад на любую тему за 5 минут

Создать

#5712058