Нейросеть

История развития Всемирной паутины (WWW): От зарождения до современности (Доклад)

Нейросеть для создания доклада Гарантия уникальности Строго по ГОСТу Высочайшее качество Поддержка 24/7

Данный доклад представляет собой детальный обзор эволюции Всемирной паутины (WWW), от ее новаторских истоков до современного состояния. Мы рассмотрим ключевые этапы, включая создание первых веб-браузеров и протоколов, взрывной рост интернет-пользователей и разработку технологий, формирующих современный веб. Анализ охватит основные вехи технологического прогресса, трансформацию веб-приложений и их влияние на различные аспекты нашей жизни, от коммуникации до коммерции. В конечном итоге, будет представлен комплексный взгляд на историю WWW, демонстрирующий его непрерывное развитие и значимость.

Идея:

Доклад направлен на исследование ключевых факторов, формировавших Всемирную паутину, и их влияние на современный интернет. Он объединит исторический анализ с перспективами будущего развития, предлагая углубленное понимание динамики веб-технологий.

Актуальность:

Изучение истории WWW актуально в контексте понимания текущих тенденций и прогнозирования будущих изменений в цифровом пространстве. Это позволяет осознать эволюцию веб-технологий, их влияние на общество и перспективы дальнейшего развития.

Оглавление:

Введение

Предпосылки создания WWW: Научный контекст и информационные потребности

Рождение WWW: Тимоти Бернерс-Ли и его новаторская идея

Становление Всемирной паутины: Ранние этапы развития и рост

Технологическая эволюция WWW: От HTML до современных веб-фреймворков

Социальные сети и веб 2.0: Трансформация взаимодействия в сети

Мобильный веб и будущее WWW: Новые тренды и перспективы

Заключение

Список литературы

Наименование образовательного учреждения

Доклад

на тему

История развития Всемирной паутины (WWW): От зарождения до современности

Выполнил: ФИО

Руководитель: ФИО

Содержание

  • Введение 1
  • Предпосылки создания WWW: Научный контекст и информационные потребности 2
  • Рождение WWW: Тимоти Бернерс-Ли и его новаторская идея 3
  • Становление Всемирной паутины: Ранние этапы развития и рост 4
  • Технологическая эволюция WWW: От HTML до современных веб-фреймворков 5
  • Социальные сети и веб 2.0: Трансформация взаимодействия в сети 6
  • Мобильный веб и будущее WWW: Новые тренды и перспективы 7
  • Заключение 8
  • Список литературы 9

Введение

Содержимое раздела

Введение в доклад, посвященный истории Всемирной паутины. Этот раздел задает тон для всего исследования, представляя цели, задачи и методологию. Мы рассмотрим основные этапы развития веб, от его зарождения в стенах CERN (Европейская организация ядерных исследований) до превращения в глобальную информационную систему. Важно отметить, что введение позволит слушателям понять важность изучения истории веб и ее значимость для современного мира. Мы также предоставим краткий обзор структуры доклада.

Предпосылки создания WWW: Научный контекст и информационные потребности

Содержимое раздела

Этот раздел погружается в научный и технический контекст, который привел к созданию WWW. Мы рассмотрим состояние информационных технологий и коммуникаций в конце 20-го века, включая существовавшие сети, протоколы передачи данных и необходимость унифицированной системы доступа к информации. Анализ охватывает мотивацию ученых CERN, работавших над созданием WWW для обмена данными между исследователями. Внимание будет уделено формированию идеи гипертекста и его роли в создании удобной и доступной информационной среды. Также будут рассмотрены основные технологические ограничения того времени.

Рождение WWW: Тимоти Бернерс-Ли и его новаторская идея

Содержимое раздела

Центральной фигурой этого раздела является сэр Тимоти Бернерс-Ли, создатель WWW. Будет представлен детальный анализ его концепции, включающей создание HTTP, HTML и URI – фундаментальных технологий, лежащих в основе веб. Рассматривается процесс разработки первых веб-браузеров и серверов, а также первые практические реализации веб-технологий. Важно понять, что именно идея Бернерса-Ли о простом и универсальном способе обмена информацией стала катализатором глобальной информационной революции, изменившей мир. Также будет рассмотрено влияние его новаторской идеи на научное сообщество.

Становление Всемирной паутины: Ранние этапы развития и рост

Содержимое раздела

В этом разделе мы подробно рассмотрим первые годы существования WWW. Будет представлен обзор ранних веб-браузеров, таких как Mosaic, и их влияние на популяризацию интернета. Анализируется быстрый рост числа пользователей, сайтов и данных, доступных в сети, а также эволюция веб-дизайна и пользовательских интерфейсов. Рассматриваются первые коммерческие проекты в WWW. Важно понимать, как быстро WWW перестала быть уделом ученых и превратилась в глобальную площадку для информации, коммуникации и бизнеса. Также будут рассмотрены технологические вызовы, связанные с быстрым ростом трафика и потребностей.

Технологическая эволюция WWW: От HTML до современных веб-фреймворков

Содержимое раздела

Этот раздел посвящен технологической эволюции WWW. Мы рассмотрим развитие языков разметки, таких как HTML, CSS и JavaScript, а также их роль в создании интерактивных и динамичных веб-сайтов. Анализ включает в себя эволюцию веб-серверов, баз данных и сетевых протоколов, лежащих в основе современных веб-приложений. Рассматриваются различные архитектурные подходы, начиная от простых статических сайтов до сложных клиент-серверных приложений. Также будет уделено внимание развитию новых технологий, таких как AJAX, и влиянию на пользовательский опыт. Цель – показать непрерывное развитие веб.

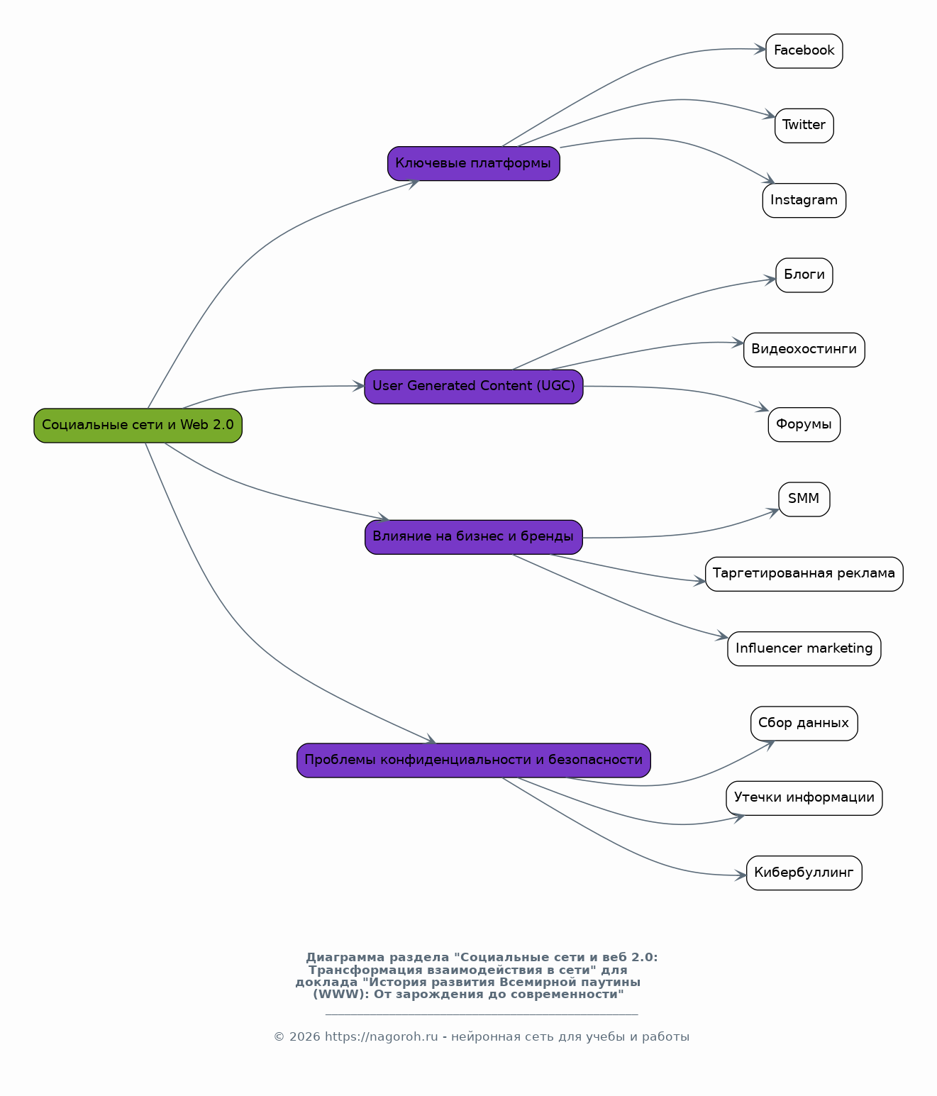
Социальные сети и веб 2.0: Трансформация взаимодействия в сети

Содержимое раздела

Этот раздел посвящен появлению и развитию социальных сетей и концепции Web 2.0. Будут рассмотрены ключевые платформы, такие как Facebook, Twitter и другие, и их влияние на изменение способов коммуникации, обмена информацией и взаимодействия пользователей в сети. Анализируется концепция User Generated Content (UGC), а также роль социальных сетей в формировании общественного мнения и политических процессов. Будет уделено внимание тому, как социальные сети изменили способы продвижения брендов и ведения бизнеса. Также будут рассмотрены проблемы конфиденциальности и безопасности.

Мобильный веб и будущее WWW: Новые тренды и перспективы

Содержимое раздела

В данном разделе рассматривается развитие мобильного веба, включая появление смартфонов и планшетов, а также адаптацию веб-сайтов для мобильных устройств. Анализируются тренды, такие как прогрессивные веб-приложения (PWA), интернет вещей (IoT), искусственный интеллект (AI) в веб-разработке и другие новые технологии. Рассматриваются потенциальные риски и вызовы, связанные с дальнейшим развитием Всемирной паутины, включая проблемы кибербезопасности, цифрового неравенства и регулирования. Этот раздел также уделяет внимание тому, как веб будет формировать будущее.

Заключение

Содержимое раздела

В заключении обобщаются основные этапы истории Всемирной паутины, подчеркивается ее влияние на мир и перспективы дальнейшего развития. Мы подведем итоги проделанной работы, сформулируем основные выводы и оценим значение веб как ключевого элемента современной информационной инфраструктуры. Отметим основные тренды и вызовы, с которыми столкнется веб в будущем. Также в заключении будет подчеркнута важность непрерывного изучения истории и развития WWW для понимания современных технологий. В заключении будут даны ответы на поставленные в начале вопросы.

Список литературы

Содержимое раздела

В этом разделе представлены все источники, использованные при подготовке доклада. Мы включим книги, научные статьи, онлайн-ресурсы и другие материалы, которые обеспечили информационную базу для исследования истории WWW. Список литературы будет представлен в соответствии с академическими стандартами цитирования. Внимание будет уделено полноте и точности представленной информации. Этот раздел поможет читателям углубиться в интересующие темы и узнать больше о развитии веб. Важно отметить, что здесь будут указаны все источники.

Получи Такой Доклад

До 90% уникальность
Готовый файл Word
Оформление по ГОСТ
Список источников по ГОСТ
Таблицы и схемы
Презентация

Создать Доклад на любую тему за 5 минут

Создать

#6095864