Нейросеть

История создания романа Теодора Драйзера 'Сестра Керри': Анализ творческого пути и контекста (Доклад)

Нейросеть для создания доклада Гарантия уникальности Строго по ГОСТу Высочайшее качество Поддержка 24/7

Данный доклад посвящен детальному рассмотрению истории создания культового романа Теодора Драйзера 'Сестра Керри', освещает ключевые этапы творческого пути писателя. Исследование фокусируется на анализе социальных, культурных и личных факторов, которые повлияли на формирование произведения. Будут рассмотрены источники вдохновения Драйзера, его работа над рукописью и процесс публикации, включая сложности и противоречия, сопровождавшие выход романа в свет. Цель работы — предоставить комплексное понимание контекста создания и значения 'Сестры Керри'.

Идея:

Доклад призван раскрыть эволюцию замысла романа, проследить этапы его воплощения и проанализировать причины, по которым произведение вызвало неоднозначную реакцию в обществе. Раскрытие влияния различных аспектов на создание романа позволит лучше понять его глубину и значимость для мировой литературы.

Актуальность:

Изучение истории создания 'Сестры Керри' актуально для понимания творчества Драйзера и его вклада в развитие американского реализма. Роман продолжает вызывать интерес у читателей и исследователей, что делает анализ его создания важным для современного литературоведения. Данный доклад способствует более глубокому пониманию литературного процесса и социокультурного контекста конца XIX века.

Оглавление:

Введение

Предпосылки создания романа: Жизнь и творчество Теодора Драйзера

Источники вдохновения и замысел романа

Работа над рукописью: Этапы создания и редактура

Публикация и восприятие романа в обществе

Социальный и культурный контекст романа

Анализ стиля и художественных особенностей

Заключение

Список литературы

Наименование образовательного учреждения

Доклад

на тему

История создания романа Теодора Драйзера 'Сестра Керри': Анализ творческого пути и контекста

Выполнил: ФИО

Руководитель: ФИО

Содержание

  • Введение 1
  • Предпосылки создания романа: Жизнь и творчество Теодора Драйзера 2
  • Источники вдохновения и замысел романа 3
  • Работа над рукописью: Этапы создания и редактура 4
  • Публикация и восприятие романа в обществе 5
  • Социальный и культурный контекст романа 6
  • Анализ стиля и художественных особенностей 7
  • Заключение 8
  • Список литературы 9

Введение

Содержимое раздела

Вводная часть доклада, представляющая предмет исследования и его актуальность. Рассматриваются цели и задачи работы, а также структура доклада. Обосновывается выбор темы, объясняется значимость изучения истории создания романа Драйзера 'Сестра Керри' в контексте его творчества и мирового литературного процесса. Кратко описываются основные этапы исследования и используемые методы анализа текста, биографических материалов и критических статей. Определяется теоретическая база исследования, включающая в себя подходы к анализу реалистической прозы и изучение социокультурного контекста.

Предпосылки создания романа: Жизнь и творчество Теодора Драйзера

Содержимое раздела

В этом разделе будет представлен обзор биографии Теодора Драйзера, уделяя особое внимание периоду, предшествующему написанию 'Сестры Керри'. Анализируются обстоятельства, повлиявшие на формирование мировоззрения писателя, его взгляды на общество и мораль. Рассматриваются ранние произведения Драйзера, их тематика и стилистика. Анализируется влияние опыта работы Драйзера журналистом и его знакомства с реалиями жизни американского общества на его творчество. Этот раздел позволит понять, как личный опыт писателя отразился в его романе.

Источники вдохновения и замысел романа

Содержимое раздела

Рассматриваются источники вдохновения Драйзера, включая реальные события и персонажи, которые могли послужить прототипами для героев 'Сестры Керри'. Анализируются письма писателя, его дневники и другие материалы, раскрывающие процесс формирования замысла романа. Изучается влияние конкретных литературных произведений и философских концепций на создание 'Сестры Керри'. Этот раздел поможет понять, как Драйзер собирал материал для своего произведения и формировал его основные идеи, а также как он планировал развернуть сюжет и создать характеры.

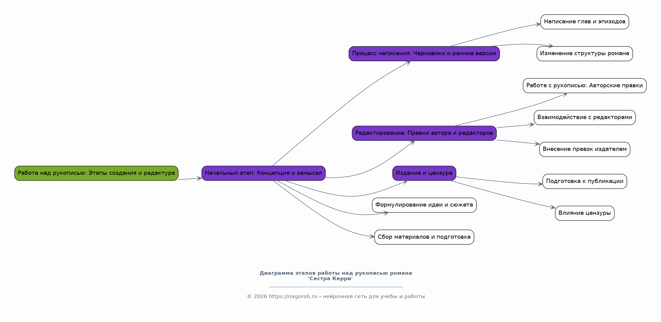
Работа над рукописью: Этапы создания и редактура

Содержимое раздела

Детально рассматривается процесс работы Драйзера над рукописью 'Сестры Керри'. Анализируются этапы создания романа, внесение изменений и правок. Обсуждается взаимодействие писателя с редакторами и издателями, а также влияние их взглядов на окончательный вариант произведения. Изучаются трудности, с которыми столкнулся Драйзер в процессе написания и редактирования романа, такие как финансовые проблемы, конфликты с издателями и трудности с цензурой. Раздел покажет, как создавался текст.

Публикация и восприятие романа в обществе

Содержимое раздела

Анализируются обстоятельства публикации 'Сестры Керри', включая сложности, связанные с цензурой и критикой. Рассматриваются отзывы критиков и читателей, их реакция на роман, а также причины неоднозначного восприятия произведения. Изучается влияние 'Сестры Керри' на развитие американской литературы и формирование новых литературных тенденций. Раздел осветит роль романа в контексте культуры и социума того времени, а также его влияние на последующие поколения читателей.

Социальный и культурный контекст романа

Содержимое раздела

Рассматривается социальный и культурный контекст, в котором создавался и публиковался роман 'Сестра Керри'. Анализируется атмосфера эпохи, включая особенности американского общества конца XIX века, экономические и политические факторы, а также моральные и этические нормы. Исследуется влияние на роман таких явлений, как индустриализация, урбанизация и формирование нового класса. Раздел позволит понять, как исторический контекст повлиял на темы и идеи, отраженные в 'Сестре Керри'.

Анализ стиля и художественных особенностей

Содержимое раздела

Подробно анализируется стиль и язык 'Сестры Керри', включая особенности повествования, использование диалогов и описаний. Рассматриваются художественные приемы, использованные Драйзером, такие как реализм, натурализм и психологизм. Анализируются образы главных героев, их характеры и мотивация, а также символика, присутствующая в романе. Раздел посвящен исследованию творческого метода Драйзера и его мастерства как писателя, показывая, как он создавал своих персонажей.

Заключение

Содержимое раздела

В заключении обобщаются основные выводы, сделанные в ходе исследования истории создания романа 'Сестра Керри'. Подводятся итоги анализа творческого пути Драйзера, его источников вдохновения, работы над рукописью и реакции общества на роман. Оценивается значение 'Сестры Керри' в контексте творчества Драйзера и мировой литературы. Подчеркивается актуальность изучения произведения и его вклад в развитие литературных традиций. Формулируются перспективы дальнейших исследований.

Список литературы

Содержимое раздела

В этом разделе представлены все источники, использованные при подготовке доклада, включая литературные произведения, критические статьи и научные исследования. Список включает в себя книги Драйзера, критические работы о его творчестве, биографические материалы, а также статьи и публикации, посвященные анализу 'Сестры Керри'. Оформление списка соответствует требованиям к цитированию, что обеспечивает его научную корректность. Этот раздел является ключевым для проверки достоверности и полноты исследования.

Получи Такой Доклад

До 90% уникальность
Готовый файл Word
Оформление по ГОСТ
Список источников по ГОСТ
Таблицы и схемы
Презентация

Создать Доклад на любую тему за 5 минут

Создать

#6090813