Нейросеть

Итоги борьбы, кризис и эволюция народничества в России: анализ и перспективы (Доклад)

Нейросеть для создания доклада Гарантия уникальности Строго по ГОСТу Высочайшее качество Поддержка 24/7

Данный доклад представляет собой всестороннее исследование истории народнического движения в России, начиная от его зарождения и заканчивая периодом кризиса и трансформации. В работе анализируются ключевые этапы развития народничества, включая его идеологические основы, основные течения и тактики борьбы. Особое внимание уделяется влиянию народничества на российское общество, его роли в формировании революционного движения и последствиям для дальнейшего исторического развития. Представлены факторы, приведшие к кризису народничества и эволюции его идей в новых условиях.

Идея:

Доклад направлен на углубление понимания роли народничества в российской истории и его влияния на формирование последующих политических и социальных движений. Цель исследования – выявить основные тенденции и закономерности развития народничества, а также оценить его значение для современной исторической науки.

Актуальность:

Изучение истории народничества сохраняет свою актуальность, поскольку позволяет лучше понять истоки российской революции и трансформации общества. Анализ опыта народничества предоставляет ценные уроки для осмысления современных политических и социальных процессов, а также способствует развитию критического мышления.

Оглавление:

Введение

Идеологические основы и формирование народничества

Основные этапы борьбы народников и их методы

Кризис народничества: причины и проявления

Трансформация народнической идеологии и появление новых течений

Влияние народничества на российское общество

Народничество в историографии: оценки и интерпретации

Заключение

Список литературы

Наименование образовательного учреждения

Доклад

на тему

Итоги борьбы, кризис и эволюция народничества в России: анализ и перспективы

Выполнил: ФИО

Руководитель: ФИО

Содержание

  • Введение 1
  • Идеологические основы и формирование народничества 2
  • Основные этапы борьбы народников и их методы 3
  • Кризис народничества: причины и проявления 4
  • Трансформация народнической идеологии и появление новых течений 5
  • Влияние народничества на российское общество 6
  • Народничество в историографии: оценки и интерпретации 7
  • Заключение 8
  • Список литературы 9

Введение

Содержимое раздела

В вводной части доклада рассматривается актуальность темы исследования и обосновывается выбор народничества как объекта изучения. Представлены цели и задачи работы, определяется ее методологическая основа и структуру. Обозначаются основные этапы исследования, а также источники информации, использованные для анализа. Введение также включает в себя краткий обзор историографии народничества, подчеркивая вклад различных исследователей в изучение этого сложного исторического явления.

Идеологические основы и формирование народничества

Содержимое раздела

В этом разделе анализируются идейные истоки народничества, включая влияние западноевропейских социалистических учений и русской философской мысли. Рассматривается формирование основных течений народничества: революционного, пропагандистского и бунтарского. Особое внимание уделяется ключевым фигурам народнического движения и их взглядам на будущее России, а также анализу различных программ и манифестов, которые определяли стратегию и тактику народников. Анализ включает подробное описание основных идей и принципов народничества.

Основные этапы борьбы народников и их методы

Содержимое раздела

Данный раздел посвящен анализу основных этапов борьбы народников, включая их деятельность по пропаганде и агитации в народе, а также участие в террористической деятельности. Рассматриваются различные методы борьбы, применявшиеся народниками, и их эволюция во времени. Анализируются конкретные примеры террористических актов и их влияние на общественно-политическую ситуацию в России. Оценивается эффективность различных стратегий борьбы, и выявляются факторы, способствовавшие как успехам, так и неудачам народнического движения.

Кризис народничества: причины и проявления

Содержимое раздела

В этом разделе рассматриваются причины кризиса народничества, включая разочарование в возможности революции через крестьянство, усиление правительственных репрессий. Анализируются внутренние противоречия в народническом движении и их влияние на его упадок. Рассматриваются различные факторы, приведшие к краху народнической идеологии, включая изменение социально-экономической ситуации в России и появление новых революционных течений. Дополнительно обсуждается эволюция взглядов народников под влиянием этих факторов.

Трансформация народнической идеологии и появление новых течений

Содержимое раздела

Анализируется процесс трансформации народнической идеологии в конце XIX – начале XX века, включая переход к марксизму и другим формам социализма. Рассматриваются новые течения, возникшие на основе народнических идей, и их роль в формировании российского революционного движения. Анализируются новые идеи и взгляды, возникшие в среде бывших народников, и их влияние на дальнейшее развитие политической мысли. Включаются примеры перехода видных народников к новым политическим взглядам.

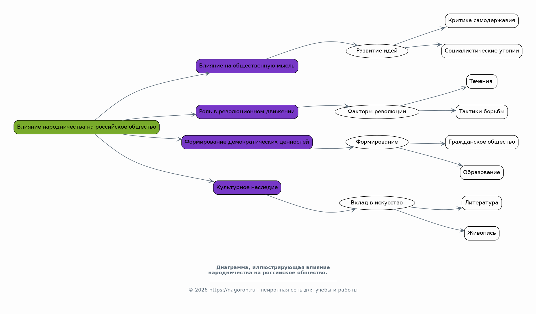
Влияние народничества на российское общество

Содержимое раздела

В этом разделе рассматривается влияние народничества на развитие общественной мысли, культуры и искусства в России. Анализируется роль народничества в формировании революционного движения и его вклад в борьбу за социальные и политические преобразования. Рассматривается влияние народничества на формирование демократических ценностей и гражданского общества в России, а также его значение для развития образования и просвещения. Оценивается культурное наследие народничества и его вклад в развитие русской литературы и искусства.

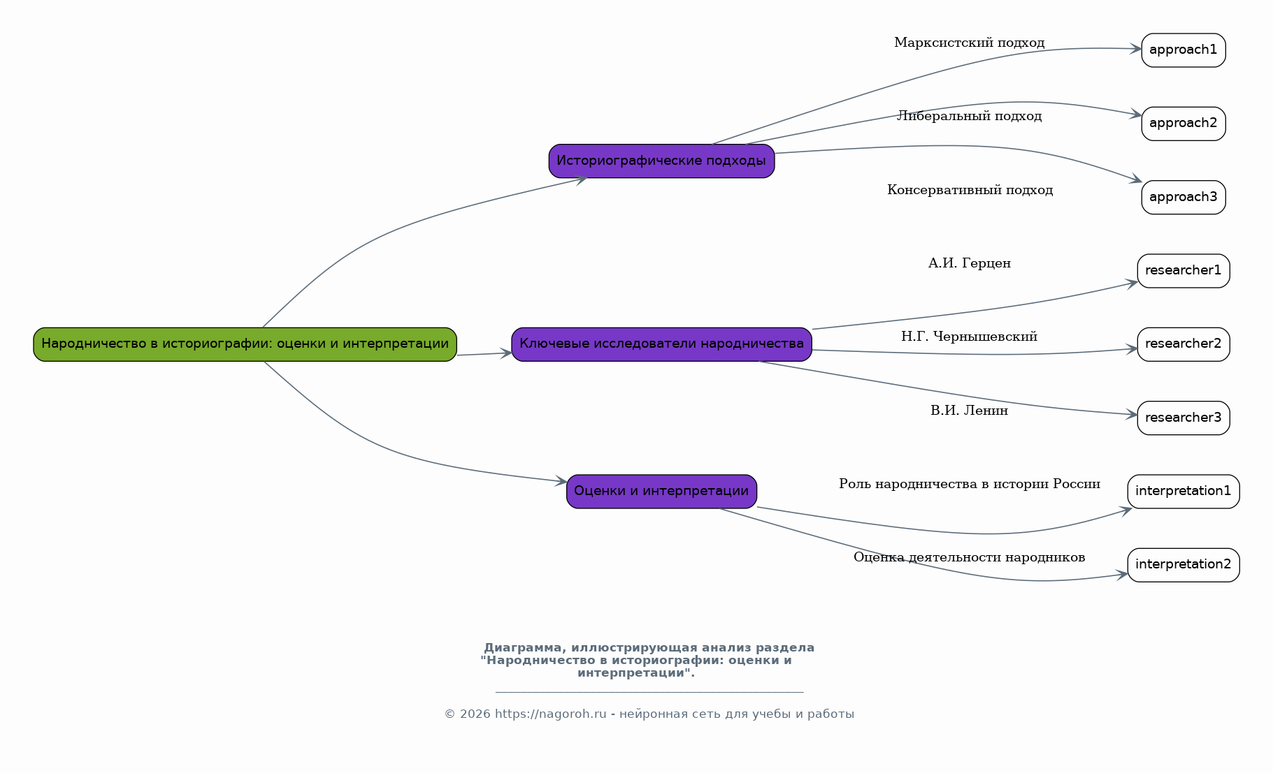
Народничество в историографии: оценки и интерпретации

Содержимое раздела

В этом разделе анализируются основные подходы и интерпретации народничества в историографии, включая различные взгляды на его роль в истории России и оценку его деятельности. Рассматриваются различные подходы к изучению народничества, включая марксистский, либеральный и консервативный. Анализируются работы ключевых исследователей народничества и их вклад в изучение этого сложного исторического явления. Оцениваются различные оценки и интерпретации народничества с точки зрения их методологических подходов и исторического контекста.

Заключение

Содержимое раздела

В заключительной части подводятся итоги исследования, обобщаются основные выводы и оценивается значение народничества для истории России. Подчеркивается роль народничества в формировании революционного движения и влияния на последующее развитие российского общества. Оценивается вклад народничества в формирование демократических ценностей и гражданского общества в России, а также перспективы дальнейшего изучения этой темы. Определяется место народничества в контексте мировой истории.

Список литературы

Содержимое раздела

В данном разделе представлены основные источники и литература, использованные в процессе исследования. Список включает в себя как опубликованные работы, так и архивные материалы, использованные для анализа. Указываются ключевые труды по истории народничества, а также работы, посвященные его идеологии, практике и влиянию на российское общество. Список литературы структурирован в соответствии с принятыми научными стандартами и включает полные библиографические данные.

Получи Такой Доклад

До 90% уникальность
Готовый файл Word
Оформление по ГОСТ
Список источников по ГОСТ
Таблицы и схемы
Презентация

Создать Доклад на любую тему за 5 минут

Создать

#5628976