Нейросеть

Иван Иванович Бецкой и его влияние на образовательные реформы в России XVIII века: Анализ и перспективы (Доклад)

Нейросеть для создания доклада Гарантия уникальности Строго по ГОСТу Высочайшее качество Поддержка 24/7

Данный доклад посвящен глубокому изучению роли Ивана Ивановича Бецкого в контексте образовательных преобразований в России XVIII столетия. Исследование фокусируется на анализе его деятельности в качестве реформатора и просветителя, а также на его вкладе в формирование новых подходов к образованию. Особое внимание уделяется влиянию Бецкого на создание образовательных учреждений, таких как Воспитательное общество благородных девиц. В докладе будут рассмотрены долгосрочные последствия его реформ для развития российской культуры и общества.

Идея:

Доклад представляет собой комплексное исследование влияния Ивана Бецкого на развитие системы образования в России, раскрывая его ключевые инициативы и их значение для последующих поколений. Основная идея заключается в анализе его деятельности через призму социальных и культурных изменений в стране.

Актуальность:

Актуальность данного исследования обусловлена необходимостью переосмысления роли исторических деятелей в формировании российской системы образования и культуры. Изучение наследия Бецкого имеет важное значение для понимания современных тенденций и вызовов в области образования и воспитания.

Оглавление:

Введение

Иван Иванович Бецкой: Биография и взгляды на воспитание

Создание и деятельность Воспитательного общества благородных девиц

Реформы Бецкого в контексте образовательной политики Екатерины II

Влияние Бецкого на структуру и содержание учебных программ

Оценка и критика реформ Бецкого

Наследие Бецкого в контексте истории образования

Список литературы

Наименование образовательного учреждения

Доклад

на тему

Иван Иванович Бецкой и его влияние на образовательные реформы в России XVIII века: Анализ и перспективы

Выполнил: ФИО

Руководитель: ФИО

Содержание

  • Введение 1
  • Иван Иванович Бецкой: Биография и взгляды на воспитание 2
  • Создание и деятельность Воспитательного общества благородных девиц 3
  • Реформы Бецкого в контексте образовательной политики Екатерины II 4
  • Влияние Бецкого на структуру и содержание учебных программ 5
  • Оценка и критика реформ Бецкого 6
  • Наследие Бецкого в контексте истории образования 7
  • Список литературы 8

Введение

Содержимое раздела

Вводная часть доклада, представляющая собой общее введение в тему, обоснование актуальности исследования и определение его целей. Этот раздел содержит обзор исторических предпосылок образовательных реформ XVIII века и контекст, в котором действовал Иван Иванович Бецкой. Будет дана краткая характеристика личности Бецкого и его роли в екатерининскую эпоху. Также будут обозначены основные задачи исследования, его методология и структура, позволяющие читателю ориентироваться в последующем изложении материала.

Иван Иванович Бецкой: Биография и взгляды на воспитание

Содержимое раздела

Данный раздел посвящен изучению личности Ивана Ивановича Бецкого, его жизненного пути, формированию его взглядов на воспитание и образование. Будет проанализировано его влияние европейского Просвещения, его знакомства и контакты с выдающимися деятелями эпохи. Подробно будут рассмотрены его идеи о воспитании "новой породы людей", о формировании моральных и нравственных качеств, а также его концепция раннего воспитания. Будет проведена оценка его роли как теоретика и практика в области образования.

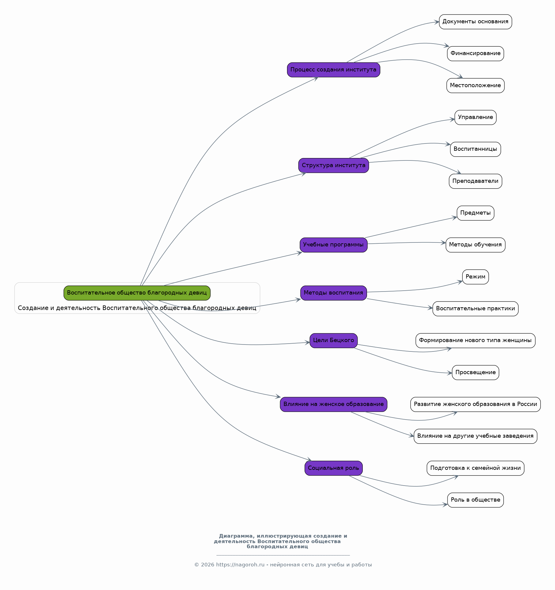
Создание и деятельность Воспитательного общества благородных девиц

Содержимое раздела

Этот раздел посвящен ключевому проекту Бецкого - созданию и деятельности Воспитательного общества благородных девиц (Смольного института). Будет детально рассмотрен процесс создания института, его структура, учебные программы и методы воспитания. Анализ коснется целей, которые Бецкой ставил перед этим учреждением, а также его роли в формировании нового типа образованной женщины. Будет проведена оценка влияния института на развитие женского образования в России и его социальной роли.

Реформы Бецкого в контексте образовательной политики Екатерины II

Содержимое раздела

В этом разделе будет рассмотрена деятельность Бецкого в контексте общей образовательной политики Екатерины II. Будет проанализировано его взаимодействие с императрицей, влияние его идей на разработку образовательных реформ и их реализацию. Особое внимание будет уделено сравнению взглядов Бецкого и Екатерины II на проблемы образования и воспитания. Будет дана оценка степени сотрудничества и возможных противоречий между ними, а также анализ роли Бецкого в формировании государственной системы образования.

Влияние Бецкого на структуру и содержание учебных программ

Содержимое раздела

Этот раздел будет посвящен анализу влияния Бецкого на структуру и содержание учебных программ в образовательных учреждениях, созданных или реформированных при его участии. Будут рассмотрены разработанные им учебные планы и методы преподавания. Особое внимание будет уделено его идеям о важности светского образования, гуманитарных наук и физического воспитания. Будет дана оценка его вклада в формирование новых подходов к образованию и их последствий для развития учебных дисциплин и образовательного процесса.

Оценка и критика реформ Бецкого

Содержимое раздела

В этом разделе будут представлены различные точки зрения на реформы Бецкого с критической оценкой его деятельности. Будет проведен анализ положительных сторон и недостатков его образовательных проектов, а также их долгосрочного влияния на российское общество. Особое внимание будет уделено оценке его вклада в формирование системы образования, а также критике его методов и подходов со стороны современников и последующих поколений. Будут рассмотрены различные оценки его роли в истории России.

Наследие Бецкого в контексте истории образования

Содержимое раздела

Этот раздел посвящен анализу наследия Бецкого в контексте истории российского образования. Будет рассмотрено его влияние на последующее развитие образовательной системы в России, его роль как основоположника многих прогрессивных идей в области воспитания и образования. Будет проведен анализ долгосрочных последствий его реформ, его вклада в формирование культурного и интеллектуального климата в России XVIII века. Будет дана оценка его роли в создании предпосылок для дальнейшего развития образования.

Список литературы

Содержимое раздела

В этом разделе представлен список использованной литературы, включающий в себя основные источники и научные исследования, использованные при подготовке доклада. Указаны авторы, названия работ, издательства и годы издания, что позволяет читателям ознакомиться с перечнем используемых источников для более глубокого изучения темы. Список литературы следует указать в соответствии с принятыми нормами библиографического описания. Это необходимо для обеспечения научной корректности и возможности проверки информации.

Получи Такой Доклад

До 90% уникальность
Готовый файл Word
Оформление по ГОСТ
Список источников по ГОСТ
Таблицы и схемы
Презентация

Создать Доклад на любую тему за 5 минут

Создать

#5709761