Нейросеть

Измаил Иванович Срезневский: Жизнь, Научное Наследие и Вклад в Славянскую Филологию (Доклад)

Нейросеть для создания доклада Гарантия уникальности Строго по ГОСТу Высочайшее качество Поддержка 24/7

Данный доклад посвящен выдающемуся ученому, Измаилу Ивановичу Срезневскому, и его значимому вкладу в развитие славянской филологии и русской словесности. В работе будет представлен подробный анализ жизненного пути и научной деятельности этого выдающегося ученого, включая его основные труды и достижения. Особое внимание будет уделено исследованию его вклада в изучение древнерусского языка и литературы, а также его роли в формировании научной школы. Кроме того, будут рассмотрены его влияния на развитие филологической науки в целом.

Идея:

Цель данного исследования - предоставить всесторонний анализ жизни и научной деятельности Измаила Ивановича Срезневского, подчеркивая его ключевой вклад в развитие славянской филологии. Доклад призван показать значимость его наследия для современных исследователей и обозначить перспективы дальнейшего изучения его трудов.

Актуальность:

Актуальность данного исследования обусловлена необходимостью сохранения и популяризации знаний о выдающихся деятелях отечественной науки, в том числе, о вкладе Срезневского в развитие филологии. Изучение его трудов способствует более глубокому пониманию истории славянской культуры и языка, что особенно важно в современном научном контексте.

Оглавление:

Введение

Жизненный путь И.И. Срезневского: детство, образование и формирование личности

Научная деятельность И.И. Срезневского: основные труды и достижения

Вклад И.И. Срезневского в изучение древнерусского языка и литературы

И.И. Срезневский как исследователь славянских древностей и культуры

Влияние И.И. Срезневского на формирование научной школы и его ученики

Оценка наследия И.И. Срезневского в контексте развития филологической науки

Заключение

Список литературы

Наименование образовательного учреждения

Доклад

на тему

Измаил Иванович Срезневский: Жизнь, Научное Наследие и Вклад в Славянскую Филологию

Выполнил: ФИО

Руководитель: ФИО

Содержание

  • Введение 1
  • Жизненный путь И.И. Срезневского: детство, образование и формирование личности 2
  • Научная деятельность И.И. Срезневского: основные труды и достижения 3
  • Вклад И.И. Срезневского в изучение древнерусского языка и литературы 4
  • И.И. Срезневский как исследователь славянских древностей и культуры 5
  • Влияние И.И. Срезневского на формирование научной школы и его ученики 6
  • Оценка наследия И.И. Срезневского в контексте развития филологической науки 7
  • Заключение 8
  • Список литературы 9

Введение

Содержимое раздела

В вводной части будет изложена основная цель исследования, обозначена его актуальность и представлена краткая биография Измаила Ивановича Срезневского. Будут определены ключевые научные задачи, которые будут решаться в ходе доклада, а также представлена структура работы. Кроме того, будет обозначено значение изучения наследия Срезневского для современной славистики и филологии в целом. Здесь будет представлена общая картина контекста, в котором жил и работал ученый, а также указаны основные источники информации.

Жизненный путь И.И. Срезневского: детство, образование и формирование личности

Содержимое раздела

В данном разделе будет представлен подробный анализ жизненного пути Измаила Ивановича Срезневского, начиная с его ранних лет и заканчивая периодом становления как ученого. Будут рассмотрены этапы его образования, влияние семьи и окружения на формирование его научных интересов и мировоззрения. Особое внимание будет уделено его студенческим годам и первым научным опытам, а также формированию его профессиональных интересов. Будут проанализированы ключевые события, оказавшие влияние на его дальнейшую научную деятельность и становление как ученого.

Научная деятельность И.И. Срезневского: основные труды и достижения

Содержимое раздела

Этот раздел посвящен детальному анализу научной деятельности И.И. Срезневского, включающему обзор его основных трудов и научных достижений. Будут рассмотрены его работы по древнерусскому языку и литературе, палеографии, этнографии и истории славянских народов. Особое внимание будет уделено его вкладу в издание древнерусских памятников письменности, а также его методологическим подходам к исследованию. Будет проанализировано влияние его научных идей на развитие славянской филологии и русской словесности.

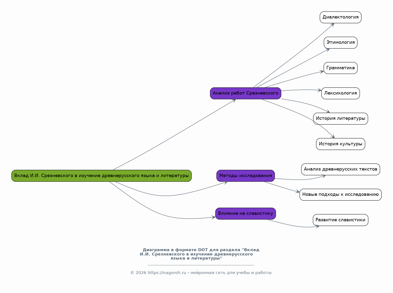
Вклад И.И. Срезневского в изучение древнерусского языка и литературы

Содержимое раздела

В этом разделе будет представлен подробный анализ вклада И.И. Срезневского в изучение древнерусского языка и литературы. Будут рассмотрены его работы по диалектологии, этимологии, грамматике и лексикологии древнерусского языка, а также его труды по истории литературы и культуры Древней Руси. Особое внимание будет уделено его методам исследования и новым подходам к изучению древнерусских текстов и памятников письменности. Будет показано, какое влияние оказали его работы на развитие славистики.

И.И. Срезневский как исследователь славянских древностей и культуры

Содержимое раздела

Рассмотрение вклада И.И. Срезневского как исследователя славянских древностей и культуры, охватывающее его работы по этнографии, фольклору и истории славянских народов. Анализ его подхода к изучению славянских языков и культур, с акцентом на его методы и подходы. Раскрытие его роли в сохранении и популяризации славянского культурного наследия. Оценка влияния его исследований на дальнейшее развитие славистики и этнографии.

Влияние И.И. Срезневского на формирование научной школы и его ученики

Содержимое раздела

В данном разделе будет проанализировано влияние И.И. Срезневского на формирование научной школы и его педагогическая деятельность. Будут рассмотрены его методы преподавания и воспитания учеников, а также их вклад в развитие славянской филологии. Особое внимание будет уделено его роли как наставника и вдохновителя для молодого поколения ученых. Будет проанализировано влияние его научных идей на формирование нового поколения исследователей славянской культуры и языка.

Оценка наследия И.И. Срезневского в контексте развития филологической науки

Содержимое раздела

В этом разделе будет представлена оценка наследия И.И. Срезневского в контексте развития филологической науки. Будет проанализировано, какое влияние оказали его работы на формирование современных научных подходов и методологий в славистике. Особое внимание будет уделено его вкладу в развитие таких направлений, как палеография, текстология и история языка. Будет показано значение его трудов для современных исследователей и перспективы дальнейшего изучения его наследия.

Заключение

Содержимое раздела

В заключительной части будут подведены основные итоги исследования, обобщены ключевые выводы и дана общая оценка вклада И.И. Срезневского в науку. Будет подчеркнута значимость его наследия для современной славистики и филологии в целом. Кроме того, будут обозначены возможные направления для дальнейших исследований и изучения его трудов. Здесь также будет подчеркнута роль ученого в сохранении и развитии славянской культуры и языка.

Список литературы

Содержимое раздела

В данном разделе будет представлен список использованной литературы, включающий в себя как основные труды И.И. Срезневского, так и работы современных исследователей, посвященные его жизни и творчеству. Список будет составлен в соответствии с общепринятыми нормами библиографического описания. В нем будут указаны все источники, использованные в ходе исследования, включая монографии, статьи, архивные материалы и другие источники информации, послужившие основой для данного доклада.

Получи Такой Доклад

До 90% уникальность
Готовый файл Word
Оформление по ГОСТ
Список источников по ГОСТ
Таблицы и схемы
Презентация

Создать Доклад на любую тему за 5 минут

Создать

#6105285