Нейросеть

Клиническая эпидемиология: дефиниция, концепции и ключевые аспекты (Доклад)

Нейросеть для создания доклада Гарантия уникальности Строго по ГОСТу Высочайшее качество Поддержка 24/7

Данный доклад посвящен фундаментальным основам клинической эпидемиологии, области, критически важной для понимания распространения и контроля заболеваний. Мы рассмотрим основные принципы и методы, применяемые в клинической эпидемиологии для оценки частоты, причин и последствий заболеваний в клинических условиях. Будет представлен обзор ключевых концепций, включая меры частоты заболеваемости, факторы риска и диагностические тесты, с акцентом на их практическое применение. Цель доклада — предоставить студентам и начинающим специалистам прочную основу для дальнейшего изучения и работы в этой области.

Идея:

Доклад призван систематизировать знания о клинической эпидемиологии, подчеркнуть ее значение в процессе принятия клинических решений, а также способствовать пониманию роли эпидемиологических исследований в улучшении здоровья населения. Мы стремимся показать, как эпидемиологические методы могут быть применены для решения реальных клинических задач.

Актуальность:

Клиническая эпидемиология играет ключевую роль в современной медицине, обеспечивая научную основу для профилактики заболеваний, ранней диагностики и эффективного лечения. Знание принципов клинической эпидемиологии позволяет врачам, исследователям и другим медицинским работникам принимать обоснованные решения, улучшающие результаты лечения пациентов и общественное здравоохранение.

Оглавление:

Введение

Основные понятия и терминология

Методы исследования в клинической эпидемиологии

Оценка диагностических тестов

Оценка эффективности лечения и профилактики

Клинические прогнозы и принятие решений

Эпидемиология и общественное здравоохранение

Заключение

Список литературы

Наименование образовательного учреждения

Доклад

на тему

Клиническая эпидемиология: дефиниция, концепции и ключевые аспекты

Выполнил: ФИО

Руководитель: ФИО

Содержание

  • Введение 1
  • Основные понятия и терминология 2
  • Методы исследования в клинической эпидемиологии 3
  • Оценка диагностических тестов 4
  • Оценка эффективности лечения и профилактики 5
  • Клинические прогнозы и принятие решений 6
  • Эпидемиология и общественное здравоохранение 7
  • Заключение 8
  • Список литературы 9

Введение

Содержимое раздела

Введение в клиническую эпидемиологию начинается с определения этой области как моста между клинической практикой и эпидемиологией, подчеркивая ее роль в исследовании здоровья и болезней в клинических условиях. Обсуждаются основные цели клинической эпидемиологии, такие как выявление детерминант болезней, оценка диагностических и лечебных вмешательств, а также прогнозирование исходов заболеваний. В этом разделе будет рассмотрена история развития клинической эпидемиологии, начиная с появления эпидемиологии как науки и до ее современной роли в принятии клинических решений.

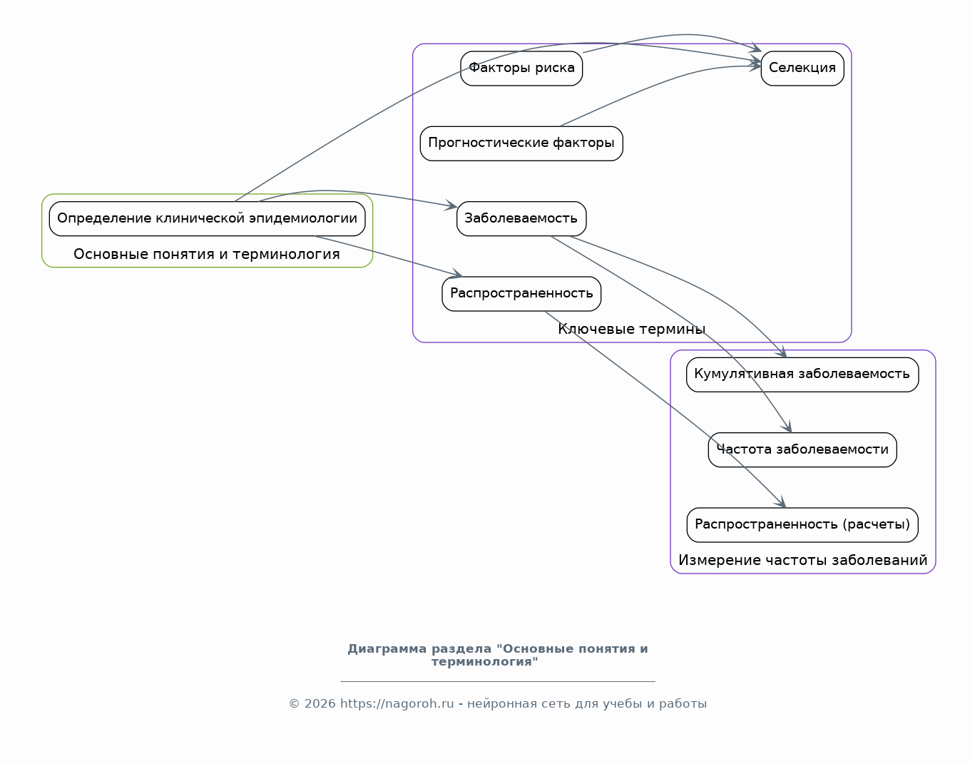
Основные понятия и терминология

Содержимое раздела

Данный раздел посвящен фундаментальным понятиям и терминологии, используемым в клинической эпидемиологии, обеспечивая основу для понимания последующих разделов. Определяются ключевые термины, такие как заболеваемость, распространенность, факторы риска, прогностические факторы и селекция. Подробно рассматриваются методы измерения частоты заболеваний, включая расчеты кумулятивной заболеваемости, частоты заболеваемости и распространенности, а также их интерпретация в контексте клинических исследований. Обсуждаются также различные виды смещений в исследованиях.

Методы исследования в клинической эпидемиологии

Содержимое раздела

Этот раздел описывает основные методы исследования, применяемые в клинической эпидемиологии, включая их сильные и слабые стороны. Рассматриваются когортные исследования, исследования случай-контроль, перекрестные исследования и рандомизированные контролируемые исследования, с упором на их дизайн, сбор данных и анализ результатов. Детально анализируются процессы отбора участников исследований, методы сбора данных и статистические методы анализа, используемые для оценки взаимосвязи между воздействиями и исходами заболеваний. Обсуждаются вопросы валидности и надежности полученных данных.

Оценка диагностических тестов

Содержимое раздела

Раздел посвящен оценке диагностических тестов, которая является критическим компонентом клинической эпидемиологии, позволяющая определить точность и эффективность диагностических процедур. Обсуждаются такие показатели, как чувствительность, специфичность, положительное и отрицательное предсказательное значение, и их интерпретация. Рассматриваются методы оценки диагностических тестов, включая построение ROC-кривых и анализ согласованности между различными тестами. Подчеркивается важность выбора оптимальных диагностических тестов для конкретных клинических ситуаций.

Оценка эффективности лечения и профилактики

Содержимое раздела

Этот раздел рассматривает методы оценки эффективности лечебных и профилактических мероприятий, лежащих в основе принятия обоснованных клинических решений. Обсуждаются различные виды исследований, используемых для оценки эффективности, в частности, рандомизированные контролируемые исследования и мета-анализы. Рассматриваются такие показатели, как относительный риск, снижение относительного риска, снижение абсолютного риска и число пациентов, которых необходимо пролечить. Особое внимание уделяется интерпретации данных об эффективности и безопасности лекарственных средств и других медицинских вмешательств.

Клинические прогнозы и принятие решений

Содержимое раздела

Раздел посвящен применению эпидемиологических данных для разработки клинических прогнозов и принятия обоснованных решений в области здравоохранения. Обсуждаются методы составления прогнозов, включая использование прогностических моделей и шкал. Рассматривается роль клинических рекомендаций и протоколов в интеграции эпидемиологических данных в клиническую практику. Подчеркивается важность персонализированного подхода к принятию решений, основанного на учете индивидуальных факторов риска и предпочтений пациента, а также важности учёта этических аспектов в принятии решений.

Эпидемиология и общественное здравоохранение

Содержимое раздела

В данном разделе рассматривается взаимосвязь клинической эпидемиологии и общественного здравоохранения, подчеркивая их взаимное влияние и важность для улучшения здоровья населения. Обсуждаются способы использования эпидемиологических данных для разработки и оценки программ общественного здравоохранения, направленных на профилактику заболеваний и улучшение здоровья. Рассматривается роль клинической эпидемиологии в мониторинге заболеваемости и смертности, выявлении вспышек заболеваний и оценке эффективности программ вакцинации и скрининга. Анализируется влияние социально-экономических факторов на здоровье населения.

Заключение

Содержимое раздела

В заключении обобщаются ключевые аспекты клинической эпидемиологии, рассмотренные в докладе, и подчеркивается их значимость. Подводятся итоги основных концепций и методов, представленных в презентации. Обобщается важность клинической эпидемиологии для современной медицины, подчеркивая ее роль в улучшении результатов лечения пациентов, профилактике заболеваний и принятии обоснованных клинических решений. Подчеркивается необходимость дальнейшего изучения и развития клинической эпидемиологии для решения возникающих проблем в области здравоохранения.

Список литературы

Содержимое раздела

Этот раздел включает в себя список использованных источников, включая научные статьи, учебники и другие материалы, которые были использованы при подготовке доклада. Список литературы будет представлен в соответствии с общепринятыми стандартами цитирования (например, APA или MLA). Включены ключевые статьи и учебники, которые будут полезны для дальнейшего изучения темы. Этот раздел обеспечивает основу для углубленного изучения предложенных тем.

Получи Такой Доклад

До 90% уникальность
Готовый файл Word
Оформление по ГОСТ
Список источников по ГОСТ
Таблицы и схемы
Презентация

Создать Доклад на любую тему за 5 минут

Создать

#6116762