Нейросеть

Ключевые Архитектурные Элементы Зданий: Обзор и Анализ (Доклад)

Нейросеть для создания доклада Гарантия уникальности Строго по ГОСТу Высочайшее качество Поддержка 24/7

Данный доклад посвящен исследованию важнейших архитектурных элементов зданий, их функциональному значению и влиянию на общую концепцию сооружения. В работе рассматриваются основные компоненты, определяющие структуру и эстетику зданий, такие как несущие конструкции, фасады, крыши и внутренние планировки. Особое внимание уделяется взаимосвязи между архитектурными элементами и их роли в обеспечении устойчивости, комфорта и соответствия современным требованиям. Исследование направлено на выявление лучших практик проектирования и строительства, а также на понимание эволюции архитектурных решений.

Идея:

Основная идея доклада заключается в систематизации знаний о ключевых архитектурных элементах и их влиянии на общую функциональность и эстетику зданий. Цель исследования - предоставить обзор, полезный для понимания принципов проектирования и анализа архитектурных решений.

Актуальность:

Актуальность данного исследования обусловлена необходимостью глубокого понимания архитектурных элементов в контексте современного строительства и градостроительства. Растущие требования к энергоэффективности, безопасности и эстетической привлекательности зданий делают изучение этих элементов критически важным для архитекторов, инженеров и всех, кто интересуется современной архитектурой.

Оглавление:

Введение

Несущие конструкции: Основа здания

Фасады: Внешний облик и функциональность

Крыши: Защита и архитектурное решение

Внутренние планировки: Функциональность и комфорт

Инженерные системы: Обеспечение комфорта

Элементы благоустройства: Ландшафт и среда

Заключение

Наименование образовательного учреждения

Доклад

на тему

Ключевые Архитектурные Элементы Зданий: Обзор и Анализ

Выполнил: ФИО

Руководитель: ФИО

Содержание

  • Введение 1
  • Несущие конструкции: Основа здания 2
  • Фасады: Внешний облик и функциональность 3
  • Крыши: Защита и архитектурное решение 4
  • Внутренние планировки: Функциональность и комфорт 5
  • Инженерные системы: Обеспечение комфорта 6
  • Элементы благоустройства: Ландшафт и среда 7
  • Заключение 8

Введение

Содержимое раздела

Введение в тему важнейших архитектурных элементов зданий: исторический контекст, современные тенденции и цели доклада. Этот раздел устанавливает рамки исследования, определяя основные понятия и подходы к анализу архитектурных элементов. Здесь можно будет изучить развитие архитектурных решений, начиная с древности и заканчивая современными технологиями. Кроме того, будут определены основные проблемы и вызовы, связанные с проектированием и строительством зданий.

Несущие конструкции: Основа здания

Содержимое раздела

Детальный анализ несущих конструкций, их типов, материалов и способов проектирования. Рассматриваются различные виды несущих систем, такие как каркасные, стеновые и комбинированные конструкции, а также их преимущества и недостатки. Будут проанализированы современные строительные материалы, такие как сталь, бетон и дерево, и их применение в различных типах зданий. Также будет рассмотрено влияние несущих конструкций на общую планировку и функциональность зданий, а также на их сейсмостойкость и устойчивость.

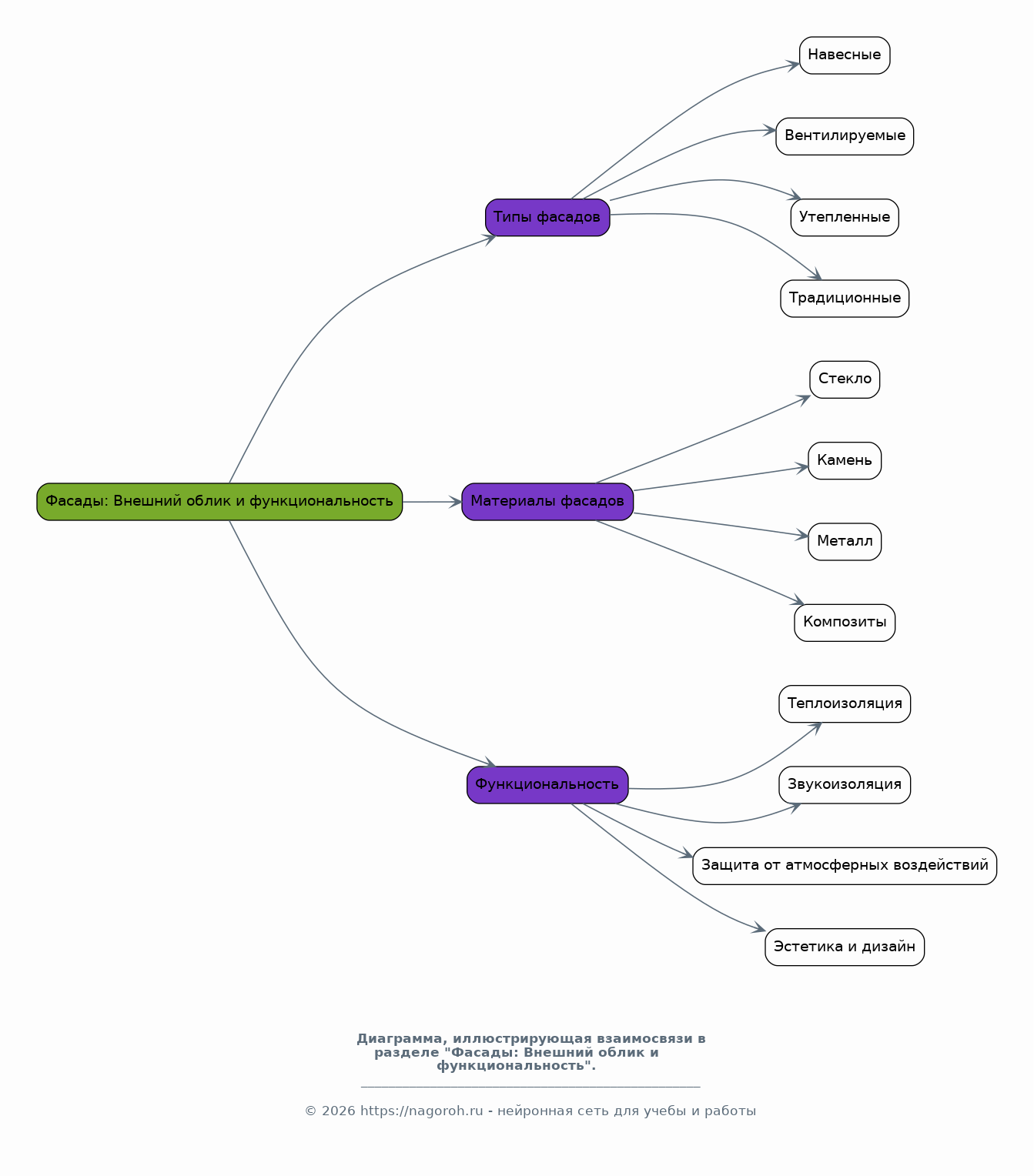
Фасады: Внешний облик и функциональность

Содержимое раздела

Изучение различных типов фасадов, их конструктивных особенностей, материалов и роли в энергоэффективности зданий. Будут рассмотрены такие типы фасадов, как навесные, вентилируемые, утепленные и традиционные фасады с применением различных материалов, включая стекло, камень, металл и композитные материалы. Особое внимание будет уделено их роли в обеспечении теплоизоляции, звукоизоляции и защите от атмосферных воздействий. Также будет рассмотрено влияние фасадов на эстетический облик зданий и их соответствие современным архитектурным тенденциям.

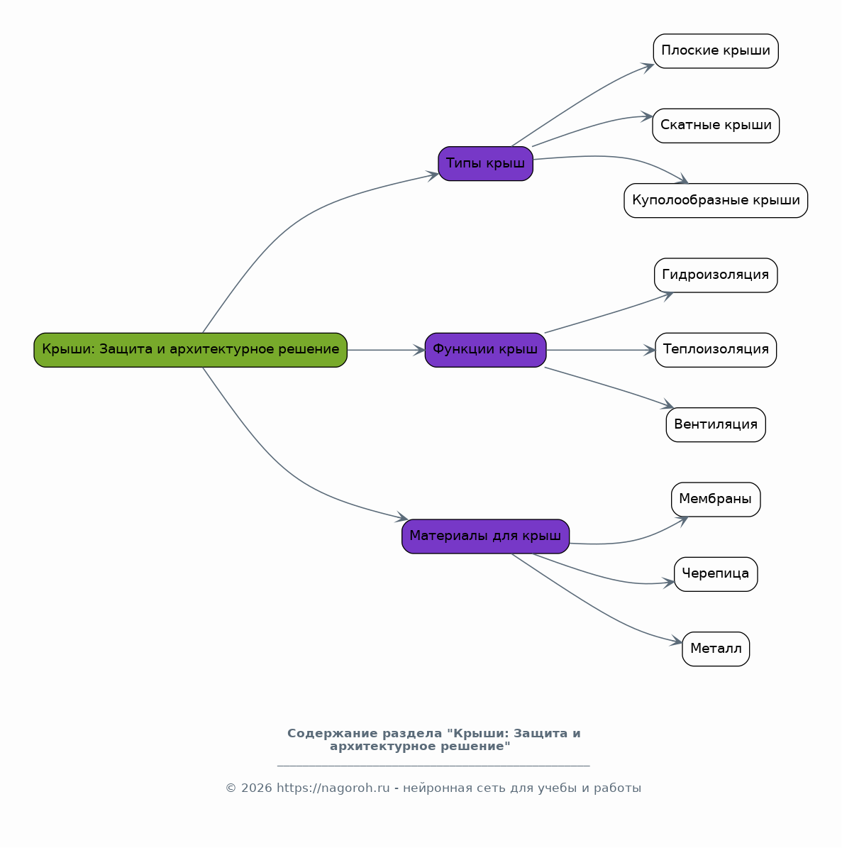
Крыши: Защита и архитектурное решение

Содержимое раздела

Анализ различных типов крыш, их конструкций, материалов и влияния на внешний вид и эксплуатационные характеристики зданий. В этом разделе будут рассмотрены плоские, скатные и куполообразные крыши, а также их особенности и способы строительства. Будет изучена роль крыш в обеспечении гидроизоляции, теплоизоляции и вентиляции зданий, а также влияние на общий дизайн. Кроме того, будут рассмотрены современные материалы для крыш, такие как мембраны, черепица, металл и зеленые насаждения, и их применение

Внутренние планировки: Функциональность и комфорт

Содержимое раздела

Рассмотрение принципов проектирования внутренних планировок, их влияния на функциональность зданий и комфорт пользователей. Будут изучены основные принципы организации внутреннего пространства, такие как эргономика, зонирование и оптимальное использование площади. Также будет рассмотрено влияние внутренних планировок на естественное освещение, вентиляцию и акустику. Кроме того, будет проанализировано соответствие планировок современным требованиям доступности и универсального дизайна.

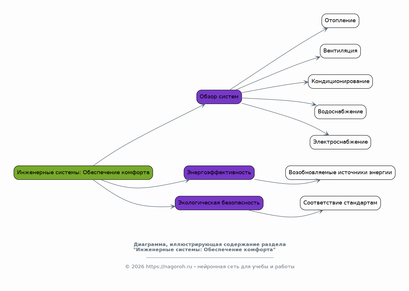
Инженерные системы: Обеспечение комфорта

Содержимое раздела

Обзор основных инженерных систем зданий: отопление, вентиляция, кондиционирование, водоснабжение и электроснабжение. Будут подробно рассмотрены принципы работы каждой системы, ее компоненты и способы интеграции с другими элементами здания. Особое внимание будет уделено повышению энергоэффективности инженерных систем и использованию возобновляемых источников энергии. Также будет рассмотрен вопрос экологической безопасности и соответствия инженерных систем современным стандартам.

Элементы благоустройства: Ландшафт и среда

Содержимое раздела

Изучение элементов благоустройства, влияющих на общий облик зданий и окружающую среду. В этом разделе будут рассмотрены тротуары, дорожки, площадки, озеленение и другие элементы ландшафта. Будет проанализирована роль этих элементов в создании комфортной и привлекательной городской среды. Кроме того, будет рассмотрено влияние архитектурных элементов на экологию и способы повышения устойчивости зданий и прилегающих территорий.

Заключение

Содержимое раздела

Обобщение основных результатов исследования, выводы и перспективы дальнейших изысканий в области архитектурных элементов зданий. Будут подведены итоги проведенного анализа, сформулированы основные выводы о значении рассмотренных элементов и их влиянии на общую концепцию зданий. Также будут обозначены перспективные направления для дальнейших исследований, связанные с развитием технологий и материалов.

Получи Такой Доклад

До 90% уникальность
Готовый файл Word
Оформление по ГОСТ
Список источников по ГОСТ
Таблицы и схемы
Презентация

Создать Доклад на любую тему за 5 минут

Создать

#5733709