Нейросеть

Ключевые особенности Российской Федерации: Геополитический, культурный и экономический аспекты (Доклад)

Нейросеть для создания доклада Гарантия уникальности Строго по ГОСТу Высочайшее качество Поддержка 24/7

Данный доклад представляет собой обзор ключевых особенностей Российской Федерации, рассматривая её геополитическое положение, богатое культурное наследие и экономическое развитие. Исследование направлено на выявление уникальных характеристик, влияющих на внутреннюю и внешнюю политику страны. Особое внимание уделяется историческим факторам, современным вызовам и перспективам развития России в контексте глобальных изменений. Анализ включает в себя оценку сильных сторон и уязвимостей, а также перспектив дальнейшего развития.

Идея:

Доклад призван систематизировать знания об особенностях России, предоставив комплексный взгляд на её многогранное развитие. Цель работы — сформировать понимание ключевых факторов, определяющих роль России в современном мире.

Актуальность:

Изучение особенностей России актуально в контексте современной геополитической обстановки и стремительно меняющегося мирового порядка. Понимание исторических корней и текущих тенденций развития России необходимо для эффективного взаимодействия и прогнозирования будущих изменений.

Оглавление:

Введение

Географическое положение и природные ресурсы

Историческое наследие и культурное многообразие

Политическая система и государственное устройство

Экономическое развитие и современные вызовы

Внешняя политика и международные отношения

Социальная сфера и демография

Список литературы

Наименование образовательного учреждения

Доклад

на тему

Ключевые особенности Российской Федерации: Геополитический, культурный и экономический аспекты

Выполнил: ФИО

Руководитель: ФИО

Содержание

  • Введение 1
  • Географическое положение и природные ресурсы 2
  • Историческое наследие и культурное многообразие 3
  • Политическая система и государственное устройство 4
  • Экономическое развитие и современные вызовы 5
  • Внешняя политика и международные отношения 6
  • Социальная сфера и демография 7
  • Список литературы 8

Введение

Содержимое раздела

Вводная часть доклада определяет основные цели и задачи исследования, формирует общее представление о структуре работы и объясняет выбор темы. В данном разделе будут рассмотрены предпосылки для изучения ключевых особенностей России, обосновывается актуальность темы и её значимость для понимания современных геополитических процессов. Также будут представлены основные положения, лежащие в основе анализа, и обозначены источники информации, использованные в исследовании. Введение также включает краткий обзор структуры доклада и основных рассматриваемых вопросов.

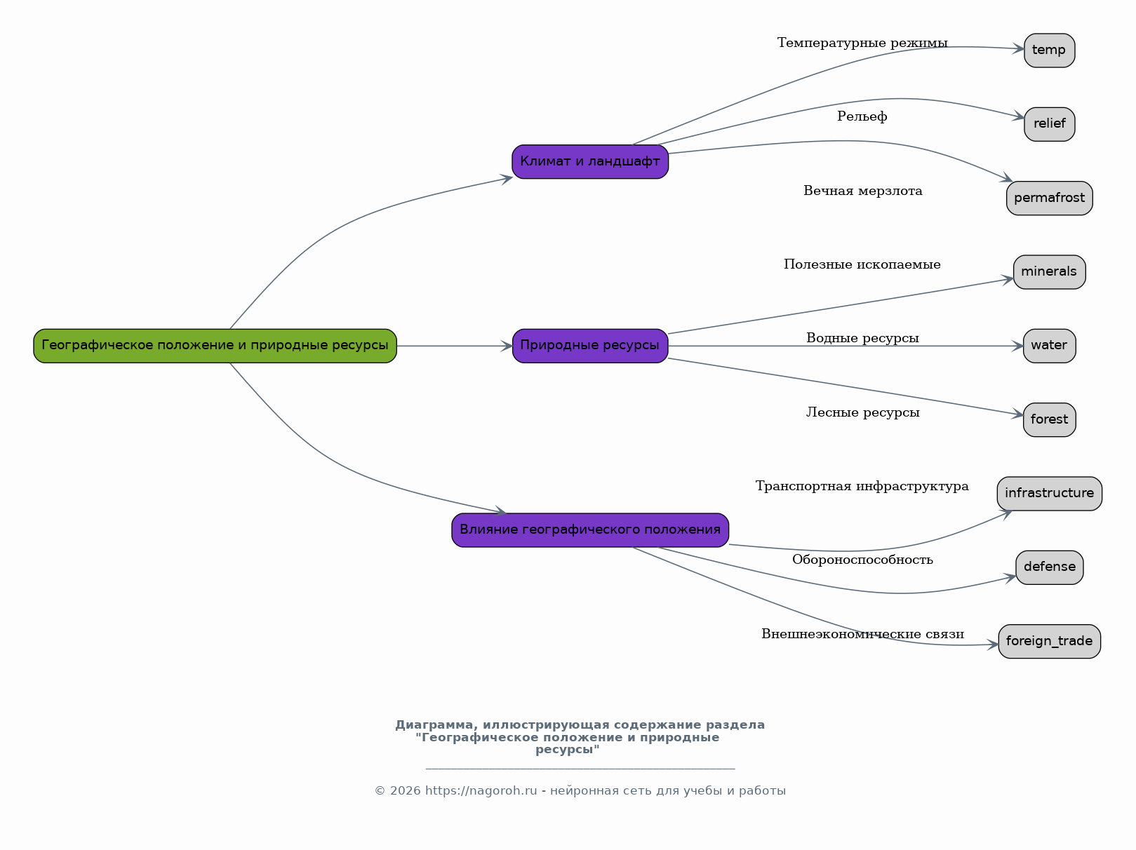
Географическое положение и природные ресурсы

Содержимое раздела

Данный раздел посвящен анализу географического положения России, её влиянию на экономическое и политическое развитие. Будут рассмотрены особенности климата, ландшафта и природных ресурсов, включая полезные ископаемые, водные и лесные ресурсы. Анализ показывает стратегическое значение России как крупнейшей страны мира, обладающей обширными территориями и богатыми природными ресурсами. Оценивается влияние географического положения на транспортную инфраструктуру, обороноспособность и внешнеэкономические связи.

Историческое наследие и культурное многообразие

Содержимое раздела

Этот пункт рассматривает историческое развитие России, начиная с древних времен до современности, акцентируя внимание на формировании государственности, влиянии различных культур и цивилизаций. Анализируется культурное многообразие народов, населяющих Россию, включая языки, традиции, религию и искусство. Обсуждается роль культурного наследия в формировании национальной идентичности и его значение для мирового сообщества. Особое внимание уделяется влиянию исторических событий на современное общество.

Политическая система и государственное устройство

Содержимое раздела

Раздел посвящен анализу политической системы Российской Федерации, включая структуру власти, принципы управления и особенности политической культуры. Рассматривается роль президента, парламента, правительства и судебной системы. Обсуждаются вопросы федеративного устройства, региональной политики и взаимоотношений между центром и регионами. Анализируются политические партии, общественные организации и их влияние на политическую жизнь страны. Изучаются современные вызовы и перспективы развития политической системы.

Экономическое развитие и современные вызовы

Содержимое раздела

В данном разделе рассматривается экономическое развитие России, включая основные этапы, тренды и приоритеты. Анализируются структура экономики, роль различных отраслей, таких как энергетика, промышленность, сельское хозяйство и сфера услуг. Обсуждаются вопросы экономических реформ, инвестиций, инноваций и международной торговли. Рассматриваются современные вызовы, такие как высокая зависимость от экспорта сырья, санкционное давление и необходимость диверсификации экономики, а также перспективы экономического роста.

Внешняя политика и международные отношения

Содержимое раздела

Этот пункт посвящен анализу внешней политики России, её целей, приоритетов и стратегий. Рассматриваются отношения с различными странами и международными организациями, включая ООН, БРИКС и ШОС. Обсуждается роль России в урегулировании международных конфликтов, вопросы безопасности и сотрудничества в различных областях. Анализируется влияние глобальных процессов на внешнюю политику России, её взаимодействие с другими государствами и международными структурами, а также перспективы развития международных отношений.

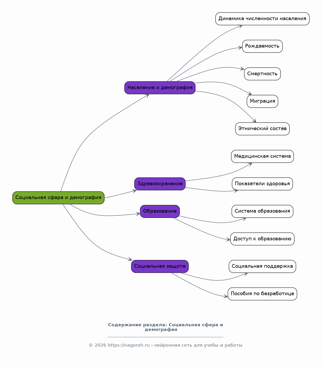
Социальная сфера и демография

Содержимое раздела

Раздел охватывает вопросы социальной сферы, включая население, систему здравоохранения, образования и социальную защиту. Анализируется демографическая ситуация, рождаемость, смертность, миграция и этнический состав населения. Рассматриваются проблемы социального неравенства, бедности и безработицы. Обсуждаются меры социальной политики, направленные на улучшение качества жизни населения, поддержку семьи и детства. Также рассматриваются особенности здравоохранения, образования и социального обеспечения.

Список литературы

Содержимое раздела

В этом разделе представлены все использованные источники информации, включая научные статьи, книги, статистические данные и другие материалы, цитируемые в докладе. Список литературы структурирован в соответствии с принятыми академическими стандартами, обеспечивая точность и полноту библиографических данных. Указаны авторы, названия, издательства, даты публикации и другие необходимые сведения для идентификации источников. Приводится полный перечень использованных материалов, обеспечивая прозрачность и подтверждая научную обоснованность работы.

Получи Такой Доклад

До 90% уникальность
Готовый файл Word
Оформление по ГОСТ
Список источников по ГОСТ
Таблицы и схемы
Презентация

Создать Доклад на любую тему за 5 минут

Создать

#6094621