Нейросеть

Комбинирование методов приготовления холодных блюд и закусок: инновации и гастрономические перспективы (Доклад)

Нейросеть для создания доклада Гарантия уникальности Строго по ГОСТу Высочайшее качество Поддержка 24/7

Данный доклад посвящен исследованию современных тенденций в области кулинарии, а именно – комбинированию различных способов приготовления холодных блюд и закусок. В работе будет проанализировано влияние различных техник, таких как су-вид, ферментация, молекулярная гастрономия и традиционные методы, на конечный вкус, текстуру и визуальное представление блюд. Особое внимание будет уделено разработке новых рецептур и технологий, позволяющих создавать оригинальные и сбалансированные холодные закуски. Рассмотрены практические примеры и возможности для шеф-поваров и рестораторов.

Идея:

Основная идея доклада заключается в демонстрации синергии различных кулинарных техник для достижения новых вкусовых ощущений и текстур в холодных блюдах. Предлагается раскрыть потенциал комбинирования современных и классических методов приготовления.

Актуальность:

Актуальность исследования обусловлена растущим интересом к инновациям в кулинарии и стремлением к созданию уникальных гастрономических впечатлений. Доклад будет интересен профессионалам индустрии питания, студентам профильных учебных заведений и всем, кто интересуется современной кухней.

Оглавление:

Введение

Обзор исторических и современных методов приготовления холодных блюд

Комбинирование различных техник: принципы и примеры

Влияние комбинированных методов на органолептические свойства блюд

Разработка новых рецептур и технологических карт

Практическое применение комбинированных методов в ресторанном бизнесе

Перспективы развития и будущие тренды

Заключение

Наименование образовательного учреждения

Доклад

на тему

Комбинирование методов приготовления холодных блюд и закусок: инновации и гастрономические перспективы

Выполнил: ФИО

Руководитель: ФИО

Содержание

  • Введение 1
  • Обзор исторических и современных методов приготовления холодных блюд 2
  • Комбинирование различных техник: принципы и примеры 3
  • Влияние комбинированных методов на органолептические свойства блюд 4
  • Разработка новых рецептур и технологических карт 5
  • Практическое применение комбинированных методов в ресторанном бизнесе 6
  • Перспективы развития и будущие тренды 7
  • Заключение 8

Введение

Содержимое раздела

Вводная часть доклада будет посвящена обзору текущих тенденций в области холодных блюд и закусок, а также обозначению основных проблем и задач, стоящих перед современными шеф-поварами. Будут представлены цели и задачи исследования, обоснование выбора темы и ее актуальность для дальнейшего развития кулинарного искусства. Рассмотрены теоретические аспекты комбинирования различных методов приготовления для достижения запланированных результатов. Введение также кратко осветит структуру доклада и его основные разделы, чтобы читатели могли ориентироваться в дальнейшем изложении материала.

Обзор исторических и современных методов приготовления холодных блюд

Содержимое раздела

В данном разделе будет проведен детальный анализ различных способов приготовления холодных блюд и закусок, начиная от классических техник и заканчивая современными технологиями. Будут рассмотрены такие методы, как маринование, соление, копчение, ферментация, су-вид и молекулярная гастрономия. Особое внимание будет уделено их преимуществам, недостаткам, а также влиянию на вкус, текстуру и питательные свойства продуктов. Представлен сравнительный анализ различных техник, что позволит лучше понять их потенциал при комбинировании. Рассмотрены примеры использования каждой техники в различных кухнях мира.

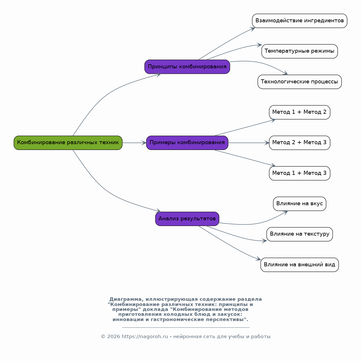
Комбинирование различных техник: принципы и примеры

Содержимое раздела

Раздел посвящен непосредственно комбинированию различных методов приготовления холодных блюд и закусок. Будут рассмотрены принципы, лежащие в основе успешного сочетания техник, такие как учет взаимодействия ингредиентов, контроль температурных режимов и соблюдение технологических процессов. Представлены конкретные примеры комбинирования различных техник для создания разнообразных блюд, с акцентом на достижение гармоничного вкуса, интересной текстуры и привлекательного внешнего вида. Анализируется влияние различных комбинаций на конечный результат. Рассмотрены конкретные рецептуры и технологические карты.

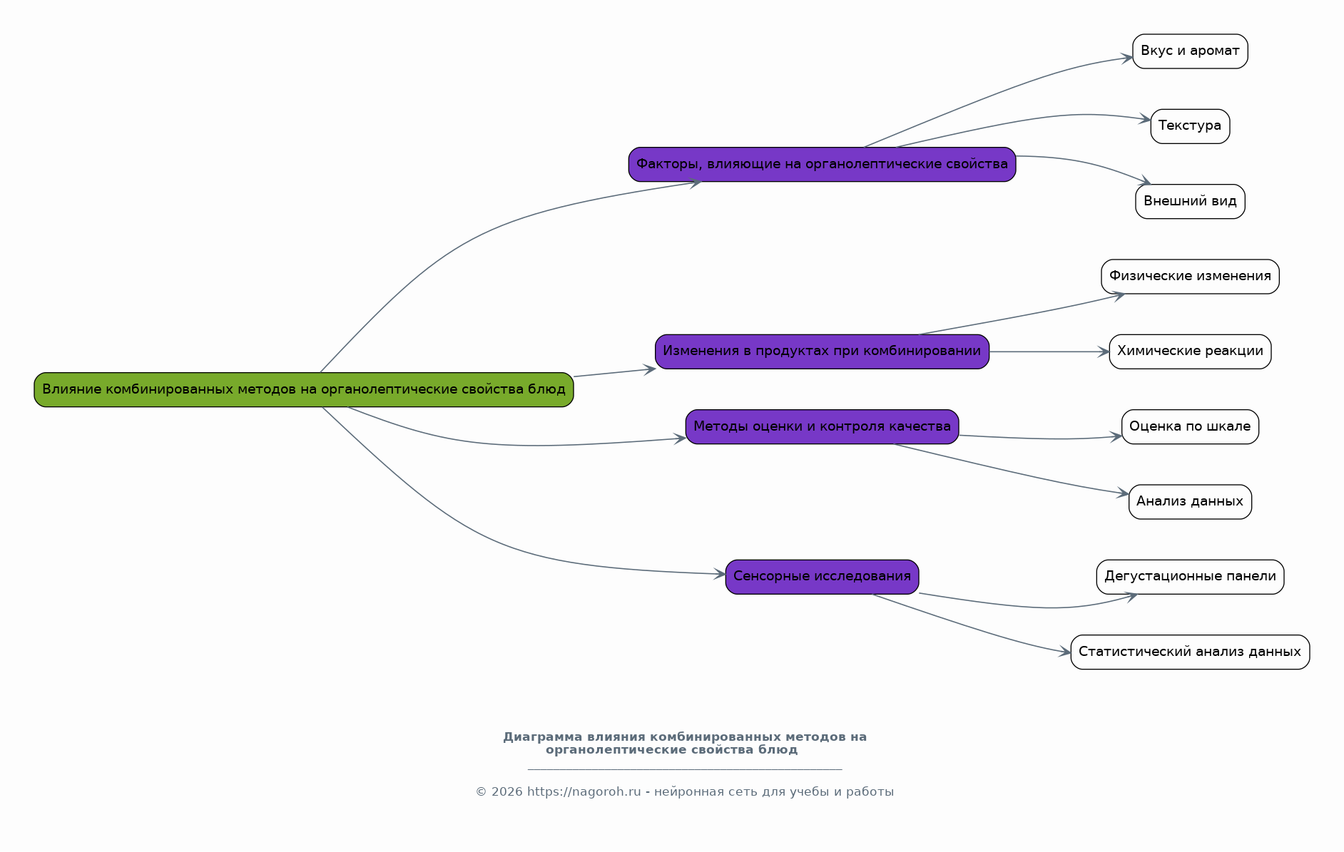
Влияние комбинированных методов на органолептические свойства блюд

Содержимое раздела

В этом разделе будет представлен анализ влияния комбинированных методов приготовления на органолептические свойства холодных блюд и закусок, такие как вкус, аромат, текстура и внешний вид. Будут рассмотрены изменения, происходящие в продуктах в результате использования различных техник, и их влияние на восприятие блюда потребителем. Анализ основан на научных данных и результатах сенсорных исследований. Рассмотрены факторы, влияющие на органолептические свойства. Представлены методы оценки и контроля качества.

Разработка новых рецептур и технологических карт

Содержимое раздела

В данном разделе будут представлены результаты разработки новых рецептур холодных блюд и закусок, основанных на комбинировании различных методов приготовления. Будут подробно описаны используемые ингредиенты, технологические процессы и рекомендации по приготовлению. Представлены технологические карты, содержащие информацию о времени приготовления, температурных режимах и необходимых инструментах. Особое внимание будет уделено оригинальности и инновационности разработанных блюд. Рассмотрены возможности для коммерциализации и масштабирования рецептур.

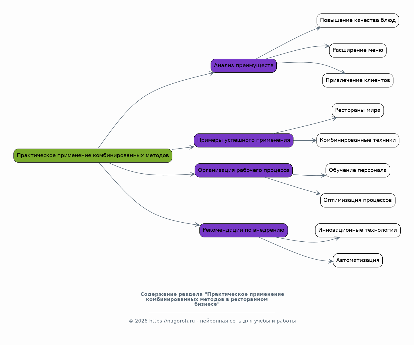
Практическое применение комбинированных методов в ресторанном бизнесе

Содержимое раздела

В разделе рассматривается практическое применение комбинированных методов приготовления холодных блюд и закусок в условиях ресторанного бизнеса. Будут проанализированы преимущества использования данных методов с точки зрения повышения качества блюд, расширения меню и привлечения клиентов. Представлены примеры успешного использования комбинированных техник в различных ресторанах мира. Рассмотрены вопросы организации рабочего процесса и обучения персонала. Будут даны рекомендации по внедрению инновационных технологий в практику.

Перспективы развития и будущие тренды

Содержимое раздела

В этом разделе будут рассмотрены перспективы развития комбинированных методов приготовления холодных блюд и закусок, а также будущие тренды в области кулинарии. Будут обсуждены новые технологии, материалы и подходы, которые могут быть использованы для создания еще более интересных и инновационных блюд. Представлен прогноз развития кулинарной индустрии на ближайшие годы. Рассмотрены возможности для дальнейших исследований и разработок в этой области. Обозначены потенциальные вызовы и возможности.

Заключение

Содержимое раздела

В заключении будут подведены итоги проведенного исследования, сформулированы основные выводы и обобщены результаты. Будет подчеркнута значимость комбинирования различных методов приготовления холодных блюд и закусок для развития кулинарного искусства и удовлетворения потребностей современных потребителей. Будут обозначены перспективы дальнейших исследований в этой области. Сделаны рекомендации для шеф-поваров и рестораторов. Подчеркнута важность инноваций в кулинарии.

Получи Такой Доклад

До 90% уникальность
Готовый файл Word
Оформление по ГОСТ
Список источников по ГОСТ
Таблицы и схемы
Презентация

Создать Доклад на любую тему за 5 минут

Создать

#5468993