Нейросеть

Комическое в драматургии Людмилы Петрушевской: Анализ пьесы «Три девушки в голубом» (Доклад)

Нейросеть для создания доклада Гарантия уникальности Строго по ГОСТу Высочайшее качество Поддержка 24/7

Данный доклад посвящен исследованию комического в пьесе Людмилы Петрушевской «Три девушки в голубом». Работа акцентирует внимание на особенностях юмора, используемого автором для раскрытия характеров персонажей и изображения социальной среды. Исследование анализирует различные аспекты комического, включая языковые средства, ситуационный юмор и характеры персонажей. Цель работы — выявление роли комического в формировании авторского замысла и его влиянии на восприятие пьесы зрителем.

Идея:

Основная идея доклада заключается в рассмотрении комического как инструмента, используемого Петрушевской для создания сложной и многогранной картины жизни. Исследование предполагает демонстрацию того, как комическое позволяет автору достигать большей глубины в раскрытии человеческих взаимоотношений и проблем.

Актуальность:

Актуальность исследования определяется значимостью творчества Людмилы Петрушевской в современной литературе и театре. Анализ комического аспекта пьесы «Три девушки в голубом» позволяет глубже понять мировоззрение автора и актуальные социальные проблемы,. Изучение комического аспекта пьесы способствует расширению понимания механизмов взаимодействия между автором, персонажами и зрителем.

Оглавление:

Введение

Теоретические аспекты комического в литературе

Специфика жанра и стиля Людмилы Петрушевской

Анализ комических ситуаций в пьесе «Три девушки в голубом»

Комическое и социальный контекст

Образы персонажей и их комическая природа

Функции комического в формировании авторского замысла

Заключение

Список литературы

Наименование образовательного учреждения

Доклад

на тему

Комическое в драматургии Людмилы Петрушевской: Анализ пьесы «Три девушки в голубом»

Выполнил: ФИО

Руководитель: ФИО

Содержание

  • Введение 1
  • Теоретические аспекты комического в литературе 2
  • Специфика жанра и стиля Людмилы Петрушевской 3
  • Анализ комических ситуаций в пьесе «Три девушки в голубом» 4
  • Комическое и социальный контекст 5
  • Образы персонажей и их комическая природа 6
  • Функции комического в формировании авторского замысла 7
  • Заключение 8
  • Список литературы 9

Введение

Содержимое раздела

В данном пункте будет представлен общий обзор творчества Людмилы Петрушевской и его места в современной русской драматургии. Будут обозначены основные направления исследования комического в литературе и театре, а также сформулирована цель работы и ее задачи. Рассмотрены методологические подходы, используемые в анализе пьесы «Три девушки в голубом», включая структурный анализ и элементы литературоведческого комментария, обосновывается актуальность выбранной темы и ее значимость для понимания современной драматургии. Будет обозначено, почему комическое играет такую важную роль в пьесе.

Теоретические аспекты комического в литературе

Содержимое раздела

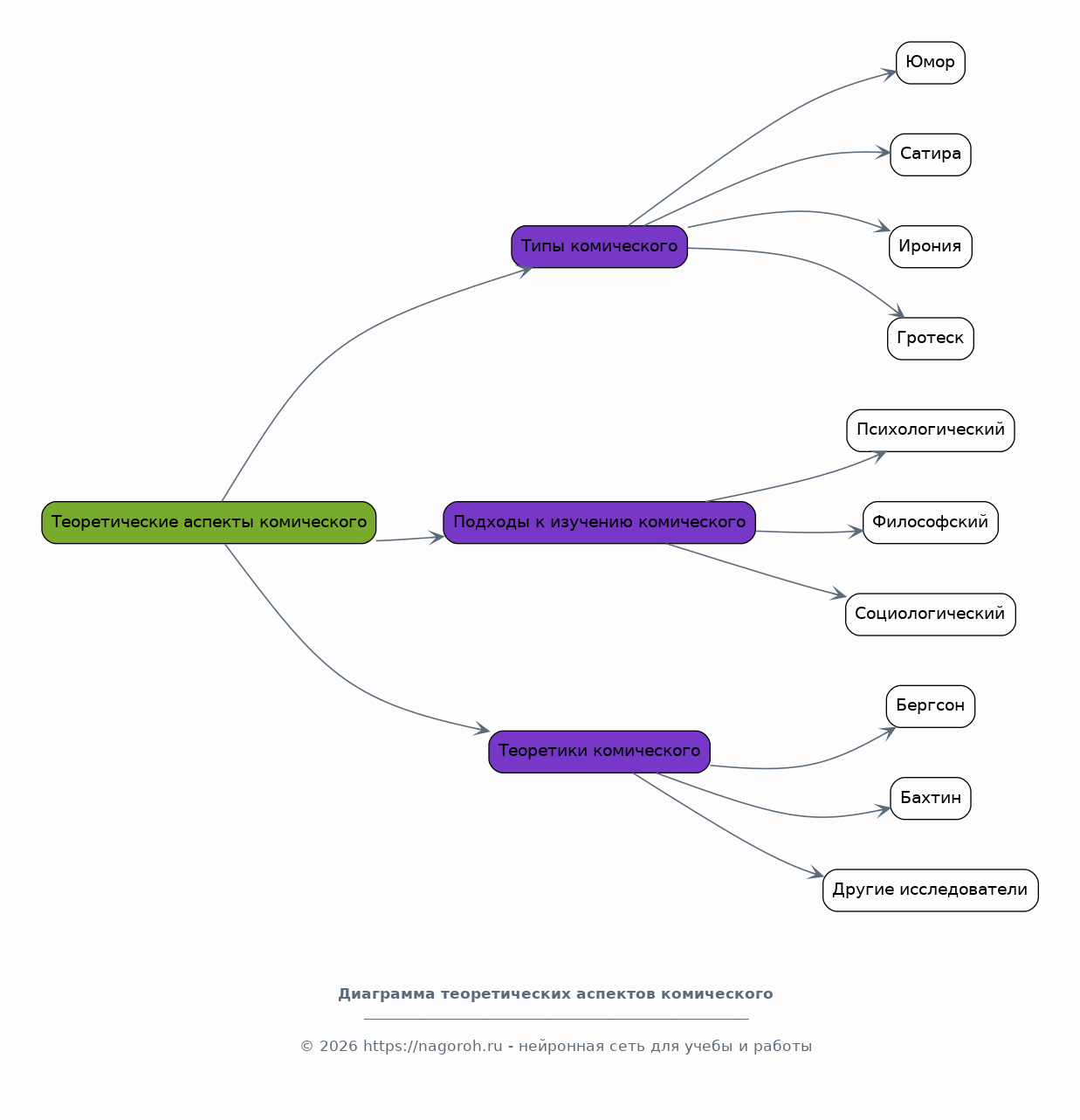
В этом разделе будет представлен теоретический обзор понятия комического, рассматриваются основные типы комического (юмор, сатира, ирония, гротеск) и их проявление в литературных произведениях. Будут проанализированы различные подходы к изучению комического, включая психологический, философский и социологический аспекты. Также будут рассмотрены работы теоретиков, внесших вклад в изучение природы комического, например, труды Бергсона, Бахтина и других исследователей. Этот раздел послужит теоретической базой для дальнейшего анализа пьесы.

Специфика жанра и стиля Людмилы Петрушевской

Содержимое раздела

В данном разделе будет проанализирован творческий метод Людмилы Петрушевской, особенности ее стиля и жанровые характеристики ее пьес. Будет рассмотрено влияние различных литературных традиций на ее творчество, а также специфика изображения повседневной жизни и характеров персонажей. Анализ языка пьесы, включая особенности диалогов, речевые характеристики персонажей и используемые языковые средства, такие как ирония, сарказм и игра слов. Будет рассмотрен авторский подход к созданию комического эффекта.

Анализ комических ситуаций в пьесе «Три девушки в голубом»

Содержимое раздела

Этот раздел посвящен детальному анализу комических ситуаций, представленных в пьесе «Три девушки в голубом». Будут рассмотрены различные аспекты комического, включая ситуационный юмор, комизм характеров, а также языковые средства, используемые для создания комического эффекта. Анализ отдельных сцен и эпизодов, позволяющий выявить способы создания комического эффекта Петрушевской. Рассматривается взаимодействие между персонажами и их реакция на комические обстоятельства, что формирует целостное восприятие.

Комическое и социальный контекст

Содержимое раздела

В этом разделе будет проанализировано, как комическое отражает социальный контекст времени написания пьесы и какие социальные проблемы поднимаются в пьесе. Рассматривается, как комическое используется для сатирического изображения общественных отношений, стереотипов и проблем. Анализируется, как комическое помогает автору передать критику социальных явлений и сформировать отношение зрителя к происходящему. Исследуется, как комическое позволяет Петрушевской комментировать социальные вопросы.

Образы персонажей и их комическая природа

Содержимое раздела

В данной главе акцентируется внимание на образах персонажей пьесы «Три девушки в голубом» и анализируется комическая природа их характеров. Будет рассмотрено, как автор использует различные приемы для создания комических образов, включая преувеличение, гротеск и иронию. Анализируются особенности речевых характеристик персонажей, их поведение и манера общения, которые способствуют созданию комического эффекта. Исследование того, как характеры персонажей взаимодействуют друг с другом, приводя к комическим ситуациям.

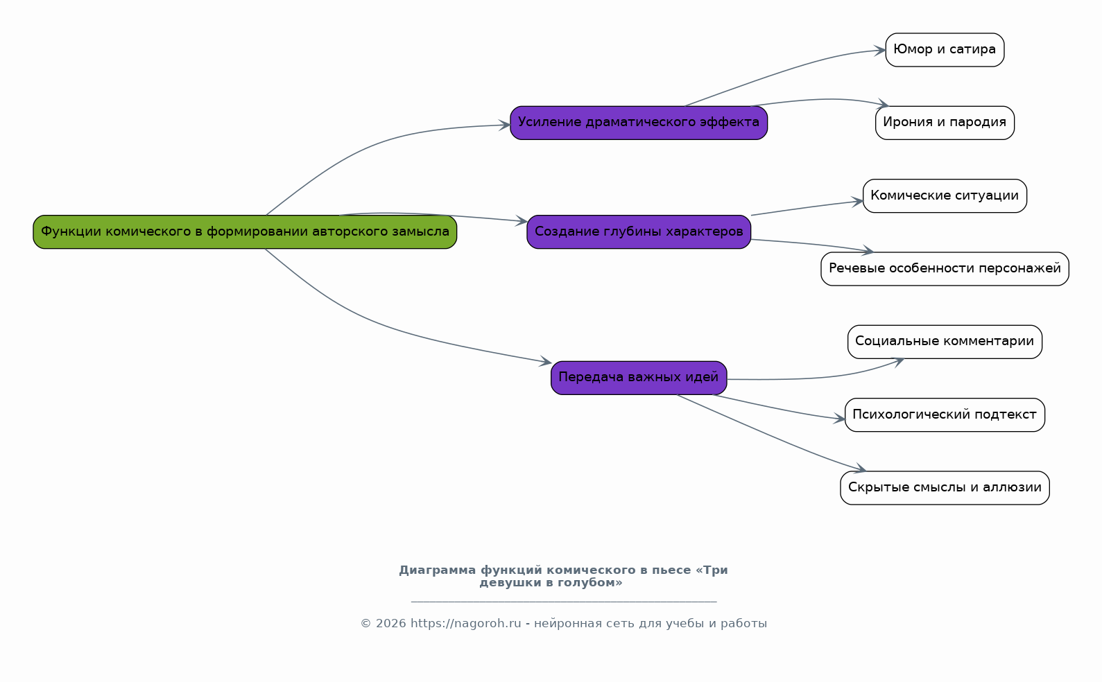
Функции комического в формировании авторского замысла

Содержимое раздела

В этом разделе рассматривается, как комическое выполняет различные функции в пьесе и помогает раскрыть авторский замысел. Будет проанализировано, как комическое используется для усиления драматического эффекта, создания глубины характеров и передачи важных идей. Исследование роли комического в формировании отношения зрителя к происходящему на сцене. Анализируется, как комическое способствует раскрытию сложных тем и проблем, делая пьесу более многогранной и интересной для восприятия.

Заключение

Содержимое раздела

В заключении будут подведены итоги исследования, обобщены основные выводы и подтверждена роль комического в пьесе «Три девушки в голубом». Оценивается вклад Людмилы Петрушевской в развитие современной драматургии и делается акцент на значимости комического для понимания ее творчества. Будут обозначены перспективы дальнейших исследований в данной области. Будет подчеркнута важность анализа комического для более глубокого понимания авторского замысла и восприятия пьесы.

Список литературы

Содержимое раздела

В данном разделе будет представлен список использованной литературы, включающий произведения Людмилы Петрушевской, критические статьи, научные работы и другие источники, использованные при написании доклада. Список будет составлен в соответствии с требованиями к оформлению списка литературы, принятыми в научном сообществе. Будет указан полный перечень источников, использованных в работе, с указанием авторов, названий, издательств и годов публикации. Этот раздел является критически важным для подтверждения достоверности исследования.

Получи Такой Доклад

До 90% уникальность
Готовый файл Word
Оформление по ГОСТ
Список источников по ГОСТ
Таблицы и схемы
Презентация

Создать Доклад на любую тему за 5 минут

Создать

#5733656