Нейросеть

Комитеты по Биоэтике: Цели, Задачи и Роль в Современном Обществе (Доклад)

Нейросеть для создания доклада Гарантия уникальности Строго по ГОСТу Высочайшее качество Поддержка 24/7

Данный доклад посвящен всестороннему исследованию деятельности комитетов по биоэтике, рассматривая их основные цели и задачи в контексте современного общества. Будет проанализирована структура и организация работы этих комитетов, а также их влияние на принятие решений в области биомедицины. Особое внимание уделено этическим дилеммам, возникающим в процессе научных исследований и клинической практики, и роли комитетов в их разрешении. В докладе также будет рассмотрен вопрос о важности обеспечения прозрачности и независимости в работе комитетов по биоэтике.

Идея:

Основная идея доклада заключается в освещении важности деятельности комитетов по биоэтике для обеспечения этичности и соблюдения прав человека в области биомедицины. Предлагается рассмотреть практические аспекты работы комитетов и предоставить рекомендации по улучшению их деятельности.

Актуальность:

Актуальность исследования обусловлена быстрым развитием биомедицинских технологий и растущей потребностью в этическом регулировании. Комитеты по биоэтике играют ключевую роль в обеспечении этичного подхода к научным исследованиям, клинической практике и защите прав пациентов.

Оглавление:

Введение

История и Развитие Комитетов по Биоэтике

Цели и Задачи Комитетов по Биоэтике

Структура и Организация Комитетов по Биоэтике

Роль Комитетов в Решении Этических Дилемм

Международное Сотрудничество и Стандарты

Вызовы и Перспективы Развития

Заключение

Список литературы

Наименование образовательного учреждения

Доклад

на тему

Комитеты по Биоэтике: Цели, Задачи и Роль в Современном Обществе

Выполнил: ФИО

Руководитель: ФИО

Содержание

  • Введение 1
  • История и Развитие Комитетов по Биоэтике 2
  • Цели и Задачи Комитетов по Биоэтике 3
  • Структура и Организация Комитетов по Биоэтике 4
  • Роль Комитетов в Решении Этических Дилемм 5
  • Международное Сотрудничество и Стандарты 6
  • Вызовы и Перспективы Развития 7
  • Заключение 8
  • Список литературы 9

Введение

Содержимое раздела

В этом разделе будет представлен обзор биоэтики как области знаний и ее значимости в современном мире. Рассматривается эволюция комитетов по биоэтике, их роль в решении этических вопросов, возникающих в медицинской практике и научных исследованиях. Будут определены основные цели и задачи доклада, а также будет выделена его актуальность в контексте современных вызовов биомедицины. Обозначены ключевые понятия и термины, используемые в рамках исследования, для обеспечения единого понимания материала.

История и Развитие Комитетов по Биоэтике

Содержимое раздела

В данном разделе будет проанализирована история создания и развития комитетов по биоэтике, начиная с их зарождения в середине XX века и до наших дней. Будут рассмотрены основные этапы становления и эволюции этих комитетов, а также факторы, повлиявшие на их формирование и расширение сферы деятельности. Особое внимание будет уделено ключевым событиям и решениям, которые оказали значительное влияние на развитие этических принципов в медицине и научных исследованиях. Также будет рассмотрена география распространения комитетов по биоэтике.

Цели и Задачи Комитетов по Биоэтике

Содержимое раздела

Этот раздел посвящен детальному анализу целей и задач, стоящих перед комитетами по биоэтике. Будут рассмотрены основные функции этих комитетов, такие как оценка этичности исследовательских проектов, надзор за соблюдением этических принципов в клинической практике и консультирование по вопросам биоэтики. Будет проанализировано, какие задачи ставятся перед этими комитетами для обеспечения защиты прав и благополучия пациентов и участников исследований. Будут также рассмотрены ключевые аспекты, связанные с разработкой и применением этических кодексов и стандартов.

Структура и Организация Комитетов по Биоэтике

Содержимое раздела

В данном разделе будет рассмотрена структура и организация работы комитетов по биоэтике, включая состав, принципы формирования и процедуру принятия решений. Будут проанализированы различные типы комитетов, их специализация и взаимодействие с другими организациями и учреждениями. Особое внимание будет уделено вопросам независимости и прозрачности в работе комитетов, а также механизмам обеспечения соблюдения этических стандартов. Будет проведена оценка эффективности различных организационных моделей комитетов по биоэтике.

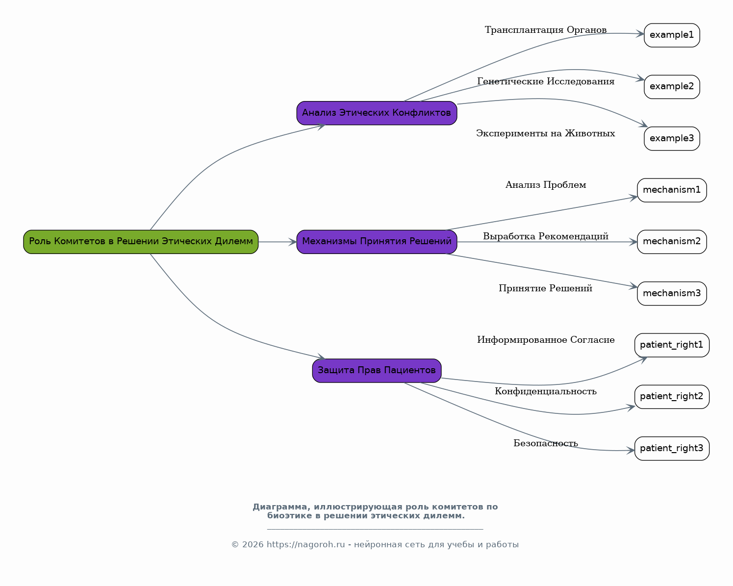
Роль Комитетов в Решении Этических Дилемм

Содержимое раздела

В этом разделе рассматривается роль комитетов по биоэтике в решении этических дилемм, возникающих в области биомедицины. Будут проанализированы конкретные примеры этических конфликтов, с которыми сталкиваются комитеты, такие как вопросы, связанные с трансплантацией органов, генетическими исследованиями, экспериментами на животных и применением новых технологий. Будут рассмотрены механизмы, которые используют комитеты для анализа этических проблем, выработки рекомендаций и принятия решений. Особое внимание уделено защите прав пациентов и участников исследований.

Международное Сотрудничество и Стандарты

Содержимое раздела

В данном разделе будет рассмотрен вопрос международного сотрудничества в области биоэтики и гармонизации этических стандартов. Будут проанализированы основные международные организации и документы, определяющие этические принципы в области биомедицины, такие как Хельсинкская декларация и другие. Рассматриваются различные подходы к созданию и внедрению этических стандартов в разных странах, а также проблемы, связанные с их адаптацией и применением. Будет исследована роль международных комитетов по биоэтике в разработке и продвижении общих этических принципов.

Вызовы и Перспективы Развития

Содержимое раздела

Раздел посвящен анализу текущих вызовов, стоящих перед комитетами по биоэтике, и перспектив дальнейшего развития этой области. Будут рассмотрены вопросы, связанные с появлением новых технологий, этическими проблемами в области искусственного интеллекта, геномными исследованиями и другими достижениями биомедицины. Также будут обсуждаться вопросы повышения эффективности работы комитетов, обеспечения их независимости и прозрачности, а также взаимодействия с обществом. Будут предложены рекомендации по совершенствованию деятельности комитетов по биоэтике.

Заключение

Содержимое раздела

В заключении будут подведены итоги проведенного исследования и сформулированы основные выводы, касающиеся роли и значения комитетов по биоэтике. Будут обобщены ключевые аспекты, рассмотренные в докладе, и подчеркнута важность этического регулирования в области биомедицины. Дается оценка перспектив дальнейшего развития комитетов по биоэтике и их роли в обеспечении этичного подхода к научным исследованиям, клинической практике и защите прав пациентов. Будут предложены направления для дальнейших исследований и улучшения.

Список литературы

Содержимое раздела

Данный раздел содержит список использованных источников, включая научные статьи, книги, нормативные акты и другие материалы, использованные при подготовке доклада. Список литературы будет представлен в соответствии с требованиями к оформлению научных работ, с указанием авторов, названий, издательств и годов публикации. В списке будут отражены основные источники, послужившие основой для анализа и обобщения данных в докладе. Список будет структурирован для удобства использования и поиска информации.

Получи Такой Доклад

До 90% уникальность
Готовый файл Word
Оформление по ГОСТ
Список источников по ГОСТ
Таблицы и схемы
Презентация

Создать Доклад на любую тему за 5 минут

Создать

#5474322