Нейросеть

Концентрационные солнечные электростанции: Принципы работы, современные технологии и перспективы развития (Доклад)

Нейросеть для создания доклада Гарантия уникальности Строго по ГОСТу Высочайшее качество Поддержка 24/7

Данный доклад посвящен анализу концентрационных солнечных электростанций (КСЭС) как альтернативного источника энергии. Рассматриваются основные принципы их функционирования, включая методы концентрации солнечного излучения и преобразования его в электрическую энергию. Будут освещены современные технологические решения, применяемые в КСЭС, такие как различные типы концентраторов и теплоносителей. Особое внимание уделено анализу текущего состояния и перспектив развития КСЭС в контексте глобального энергетического перехода. В заключение будут представлены экономические и экологические аспекты использования КСЭС.

Идея:

Цель доклада – всесторонний анализ КСЭС с акцентом на их технологических особенностях и потенциале. Предполагается сформировать у аудитории целостное представление о КСЭС как о перспективном направлении в сфере возобновляемой энергетики.

Актуальность:

Актуальность доклада обусловлена растущим интересом к возобновляемым источникам энергии и необходимостью снижения углеродного следа. КСЭС представляют собой важный компонент в стратегии перехода к устойчивой энергетике, что делает изучение их принципов и перспектив крайне важным.

Оглавление:

Введение

Принципы работы концентрационных солнечных электростанций

Технологии концентрации солнечного излучения

Типы концентрационных солнечных электростанций

Теплоносители и системы аккумулирования энергии

Экономические и экологические аспекты КСЭС

Перспективы развития и инновации в области КСЭС

Список литературы

Наименование образовательного учреждения

Доклад

на тему

Концентрационные солнечные электростанции: Принципы работы, современные технологии и перспективы развития

Выполнил: ФИО

Руководитель: ФИО

Содержание

  • Введение 1
  • Принципы работы концентрационных солнечных электростанций 2
  • Технологии концентрации солнечного излучения 3
  • Типы концентрационных солнечных электростанций 4
  • Теплоносители и системы аккумулирования энергии 5
  • Экономические и экологические аспекты КСЭС 6
  • Перспективы развития и инновации в области КСЭС 7
  • Список литературы 8

Введение

Содержимое раздела

В разделе представлена общая информация о возобновляемых источниках энергии и их роли в современной энергетике. Обсуждается проблема изменения климата и необходимость поиска альтернативных способов производства электроэнергии. Определяются основные типы солнечных электростанций и обосновывается целесообразность рассмотрения концентрационных солнечных электростанций (КСЭС) в качестве перспективного решения. Введение также включает в себя краткий обзор структуры доклада, раскрывая основные темы, которые будут рассмотрены в последующих разделах, и описывает цель работы.

Принципы работы концентрационных солнечных электростанций

Содержимое раздела

В этом разделе подробно рассматриваются базовые принципы функционирования КСЭС. Объясняются методы концентрирования солнечного излучения с использованием зеркал или линз. Описываются различные типы концентраторов, включая параболические желоба, башни и дисковые концентраторы, а также их особенности и области применения. Рассматривается процесс преобразования концентрированной солнечной энергии в тепловую и, далее, в электрическую энергию, включая используемые теплоносители и турбины. Подробно рассматривается строение и функционирование различных типов коллекторов.

Технологии концентрации солнечного излучения

Содержимое раздела

Раздел посвящен детальному анализу современных технологий, применяемых для концентрации солнечного излучения в КСЭС. Рассматриваются различные типы отражающих поверхностей, их характеристики и способы повышения эффективности. Описываются механизмы слежения за Солнцем, обеспечивающие максимальную концентрацию излучения. Анализируется влияние погодных условий и других факторов на эффективность работы концентраторов и разрабатываются методы их оптимизации. Обсуждаются инновационные подходы в области концентрации солнечного света.

Типы концентрационных солнечных электростанций

Содержимое раздела

В данном разделе будет проведен обзор различных типов КСЭС, включая параболические желоба, солнечные башни и дисковые системы. Описываются особенности каждого типа, их преимущества и недостатки. Осуществляется сравнение различных конфигураций КСЭС с точки зрения эффективности, стоимости и применимости в разных климатических условиях. Будут рассмотрены примеры конкретных проектов КСЭС по всему миру, с акцентом на их технические характеристики и достигнутые показатели производительности. Рассматриваются варианты интеграции КСЭС в общую энергетическую систему.

Теплоносители и системы аккумулирования энергии

Содержимое раздела

В этом разделе рассматриваются различные теплоносители, используемые в КСЭС, такие как масла, расплавленные соли и другие материалы. Анализируются их свойства, включая температурные характеристики, эффективность теплопередачи и стоимость. Обсуждаются системы аккумулирования тепловой энергии, позволяющие КСЭС продолжать генерацию электроэнергии в периоды отсутствия солнечного излучения. Рассматриваются различные типы накопителей энергии, такие как резервуары с расплавленной солью и аккумуляторы, а также их эффективность и экономическая целесообразность. В данном разделе также прорабатывается вопрос минимизации потерь при хранении энергии.

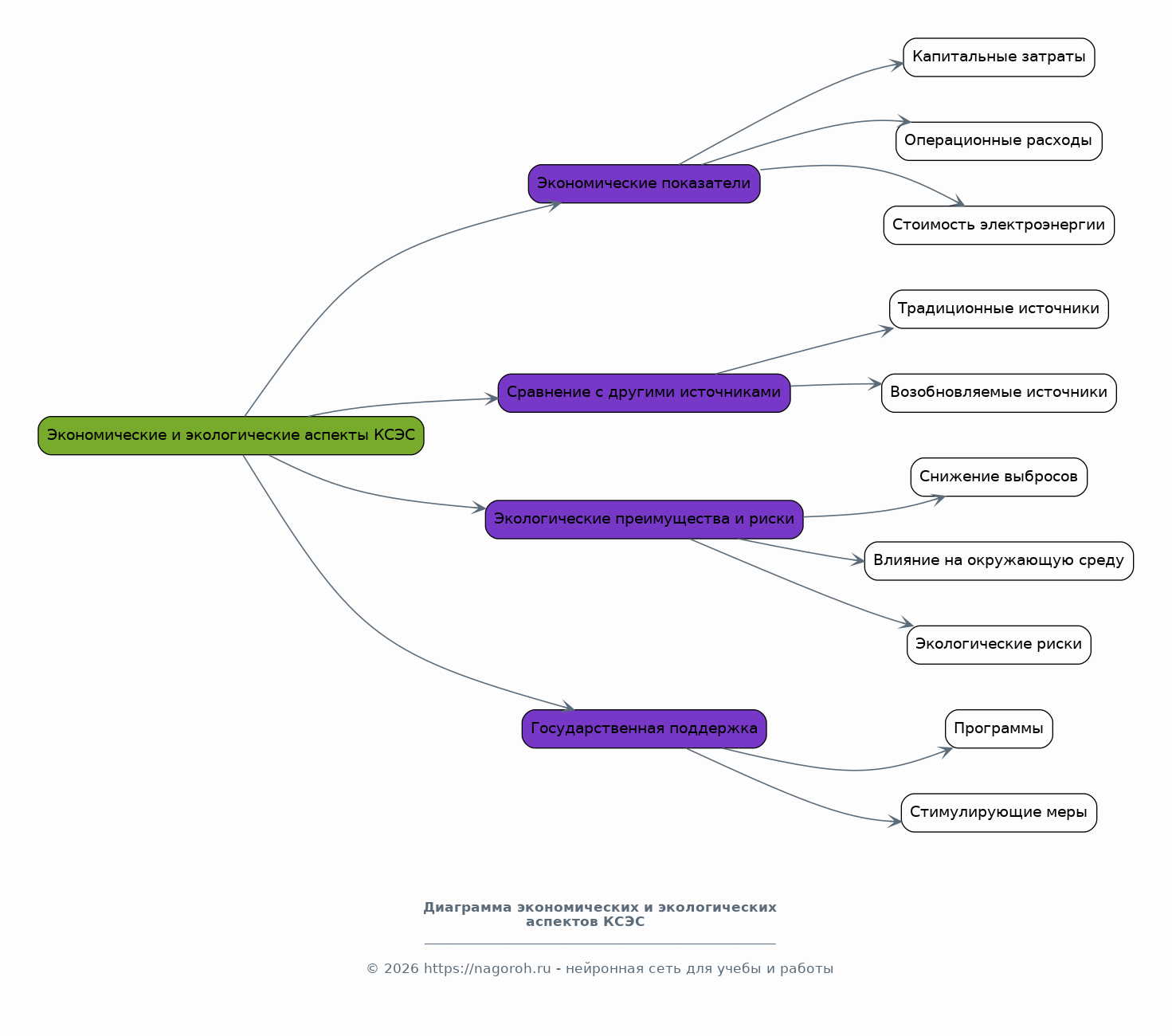
Экономические и экологические аспекты КСЭС

Содержимое раздела

В данном разделе анализируются экономические показатели КСЭС, включая капитальные затраты, операционные расходы и стоимость произведенной электроэнергии. Проводится сравнение экономических показателей КСЭС с традиционными источниками энергии и другими возобновляемыми источниками. Рассматриваются экологические преимущества КСЭС, такие как снижение выбросов парниковых газов и уменьшение негативного воздействия на окружающую среду. Будут проанализированы экологические риски, связанные с КСЭС, например, влияние на дикую природу или потребление воды и методы их минимизации. Анализируются существующие государственные программы и стимулирующие меры.

Перспективы развития и инновации в области КСЭС

Содержимое раздела

В этом разделе обсуждаются перспективные направления развития и инновации в области КСЭС. Рассматриваются новые материалы и технологии, направленные на повышение эффективности концентрации солнечного излучения и преобразования энергии. Анализируются текущие исследовательские проекты и разработки в области КСЭС, включая улучшение систем слежения за солнцем, разработку более эффективных теплоносителей и усовершенствование систем аккумулирования энергии. Обсуждаются возможные сценарии будущего развития КСЭС и их роль в глобальном энергетическом переходе, а также проблемы, которые необходимо будет решить для более широкого внедрения.

Список литературы

Содержимое раздела

В данном разделе представлен список использованных источников, включая научные статьи, книги, обзоры и другие публикации, цитируемые в докладе. Список литературы организован в соответствии с общепринятыми стандартами цитирования. Он позволяет читателям проверить достоверность представленной информации и получить более глубокое понимание темы. Все источники будут тщательно проверены на актуальность и соответствие тематике доклада. В список будут включены только те источники, которые непосредственно использовались при подготовке доклада.

Получи Такой Доклад

До 90% уникальность
Готовый файл Word
Оформление по ГОСТ
Список источников по ГОСТ
Таблицы и схемы
Презентация

Создать Доклад на любую тему за 5 минут

Создать

#5477711