Нейросеть

Концепция лингвистического эксперимента в трудах Льва Владимировича Щербы: теоретические основы и практическое применение (Доклад)

Нейросеть для создания доклада Гарантия уникальности Строго по ГОСТу Высочайшее качество Поддержка 24/7

Данный доклад посвящен анализу и систематизации концепции лингвистического эксперимента, предложенной выдающимся советским и российским языковедом Львом Владимировичем Щербой. В работе рассматриваются основные принципы экспериментального метода в лингвистике, разработанные Щербой, их эволюция и влияние на последующие исследования. Особое внимание уделяется практическим аспектам проведения лингвистических экспериментов в соответствии с методологией Щербы и оценке их значимости. Анализируются примеры конкретных экспериментов, проведенных Щербой и его последователями, демонстрирующие эффективность предложенного подхода и его вклад в развитие языкознания. Доклад нацелен на комплексное представление о теоретических основах и практическом применении лингвистического эксперимента в парадигме Щербы.

Идея:

Основная идея доклада заключается в систематизации и анализе концепции лингвистического эксперимента Л. В. Щербы. Доклад демонстрирует актуальность его подходов для современных лингвистических исследований.

Актуальность:

Актуальность исследования обусловлена необходимостью глубокого понимания методологии лингвистического эксперимента в контексте современных вызовов. Работа вносит вклад в развитие теории и практики экспериментального языкознания, предлагая ценный материал для исследователей и преподавателей.

Оглавление:

Введение

Теоретические основы лингвистического эксперимента по Щербе

Основные принципы экспериментального метода в лингвистике по Л. В. Щербе

Методика проведения лингвистического эксперимента по Щербе: этапы и процедуры

Анализ конкретных лингвистических экспериментов Л. В. Щербы

Вклад Л. В. Щербы в развитие экспериментальной лингвистики

Современное состояние и перспективы развития лингвистического эксперимента

Заключение

Список литературы

Наименование образовательного учреждения

Доклад

на тему

Концепция лингвистического эксперимента в трудах Льва Владимировича Щербы: теоретические основы и практическое применение

Выполнил: ФИО

Руководитель: ФИО

Содержание

  • Введение 1
  • Теоретические основы лингвистического эксперимента по Щербе 2
  • Основные принципы экспериментального метода в лингвистике по Л. В. Щербе 3
  • Методика проведения лингвистического эксперимента по Щербе: этапы и процедуры 4
  • Анализ конкретных лингвистических экспериментов Л. В. Щербы 5
  • Вклад Л. В. Щербы в развитие экспериментальной лингвистики 6
  • Современное состояние и перспективы развития лингвистического эксперимента 7
  • Заключение 8
  • Список литературы 9

Введение

Содержимое раздела

В вводной части доклада обосновывается выбор темы, ее актуальность и научная значимость. Определяются основные цели и задачи исследования, а также его методологическая база. Представлен краткий обзор трудов Л. В. Щербы, посвященных экспериментальному методу в лингвистике, и показано место данного исследования в общем контексте изучения его научного наследия. Разъясняются ключевые понятия и термины, используемые в докладе, обеспечивая понимание основной терминологии и подходов.

Теоретические основы лингвистического эксперимента по Щербе

Содержимое раздела

В данном разделе подробно рассматриваются теоретические постулаты Л. В. Щербы, лежащие в основе лингвистического эксперимента. Анализируются его представления о языке как системе, о роли эксперимента в изучении языковых явлений и о принципах организации экспериментального исследования. Особое внимание уделяется понятию языковой системы, соотношению языка и речи, и роли экспериментального метода в исследовании этих отношений. Рассматриваются методы сбора и анализа экспериментальных данных, а также критерии оценки результатов.

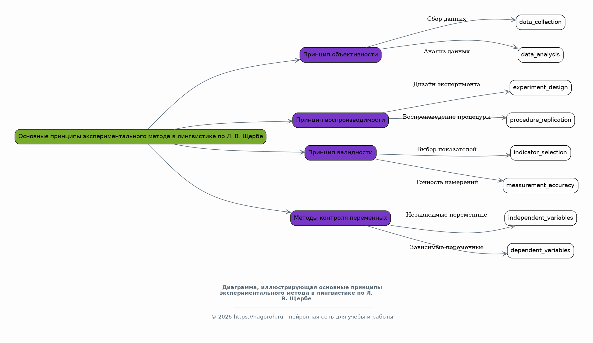
Основные принципы экспериментального метода в лингвистике по Л. В. Щербе

Содержимое раздела

Этот раздел углубляется в конкретные принципы, разработанные Щербой для проведения лингвистических экспериментов. Обсуждаются принципы объективности, воспроизводимости и валидности экспериментальных данных, а также методы контроля переменных. Анализируются различные типы экспериментов, которые Щерба применял в своих исследованиях, и критерии их классификации. Рассматривается роль экспериментатора и испытуемого в процессе лингвистического эксперимента. Особое внимание уделяется ethical aspects проведения экспериментов, чтобы гарантировать максимальную объективность.

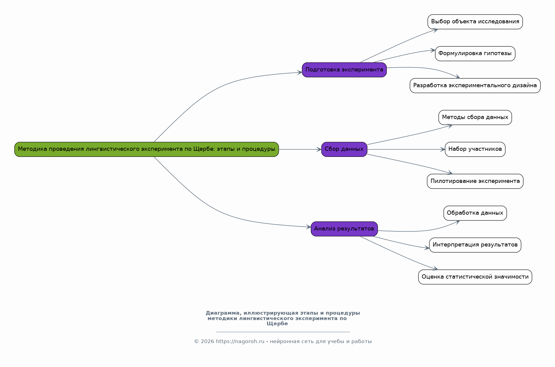
Методика проведения лингвистического эксперимента по Щербе: этапы и процедуры

Содержимое раздела

В этом разделе подробно рассматривается методика проведения лингвистического эксперимента в соответствии с принципами Щербы. Рассматриваются этапы подготовки эксперимента, включая выбор объекта исследования, формулировку гипотезы и разработку экспериментального дизайна. Анализируются процедуры сбора данных, методы обработки и интерпретации результатов, а также критерии оценки статистической значимости. Обсуждаются проблемы и трудности, возникающие в процессе проведения эксперимента, и способы их решения. Даются практические рекомендации по организации лингвистических исследований.

Анализ конкретных лингвистических экспериментов Л. В. Щербы

Содержимое раздела

Раздел посвящен анализу конкретных лингвистических экспериментов, проведенных Л. В. Щербой и его последователями. Рассматриваются примеры экспериментов по фонетике, морфологии, синтаксису и лексике, демонстрирующие применение теоретических принципов на практике. Анализируются цели, методы, результаты и выводы каждого эксперимента, а также их вклад в развитие лингвистической науки. Сопоставляются различные подходы к проведению экспериментов и оценивается их эффективность. Обсуждается влияние лингвистического эксперимента на последующие научные исследования.

Вклад Л. В. Щербы в развитие экспериментальной лингвистики

Содержимое раздела

В этом разделе оценивается вклад Л. В. Щербы в развитие экспериментальной лингвистики. Анализируется влияние его работ на формирование методологии лингвистического эксперимента и его значение для последующих поколений исследователей. Обсуждаются инновации, привнесенные Щербой в теорию и практику экспериментального языкознания, и их актуальность в современных условиях. Оценивается значение его идей для развития различных направлений лингвистических исследований. Подчеркивается роль Щербы как основоположника экспериментальной лингвистики.

Современное состояние и перспективы развития лингвистического эксперимента

Содержимое раздела

В данном разделе рассматривается современное состояние экспериментальной лингвистики и перспективы ее развития. Анализируются новые методы и подходы, применяемые в современных лингвистических исследованиях, и их соответствие принципам Щербы. Обсуждаются вызовы, стоящие перед экспериментальной лингвистикой, и пути их преодоления. Рассматривается роль компьютерных технологий и новых типов данных в проведении лингвистических экспериментов. Обсуждаются перспективные направления исследований и возможные изменения в методологии лингвистического эксперимента.

Заключение

Содержимое раздела

В заключительной части доклада подводятся итоги исследования и формулируются основные выводы. Обобщаются результаты анализа концепции лингвистического эксперимента Л. В. Щербы, подчеркивается ее значение для современной лингвистики. Указываются области применения полученных результатов и возможности дальнейших исследований. Подчеркивается практическая значимость проведенного исследования для лингвистов и специалистов смежных областей. Оценивается вклад работы в развитие экспериментального языкознания.

Список литературы

Содержимое раздела

В данном разделе представлен список использованной литературы, включающий труды Л. В. Щербы, а также работы других исследователей, посвященные экспериментальной лингвистике. Список структурирован в соответствии с принятыми научными стандартами и обеспечивает полную библиографическую информацию о каждом источнике. Включены как основные публикации Щербы, так и современные исследования, посвященные его научному наследию. Обеспечивается достаточное количество источников для полного понимания темы.

Получи Такой Доклад

До 90% уникальность
Готовый файл Word
Оформление по ГОСТ
Список источников по ГОСТ
Таблицы и схемы
Презентация

Создать Доклад на любую тему за 5 минут

Создать

#6094362