Нейросеть

Концепт мировоззрения в социальных науках: теоретические основы и эмпирические исследования (Доклад)

Нейросеть для создания доклада Гарантия уникальности Строго по ГОСТу Высочайшее качество Поддержка 24/7

Данный доклад посвящен глубокому анализу концепта мировоззрения в контексте социальных наук. Мы рассмотрим различные подходы к определению и изучению мировоззрения, представленные в работах отечественных и зарубежных исследователей. Особое внимание будет уделено методологическим аспектам исследования мировоззренческих установок и их влиянию на социальное поведение. В заключение будет проанализировано практическое применение полученных знаний в различных областях, таких как социология, психология и политология, подчеркивая значимость этого понятия в понимании общественных процессов.

Идея:

Доклад стремится представить комплексный анализ концепта мировоззрения, выходя за рамки традиционных определений. Основная идея заключается в демонстрации многогранности этого понятия и его значимости для понимания мотивации, ценностей и поведения индивидов и социальных групп.

Актуальность:

Актуальность исследования обусловлена возрастающим интересом к вопросам идентичности, ценностей и убеждений в современном обществе. Анализ мировоззрения позволяет глубже понять механизмы формирования социального капитала, межкультурного взаимодействия и разрешения конфликтов.

Оглавление:

Введение

Теоретические подходы к определению мировоззрения

Структура и компоненты мировоззрения

Методология исследования мировоззренческих установок

Влияние мировоззрения на социальное поведение

Эмпирические исследования: кейс-стади

Практическое применение результатов исследования

Заключение

Список литературы

Наименование образовательного учреждения

Доклад

на тему

Концепт мировоззрения в социальных науках: теоретические основы и эмпирические исследования

Выполнил: ФИО

Руководитель: ФИО

Содержание

  • Введение 1
  • Теоретические подходы к определению мировоззрения 2
  • Структура и компоненты мировоззрения 3
  • Методология исследования мировоззренческих установок 4
  • Влияние мировоззрения на социальное поведение 5
  • Эмпирические исследования: кейс-стади 6
  • Практическое применение результатов исследования 7
  • Заключение 8
  • Список литературы 9

Введение

Содержимое раздела

Вводная часть доклада, определяющая актуальность и значимость исследования мировоззрения в социальных науках. Здесь будет представлен обзор существующих подходов к изучению мировоззрения, включая философские, социологические и психологические перспективы. Будут обозначены основные цели и задачи исследования, а также структура доклада. Будет представлена методология исследования, включающая анализ научной литературы и эмпирические исследования, направленные на изучение мировоззренческих установок.

Теоретические подходы к определению мировоззрения

Содержимое раздела

Этот раздел посвящен рассмотрению различных теоретических подходов, используемых для определения и анализа мировоззрения. Будут рассмотрены основные философские концепции, такие как экзистенциализм, структурализм и постмодернизм, и их влияние на понимание мировоззрения. Особое внимание будет уделено социологическим теориям, таким как теория социального конструирования реальности и теория социальных представлений, с целью выявления их вклада в изучение мировоззренческих установок. Будут проанализированы основные школы мысли.

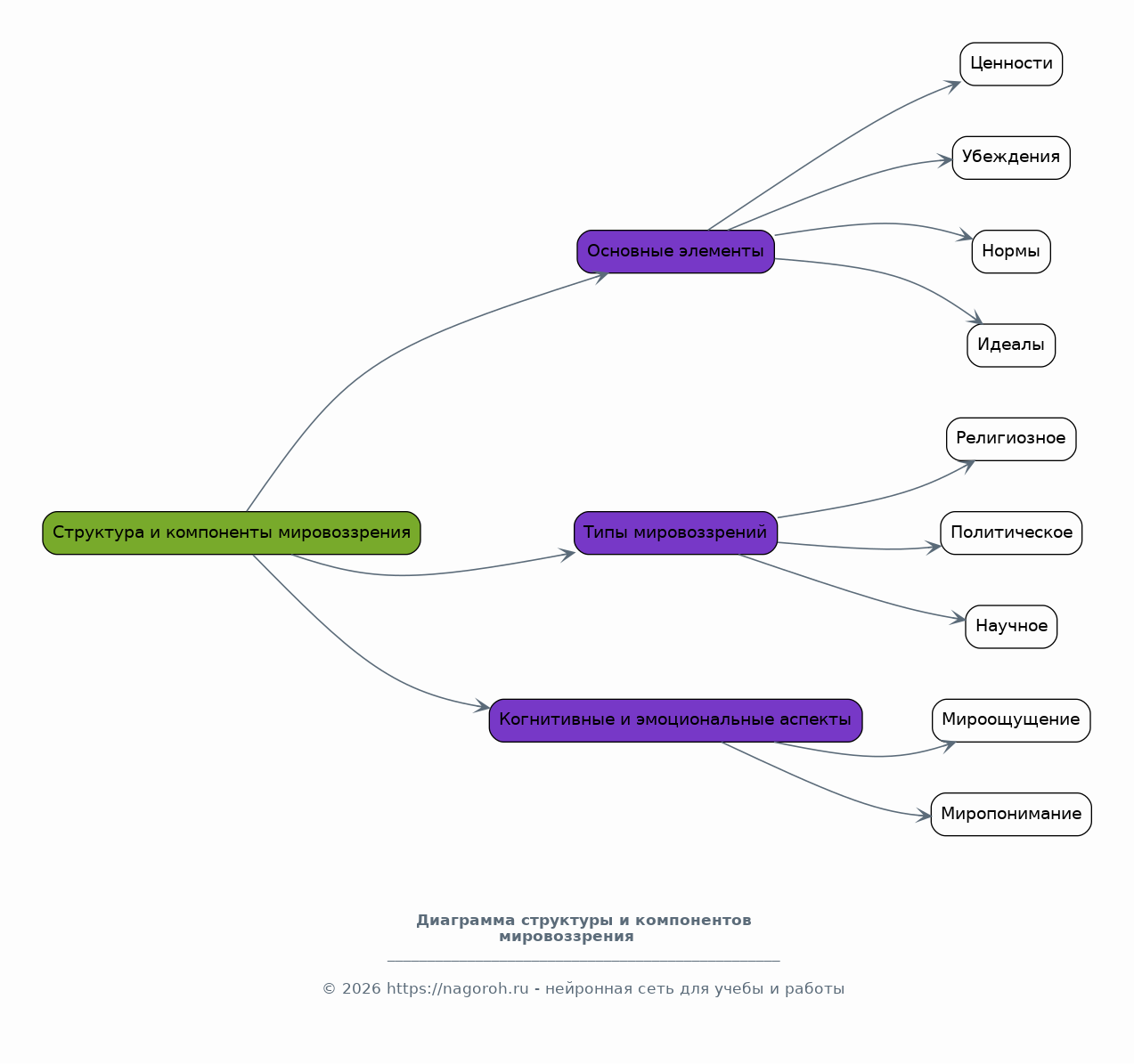
Структура и компоненты мировоззрения

Содержимое раздела

Детальное изучение структуры и основных компонентов, составляющих мировоззрение. Анализ ключевых элементов, таких как ценности, убеждения, нормы и идеалы, и их взаимосвязи. Рассмотрение различных типов мировоззрений, включая религиозные, политические и научные, с акцентом на их особенности и влияние на поведение. Изучение когнитивных и эмоциональных аспектов мировоззрения, а также способов их формирования и изменения. Будут рассмотрены основные концепции, такие как мироощущение и миропонимание.

Методология исследования мировоззренческих установок

Содержимое раздела

Обзор методологических подходов, применяемых для изучения мировоззрения в социальных науках. Анализ качественных и количественных методов исследования, включая интервью, опросы, контент-анализ и эксперименты. Рассмотрение проблем измерения мировоззренческих установок, включая разработку валидных и надежных инструментов. Обсуждение этических аспектов исследования мировоззрения, таких как защита прав респондентов и обеспечение конфиденциальности данных. Будут рассмотрены современные методики.

Влияние мировоззрения на социальное поведение

Содержимое раздела

Анализ взаимосвязи между мировоззрением и социальным поведением. Исследование влияния мировоззренческих установок на принятие решений, политическое участие, межкультурное взаимодействие и отношение к социальным проблемам. Рассмотрение примеров из различных социальных контекстов, таких как образование, трудовая деятельность и семейные отношения. Изучение механизмов, посредством которых мировоззрение влияет на поведение, включая мотивацию, восприятие и социальное взаимодействие. Будут рассмотрены различные примеры и кейсы.

Эмпирические исследования: кейс-стади

Содержимое раздела

Представление результатов эмпирических исследований, направленных на изучение мировоззрения в различных социальных группах. Анализ данных, полученных с использованием различных методологических подходов, таких как опросы, интервью и анализ документов. Рассмотрение ключевых выводов и их интерпретация. Обсуждение ограничений исследований и перспектив дальнейших исследований. Будут представлены конкретные примеры и кейсы, иллюстрирующие влияние мировоззрения на различные аспекты жизни.

Практическое применение результатов исследования

Содержимое раздела

Рассмотрение практического применения полученных знаний в различных областях, таких как социология, психология, политология и образование. Обсуждение возможностей использования результатов исследований для разработки эффективных социальных программ, направленных на снижение социальной напряженности, улучшение межкультурного взаимодействия и повышение гражданской активности. Анализ перспектив дальнейшего развития исследований в области мировоззрения и его влияния на общество. Будут рассмотрены конкретные примеры.

Заключение

Содержимое раздела

Подведение итогов исследования, обобщение основных результатов и выводов. Оценка значимости полученных результатов для развития социальных наук и понимания общественных процессов. Определение перспектив дальнейших исследований в области мировоззрения. Подчеркивается важность изучения мировоззрения для понимания современного общества и его вызовов. Обобщение основных положений доклада и их значения.

Список литературы

Содержимое раздела

Список использованной литературы, включающий научные статьи, монографии и другие источники, использованные в докладе. Перечень будет упорядочен в соответствии с принятыми стандартами цитирования. В списке должны быть указаны все источники, использованные при подготовке доклада, включая авторов, названия работ, издательства и года издания. Этот раздел является важной частью любой научной работы и способствует повышению ее достоверности.

Получи Такой Доклад

До 90% уникальность
Готовый файл Word
Оформление по ГОСТ
Список источников по ГОСТ
Таблицы и схемы
Презентация

Создать Доклад на любую тему за 5 минут

Создать

#6091761