Нейросеть

Константы Российской Цивилизации: Фундаментальные Ценностные Принципы и их Роль в Формировании Культурно-Исторического Наследия (Доклад)

Нейросеть для создания доклада Гарантия уникальности Строго по ГОСТу Высочайшее качество Поддержка 24/7

Доклад посвящен исследованию базовых ценностей, определяющих специфику российской цивилизации на протяжении веков. В рамках данной работы анализируются ключевые принципы, формирующие социокультурный код России, раскрывается их влияние на исторические процессы и культурное развитие страны. Особое внимание уделяется выявлению констант, то есть неизменных элементов, которые сохраняют свою актуальность и значимость в различные исторические эпохи, от формирования государственности до современности. Исследование направлено на комплексный анализ этих ценностей, их трансформацию и влияние.

Идея:

Предлагается рассмотреть ценностные основы российской цивилизации как фундаментальный фактор, определяющий её уникальность и устойчивость. Цель исследования - выявить и проанализировать константы, лежащие в основе российской культуры и истории.

Актуальность:

Актуальность исследования обусловлена необходимостью понимания глубинных основ российской идентичности в условиях глобальных вызовов и перемен. Понимание базовых ценностей позволяет осмыслить исторический опыт и сформулировать стратегию развития.

Оглавление:

Введение

Исторический контекст формирования ценностных принципов российской цивилизации

Основные ценностные принципы российской цивилизации: анализ и характеристика

Влияние ценностных принципов на развитие культуры и искусства

Роль ценностей в формировании российской государственности и политической системы

Влияние ценностей на социальные отношения и общественные процессы

Трансформация ценностей в современном российском обществе

Заключение

Список литературы

Наименование образовательного учреждения

Доклад

на тему

Константы Российской Цивилизации: Фундаментальные Ценностные Принципы и их Роль в Формировании Культурно-Исторического Наследия

Выполнил: ФИО

Руководитель: ФИО

Содержание

  • Введение 1
  • Исторический контекст формирования ценностных принципов российской цивилизации 2
  • Основные ценностные принципы российской цивилизации: анализ и характеристика 3
  • Влияние ценностных принципов на развитие культуры и искусства 4
  • Роль ценностей в формировании российской государственности и политической системы 5
  • Влияние ценностей на социальные отношения и общественные процессы 6
  • Трансформация ценностей в современном российском обществе 7
  • Заключение 8
  • Список литературы 9

Введение

Содержимое раздела

Данный раздел представляет собой введение в проблематику исследования констант российской цивилизации. Будут обозначены ключевые понятия, такие как "ценности", "цивилизация", "константы", определены цели и задачи работы. Введение также содержит краткий обзор историографии вопроса, основных подходов к изучению ценностных оснований российской культуры и общества, а также обоснование актуальности предпринятого исследования в контексте современных реалий и вызовов. Будет представлен методологический аппарат исследования и его структура.

Исторический контекст формирования ценностных принципов российской цивилизации

Содержимое раздела

В данном разделе будет проанализирован исторический путь формирования ценностных принципов, лежащих в основе российской цивилизации. Будет рассмотрено влияние различных исторических факторов, таких как принятие христианства, взаимодействие с другими культурами и цивилизациями, становление государственности, на формирование социокультурного кода России. Особое внимание будет уделено анализу ключевых этапов исторического развития, определивших специфику российской цивилизации, а также влиянию этнокультурных факторов.

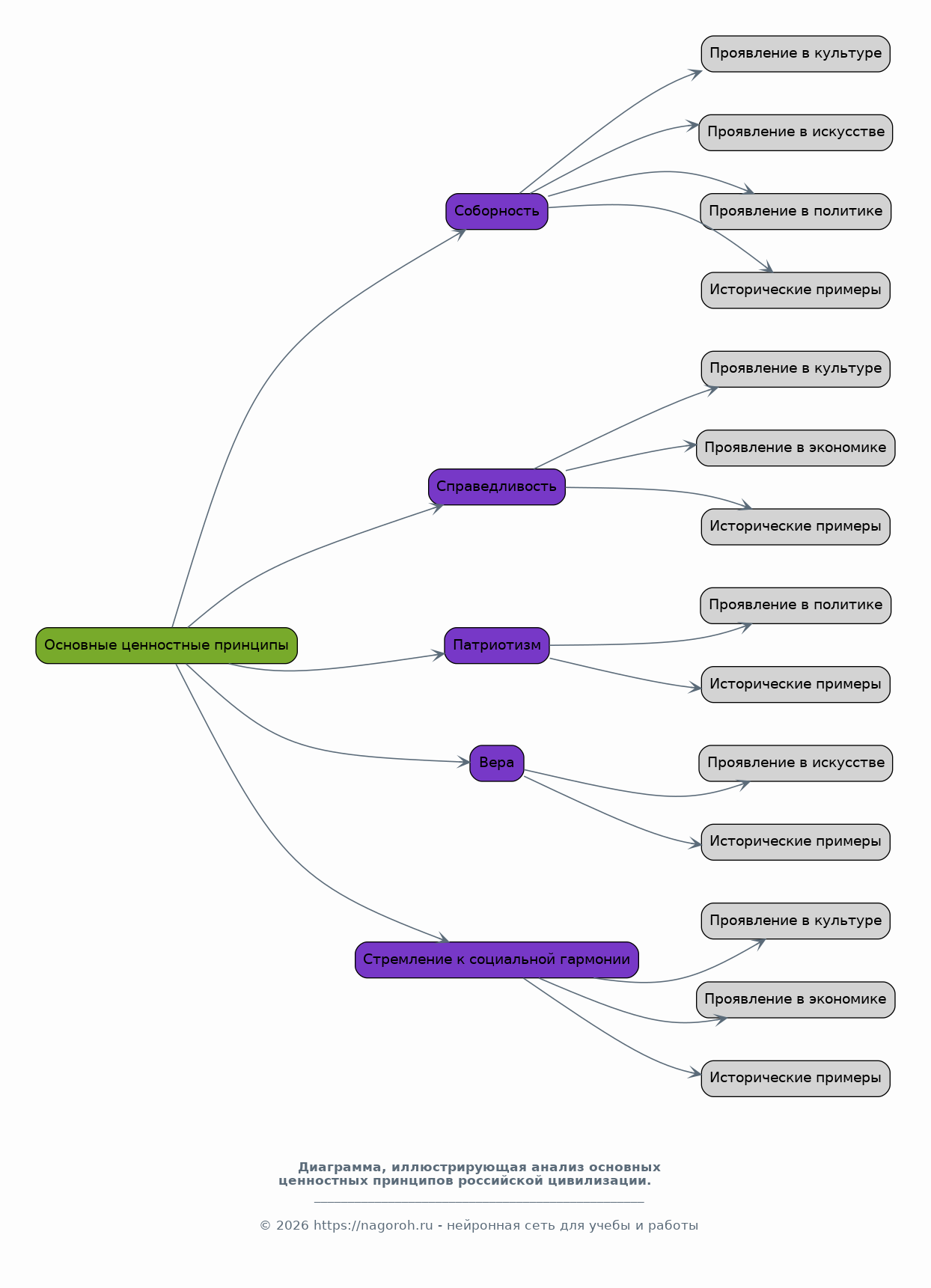
Основные ценностные принципы российской цивилизации: анализ и характеристика

Содержимое раздела

В этом разделе будет представлен подробный анализ основных ценностных принципов, лежащих в основе российской цивилизации. Будут рассмотрены такие ценности, как соборность, справедливость, патриотизм, вера, стремление к социальной гармонии. Каждая из этих ценностей будет рассмотрена с точки зрения ее проявления в различных сферах жизни общества: в культуре, искусстве, политике, экономике. Будут проанализированы исторические примеры реализации этих принципов, а также их трансформация во времени.

Влияние ценностных принципов на развитие культуры и искусства

Содержимое раздела

В данном разделе будет проанализировано влияние основополагающих ценностных принципов на развитие российской культуры и искусства. Будут рассмотрены примеры проявления этих принципов в литературе, живописи, музыке, архитектуре и других видах искусства. Особое внимание будет уделено анализу произведений, отражающих ценностные ориентиры российского общества. Будет показано, как ценности влияли на формирование национальной идентичности и культурного наследия России. Также будет рассмотрен вопрос о роли искусства в сохранении и трансляции ценностей.

Роль ценностей в формировании российской государственности и политической системы

Содержимое раздела

Этот раздел посвящен анализу роли базовых ценностных принципов в формировании российской государственности и политической системы. Будет рассмотрено, как ценности влияли на формирование институтов власти, политической культуры и внешнеполитической стратегии России. Будут проанализированы исторические примеры, иллюстрирующие взаимосвязь между ценностями и принятием политических решений. Особое внимание будет уделено роли ценностей в обеспечении единства и стабильности российского государства, а также в формировании его внешнеполитического имиджа.

Влияние ценностей на социальные отношения и общественные процессы

Содержимое раздела

В данном разделе рассматривается влияние ценностных принципов на социальные отношения и общественные процессы в российском обществе. Будут проанализированы примеры проявления ценностей в сфере труда, образования, семейных отношений, а также в формировании гражданского общества. Особое внимание будет уделено влиянию ценностей на формирование социальной солидарности, взаимопомощи и готовности к самопожертвованию. Будет рассмотрено, как ценности влияют на восприятие общественных проблем.

Трансформация ценностей в современном российском обществе

Содержимое раздела

В этом разделе будет проанализирована трансформация ценностных принципов в современном российском обществе. Будут рассмотрены факторы, влияющие на изменение ценностей, такие как глобализация, информационные технологии, смена поколений. Будет проанализировано, какие ценности сохраняют свою актуальность, а какие претерпевают изменения или подвергаются переосмыслению. Особое внимание будет уделено проблемам, связанным с сохранением и трансляцией традиционных ценностей в условиях современной динамики.

Заключение

Содержимое раздела

В заключении будут подведены итоги исследования, сформулированы основные выводы о роли ценностных принципов в формировании российской цивилизации. Будет обобщен анализ констант, определяющих культурно-историческое наследие России. Будут обозначены перспективы дальнейших исследований в данной области. Будут отмечены значимость понимания ценностей для сохранения национальной идентичности и обеспечения устойчивого развития российского общества.

Список литературы

Содержимое раздела

В данном разделе представлен список использованной литературы, включающий научные статьи, монографии, учебники и другие источники, использованные при написании данного доклада. Список будет структурирован в соответствии с принятыми академическими стандартами, обеспечивая полную и точную информацию об источниках, использованных в исследовании. Здесь будут указаны авторы, названия работ, издательства, страницы и другие необходимые сведения для облегчения доступа к каждой публикации.

Получи Такой Доклад

До 90% уникальность
Готовый файл Word
Оформление по ГОСТ
Список источников по ГОСТ
Таблицы и схемы
Презентация

Создать Доклад на любую тему за 5 минут

Создать

#6093480