Нейросеть

Конституционный кризис в Российской Федерации 1992-1993 гг.: предпосылки, развитие и последствия (Доклад)

Нейросеть для создания доклада Гарантия уникальности Строго по ГОСТу Высочайшее качество Поддержка 24/7

Данный доклад посвящен одному из наиболее драматичных периодов в истории современной России — конституционному кризису 1992-1993 годов. В нем рассматриваются ключевые факторы, приведшие к политическому противостоянию между исполнительной и законодательной ветвями власти. Анализируются основные события, включая столкновения в Верховном Совете и штурм Белого дома в октябре 1993 года. Особое внимание уделено последствиям кризиса для дальнейшего развития российской государственности, включая принятие новой Конституции и изменения в политической системе. В докладе также затрагиваются вопросы оценки роли различных политических сил и исторических перспектив тех событий.

Идея:

Доклад призван представить комплексный анализ причин, хода и итогов конституционного кризиса в России, основываясь на широком спектре источников и исследований. Цель состоит в формировании у аудитории четкого представления о ключевых моментах кризиса и его влиянии на современную российскую политику.

Актуальность:

Изучение конституционного кризиса 1992-1993 годов имеет высокую актуальность, поскольку позволяет лучше понять механизмы функционирования власти и роль политических институтов в условиях трансформации общества. Анализ данного периода способствует формированию критического мышления, необходимого для оценки современных политических процессов и выработки обоснованных суждений о будущем.

Оглавление:

Введение

Предпосылки кризиса: политические и экономические факторы

Развитие кризиса: от противостояния к вооруженному столкновению

Штурм Белого дома и его последствия

Принятие новой Конституции и формирование новой политической системы

Роль СМИ и общественного мнения в кризисе

Международный фактор и реакция мирового сообщества

Заключение

Список литературы

Наименование образовательного учреждения

Доклад

на тему

Конституционный кризис в Российской Федерации 1992-1993 гг.: предпосылки, развитие и последствия

Выполнил: ФИО

Руководитель: ФИО

Содержание

  • Введение 1
  • Предпосылки кризиса: политические и экономические факторы 2
  • Развитие кризиса: от противостояния к вооруженному столкновению 3
  • Штурм Белого дома и его последствия 4
  • Принятие новой Конституции и формирование новой политической системы 5
  • Роль СМИ и общественного мнения в кризисе 6
  • Международный фактор и реакция мирового сообщества 7
  • Заключение 8
  • Список литературы 9

Введение

Содержимое раздела

Вводная часть доклада, определяющая контекст и цели исследования. Здесь будет представлен краткий обзор исторической ситуации в России на рубеже 1990-х годов, включая распад Советского Союза и начальный этап реформ. Будут обозначены основные противоречия между президентом и парламентом, а также проблемы, возникшие в процессе формирования новой государственности. Введение также включает в себя формулировку основных вопросов, на которые будет дан ответ в ходе исследования, и описание методологии, используемой для анализа событий конституционного кризиса. Обосновывается значимость темы и ее актуальность в современных реалиях развития России.

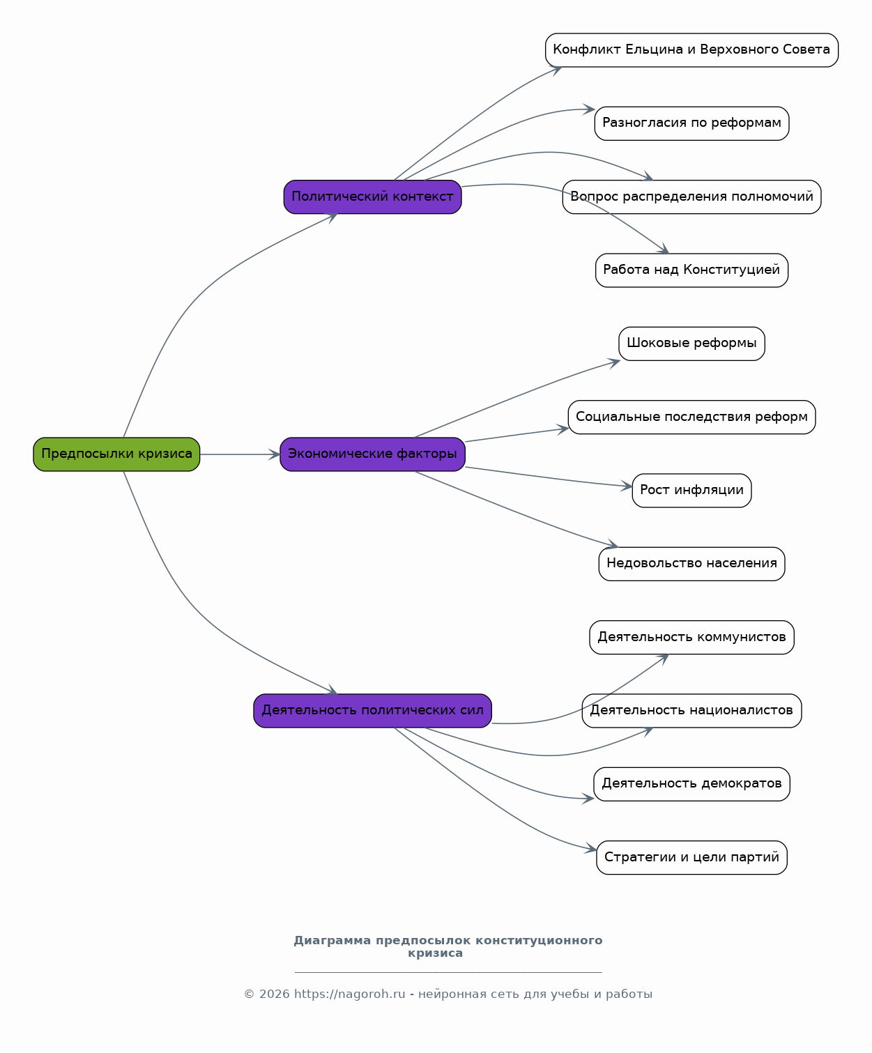
Предпосылки кризиса: политические и экономические факторы

Содержимое раздела

Этот раздел посвящен глубокому анализу причин, приведших к конституционному кризису. В нем рассматриваются политические противоречия между президентом Борисом Ельциным и Верховным Советом, включая разногласия по вопросам реформ, распределению полномочий и формированию новой Конституции. Также анализируются экономические факторы, такие как шоковые реформы и их социальные последствия, рост инфляции и недовольство населения. Будут изучены роль различных политических сил, таких как коммунисты, националисты и демократы, в эскалации конфликта, а также их стратегии и цели.

Развитие кризиса: от противостояния к вооруженному столкновению

Содержимое раздела

В данном разделе будет подробно рассмотрен ход событий, приведших к эскалации конфликта. Он включает анализ попыток разрешения кризиса мирным путем, переговоров между сторонами и принятия компромиссных решений. Будут изучены ключевые моменты противостояния, такие как попытки импичмента президента, принятие противоречивых указов и постановлений. Особое внимание будет уделено роли силовых структур и их участию в событиях, кульминацией которых стал штурм Белого дома в октябре 1993 года. Также будет проанализирована реакция международного сообщества.

Штурм Белого дома и его последствия

Содержимое раздела

Этот раздел посвящен анализу кульминационного момента кризиса — штурму Белого дома. Будут рассмотрены события, предшествовавшие штурму, ход самого штурма и его последствия для участников и свидетелей. Проанализированы потери и разрушения, а также роль военных и других силовых структур в подавлении оппозиции. Особое внимание будет уделено оценке действий сторон во время штурма и их влиянию на дальнейшее развитие событий. Рассматривается реакция российского общества на данные события и степень ее поляризации.

Принятие новой Конституции и формирование новой политической системы

Содержимое раздела

В данной части доклада анализируется процесс принятия новой Конституции Российской Федерации и ее роль в формировании новой политической системы. Будут рассмотрены основные положения Конституции, касающиеся полномочий президента, парламента и судебной власти. Анализируется влияние конституционных изменений на политическую ситуацию в стране, включая усиление исполнительной власти и изменение баланса сил. Оценивается эффективность новой политической системы и ее способность решать проблемы, возникшие в ходе кризиса. Также будут рассмотрены дальнейшие этапы политического развития России.

Роль СМИ и общественного мнения в кризисе

Содержимое раздела

Этот раздел посвящен анализу роли средств массовой информации и общественного мнения в освещении и формировании восприятия конституционного кризиса. Будет рассмотрено влияние различных телеканалов, газет и радиостанций на формирование общественного мнения и поддержку различных политических сил. Анализируется степень объективности освещения событий и использование пропагандистских методов. Оценивается влияние общественного мнения на ход кризиса и принятие решений политическими лидерами. Будет рассмотрена роль независимых журналистов и СМИ в освещении событий и предоставлении альтернативных точек зрения.

Международный фактор и реакция мирового сообщества

Содержимое раздела

В данном разделе рассматривается реакция международного сообщества на конституционный кризис в России. Анализируется позиция различных стран и международных организаций, таких как ООН, ОБСЕ и другие. Рассматривается роль международных наблюдателей и их оценка событий. Изучается влияние кризиса на международные отношения и внешнюю политику России. Оценивается степень вмешательства иностранных держав во внутренние дела России, а также их финансовая и политическая поддержка различных сторон конфликта. Анализируются последствия кризиса для имиджа России на мировой арене.

Заключение

Содержимое раздела

В заключительной части доклада подводятся итоги исследования и делаются обобщения по основным вопросам. Будут сформулированы основные выводы о причинах, ходе и последствиях конституционного кризиса. Дается оценка роли различных политических сил и их вклада в развитие событий. Определяется влияние кризиса на дальнейшее развитие российской государственности и политической системы. Предлагаются рекомендации по предотвращению подобных кризисов в будущем, а также рассматриваются уроки, которые можно извлечь из данного исторического опыта. Обозначаются перспективы дальнейшего исследования темы.

Список литературы

Содержимое раздела

В данном разделе представлен список использованной литературы и источников, на которых основывается доклад. Он включает книги, статьи, документы, архивные материалы и другие источники информации. Список литературы будет организован в соответствии с принятыми академическими стандартами, чтобы обеспечить полную и точную информацию об использованных источниках. Этот раздел необходим для подтверждения достоверности информации и предоставления возможности читателям углубить свои знания по данной теме. Библиография будет содержать все основные источники, использованные при подготовке доклада.

Получи Такой Доклад

До 90% уникальность
Готовый файл Word
Оформление по ГОСТ
Список источников по ГОСТ
Таблицы и схемы
Презентация

Создать Доклад на любую тему за 5 минут

Создать

#5691354