Нейросеть

Контроль и Методы Обеспечения Бесперебойной Работы Каналов Связи: Анализ и Рекомендации (Доклад)

Нейросеть для создания доклада Гарантия уникальности Строго по ГОСТу Высочайшее качество Поддержка 24/7

Данный доклад посвящен всестороннему исследованию методов мониторинга и поддержания стабильной работы каналов связи. Рассматриваются различные аспекты, влияющие на бесперебойную передачу данных, включая технические, операционные и организационные факторы. Особое внимание уделяется анализу современных инструментов и подходов, направленных на повышение надежности и эффективности функционирования каналов связи. Представлены практические рекомендации по оптимизации работы каналов связи для обеспечения непрерывного доступа к информации.

Идея:

Цель доклада — предоставить обзор современных методов контроля и обеспечения надежной работы каналов связи, выявляя их сильные и слабые стороны. Предлагается разработать систему мониторинга, способную в режиме реального времени отслеживать состояние каналов связи и оперативно реагировать на возникающие проблемы.

Актуальность:

В современном информационном обществе бесперебойная работа каналов связи является критически важной для функционирования различных сфер деятельности. Актуальность исследования обусловлена необходимостью повышения эффективности и надежности систем связи, что напрямую влияет на качество предоставляемых услуг и бизнес-процессы.

Оглавление:

Введение

Анализ Современных Каналов Связи и Их Характеристик

Методы Мониторинга и Контроля Каналов Связи

Способы Обеспечения Бесперебойной Работы Каналов Связи

Инструменты и Технологии для Оптимизации Производительности

Практические Рекомендации по Обеспечению Надежности

Анализ Текущих Проблем и Вызовы Будущего

Заключение

Список литературы

Наименование образовательного учреждения

Доклад

на тему

Контроль и Методы Обеспечения Бесперебойной Работы Каналов Связи: Анализ и Рекомендации

Выполнил: ФИО

Руководитель: ФИО

Содержание

  • Введение 1
  • Анализ Современных Каналов Связи и Их Характеристик 2
  • Методы Мониторинга и Контроля Каналов Связи 3
  • Способы Обеспечения Бесперебойной Работы Каналов Связи 4
  • Инструменты и Технологии для Оптимизации Производительности 5
  • Практические Рекомендации по Обеспечению Надежности 6
  • Анализ Текущих Проблем и Вызовы Будущего 7
  • Заключение 8
  • Список литературы 9

Введение

Содержимое раздела

Введение задает контекст для всего исследования, представляя общую картину важности бесперебойной работы каналов связи в современном мире. Обсуждаются основные проблемы, с которыми сталкиваются пользователи и предприятия, зависящие от надежной связи. Определяются цели и задачи исследования, а также структура доклада и его основная методология. Представляется краткий обзор рассматриваемых тем и их значимость для обеспечения эффективной передачи данных.

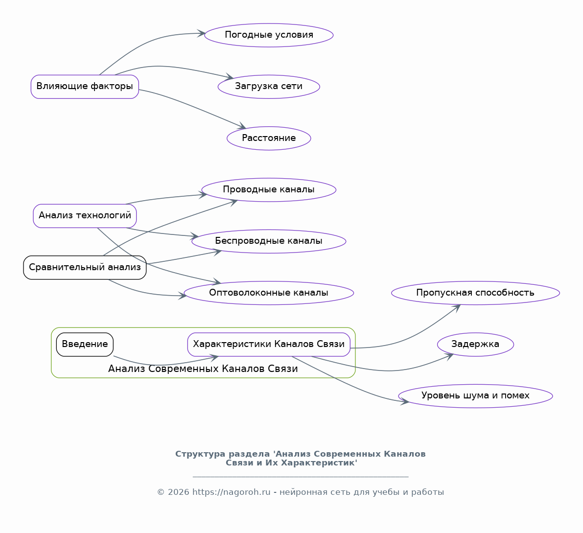
Анализ Современных Каналов Связи и Их Характеристик

Содержимое раздела

В данном разделе проводится детальный анализ существующих типов каналов связи, рассматриваются их технические характеристики, такие как пропускная способность, задержка, уровень шума и помех. Оцениваются преимущества и недостатки различных технологий, включая проводные, беспроводные и оптоволоконные каналы связи. Рассматривается влияние различных факторов, таких как расстояние, погодные условия и загрузка сети, на производительность каналов связи. Проводится сравнительный анализ различных каналов с учетом их применимости в разных условиях.

Методы Мониторинга и Контроля Каналов Связи

Содержимое раздела

В этом разделе рассматриваются различные методы мониторинга каналов связи, включая использование специализированного оборудования и программного обеспечения. Обсуждаются методы сбора и анализа данных о производительности каналов связи, такие как мониторинг задержек, потерь пакетов и доступности сети. Рассматриваются современные инструменты мониторинга, такие как системы управления сетью (NMS) и системы обнаружения вторжений (IDS). Представляются примеры практического применения методов мониторинга для выявления и устранения проблем в работе каналов связи.

Способы Обеспечения Бесперебойной Работы Каналов Связи

Содержимое раздела

Раздел посвящен рассмотрению различных способов обеспечения бесперебойной работы каналов связи, включая резервирование каналов, использование технологий балансировки нагрузки и механизмов восстановления после сбоев. Обсуждаются стратегии оптимизации работы каналов связи, направленные на снижение задержек и потерь пакетов. Рассматриваются методы защиты каналов связи от внешних угроз, таких как DDoS-атаки и несанкционированный доступ. Предлагаются рекомендации по выбору и применению конкретных способов обеспечения бесперебойной работы каналов связи в зависимости от их типа и условий эксплуатации.

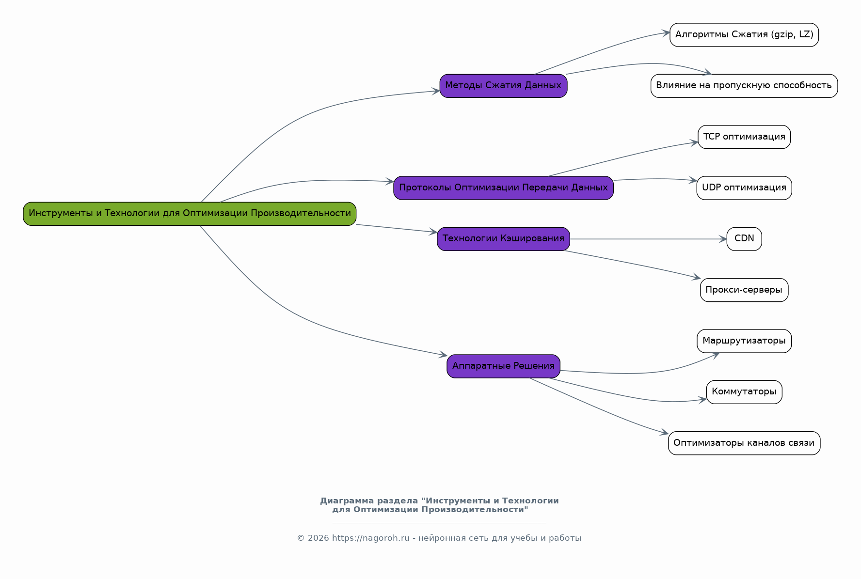
Инструменты и Технологии для Оптимизации Производительности

Содержимое раздела

В данном разделе рассматриваются современные инструменты и технологии, используемые для оптимизации производительности каналов связи. Обсуждаются методы сжатия данных, применение протоколов оптимизации передачи данных и использование технологий кэширования. Рассматриваются различные аппаратные решения, такие как маршрутизаторы, коммутаторы и оптимизаторы каналов связи. Представляется анализ влияния данных инструментов и технологий на общую производительность и эффективность работы каналов связи, а также рассматриваются возможности их интеграции.

Практические Рекомендации по Обеспечению Надежности

Содержимое раздела

Данный раздел содержит конкретные практические рекомендации по обеспечению максимальной надежности каналов связи. Рассматриваются вопросы планирования и проектирования сетей связи, включая выбор оборудования и оптимальной топологии сети. Обсуждаются вопросы обслуживания и технической поддержки каналов связи, включая проведение регулярных проверок и профилактических мероприятий. Предлагаются рекомендации по обучению персонала и созданию эффективных процедур реагирования на аварийные ситуации. Предоставляются примеры лучших практик из реальных проектов.

Анализ Текущих Проблем и Вызовы Будущего

Содержимое раздела

В этом разделе анализируются текущие проблемы, связанные с обеспечением бесперебойной работы каналов связи, такие как увеличение объемов трафика, рост киберугроз и устаревание оборудования. Обсуждаются вызовы, с которыми столкнутся операторы связи в будущем, включая развитие технологий 5G и Internet of Things (IoT). Рассматриваются возможные решения и стратегии, направленные на преодоление этих проблем и вызовов. Предлагается взгляд на перспективные направления развития технологий связи и их влияние на надежность каналов.

Заключение

Содержимое раздела

В заключении обобщаются основные выводы, полученные в ходе исследования, и подводятся итоги анализа методов контроля и обеспечения бесперебойной работы каналов связи. Отмечается важность комплексного подхода к решению проблем, связанных с обеспечением надежности каналов связи. Вкратце формулируются рекомендации для практического применения, основанные на проведенном анализе. Подчеркивается необходимость постоянного мониторинга и адаптации к меняющимся условиям и новым технологиям.

Список литературы

Содержимое раздела

В данном разделе представлен список использованной литературы, включая научные статьи, книги, технические документы и другие источники информации, которые использовались при подготовке доклада. Литература представлена в формате, соответствующем общепринятым стандартам цитирования. Список включает как основные источники, так и дополнительные материалы, использованные для более глубокого изучения отдельных вопросов. Данный раздел позволяет читателям получить доступ к дополнительной информации и углубить свои знания по теме.

Получи Такой Доклад

До 90% уникальность
Готовый файл Word
Оформление по ГОСТ
Список источников по ГОСТ
Таблицы и схемы
Презентация

Создать Доклад на любую тему за 5 минут

Создать

#6088606