Нейросеть

Контроль над террористической и экстремистской преступностью в Российской Федерации и Китайской Народной Республике: Сравнительный анализ правовых механизмов и практики (Доклад)

Нейросеть для создания доклада Гарантия уникальности Строго по ГОСТу Высочайшее качество Поддержка 24/7

Данный доклад представляет собой компаративное исследование мер противодействия терроризму и экстремизму, применяемых в России и Китае. Анализируются правовые основы, включая законодательство и нормативные акты, регулирующие борьбу с данным видом преступности в обеих странах. Особое внимание уделяется практическим аспектам реализации этих мер, таким как деятельность правоохранительных органов, методы профилактики и пресечения террористической и экстремистской деятельности. Исследование направлено на выявление сходств и различий в подходах России и Китая, а также на оценку эффективности применяемых стратегий.

Идея:

Исследование предполагает сравнительный анализ правовых и практических аспектов борьбы с терроризмом и экстремизмом в России и Китае, выявление особенностей и общих черт. Цель работы — определить наиболее эффективные методы и подходы, используемые в обеих странах, для последующего возможного применения в других юрисдикциях.

Актуальность:

Актуальность исследования обусловлена ростом террористической и экстремистской угрозы в современном мире, требующей эффективных международных и национальных стратегий противодействия. Сравнительный анализ опыта России и Китая, стран, обладающих значительным опытом в борьбе с данными вызовами, представляет практическую ценность для совершенствования существующих подходов.

Оглавление:

Введение

Правовые основы противодействия терроризму и экстремизму в Российской Федерации

Правовые основы противодействия терроризму и экстремизму в Китайской Народной Республике

Сравнительный анализ правовых механизмов

Практика применения и оперативная деятельность

Профилактика терроризма и экстремизма: методы и подходы

Вызовы и перспективы международного сотрудничества

Заключение

Список литературы

Наименование образовательного учреждения

Доклад

на тему

Контроль над террористической и экстремистской преступностью в Российской Федерации и Китайской Народной Республике: Сравнительный анализ правовых механизмов и практики

Выполнил: ФИО

Руководитель: ФИО

Содержание

  • Введение 1
  • Правовые основы противодействия терроризму и экстремизму в Российской Федерации 2
  • Правовые основы противодействия терроризму и экстремизму в Китайской Народной Республике 3
  • Сравнительный анализ правовых механизмов 4
  • Практика применения и оперативная деятельность 5
  • Профилактика терроризма и экстремизма: методы и подходы 6
  • Вызовы и перспективы международного сотрудничества 7
  • Заключение 8
  • Список литературы 9

Введение

Содержимое раздела

Введение определяет цели и задачи исследования, обосновывает актуальность выбранной темы. Указывается на необходимость сравнительного анализа подходов России и Китая к борьбе с терроризмом и экстремизмом в контексте глобальных вызовов. Описывается методология исследования, включающая анализ нормативных правовых актов, судебной практики, научных публикаций и статистических данных. Кроме того, подчеркивается значимость исследования для разработки эффективных стратегий противодействия терроризму и экстремизму.

Правовые основы противодействия терроризму и экстремизму в Российской Федерации

Содержимое раздела

В данном разделе рассматривается законодательная база Российской Федерации, регулирующая борьбу с терроризмом и экстремизмом. Анализируются основные нормативные акты, такие как Федеральный закон «О противодействии терроризму» и другие соответствующие законы и подзаконные акты. Рассматриваются особенности правоприменительной практики, включая деятельность правоохранительных органов, спецслужб и судов. Особое внимание уделяется анализу изменений в законодательстве и их влиянию на эффективность борьбы с террористическими угрозами.

Правовые основы противодействия терроризму и экстремизму в Китайской Народной Республике

Содержимое раздела

В этом разделе анализируется законодательное регулирование борьбы с терроризмом и экстремизмом в Китае. Рассматриваются основные правовые акты, включая законы о национальной безопасности и борьбе с терроризмом, а также нормативные акты, регулирующие деятельность правоохранительных органов и спецслужб. Особое внимание уделяется специфике китайского подхода к борьбе с терроризмом, включая меры по профилактике и пресечению экстремистской деятельности, а также роль государства в контроле над информационными потоками.

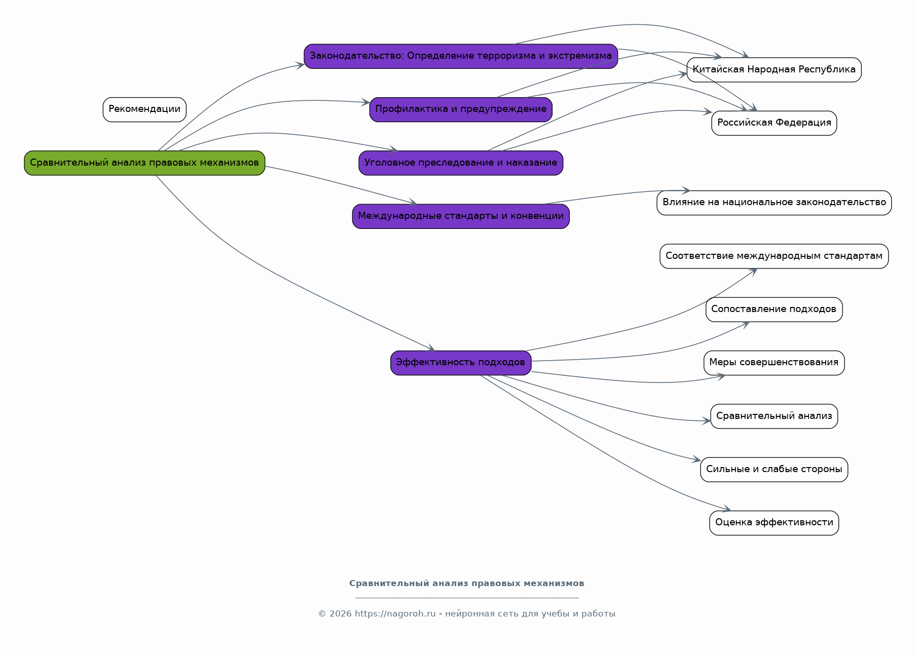
Сравнительный анализ правовых механизмов

Содержимое раздела

Этот раздел посвящен сравнительному анализу правовых механизмов, применяемых в России и Китае для борьбы с терроризмом и экстремизмом. Анализируются сходства и различия в законодательстве, включая определение терроризма и экстремизма, методы профилактики, уголовное преследование и меры наказания. Рассматривается эффективность различных подходов, используемых в обеих странах, а также влияние международных стандартов и конвенций на национальное законодательство. Особое внимание уделяется выявлению сильных и слабых сторон каждой системы.

Практика применения и оперативная деятельность

Содержимое раздела

В данном разделе проводится анализ практики применения правовых норм и оперативной деятельности правоохранительных органов в России и Китае. Рассматриваются конкретные примеры успешных операций по борьбе с терроризмом и экстремизмом, а также выявляются проблемные аспекты и вызовы, с которыми сталкиваются правоохранительные органы. Анализируются методы профилактики терроризма и экстремизма, включая информационные кампании, работу с общественными организациями и меры по мониторингу потенциальных угроз. Особое внимание уделяется обмену опытом между странами.

Профилактика терроризма и экстремизма: методы и подходы

Содержимое раздела

Раздел посвящен анализу методов и подходов, применяемых в России и Китае для профилактики терроризма и экстремизма. Рассматриваются различные стратегии, включая образовательные программы, работу с молодежью, меры по контролю над пропагандой и распространением экстремистских идей. Анализируется роль социальных сетей и средств массовой информации в распространении экстремизма, а также методы борьбы с онлайн-вербовкой и финансированием террористической деятельности. Особое внимание уделяется эффективности профилактических мер и их влиянию на снижение уровня террористической угрозы.

Вызовы и перспективы международного сотрудничества

Содержимое раздела

В данном разделе рассматриваются вызовы и перспективы международного сотрудничества в борьбе с терроризмом и экстремизмом. Анализируются существующие формы международного сотрудничества, включая обмен информацией, совместные операции и оказание взаимной правовой помощи. Рассматриваются проблемы, связанные с международным терроризмом и экстремизмом, такие как трансграничная преступность, финансирование терроризма и использование информационных технологий. Особое внимание уделяется перспективам дальнейшего сотрудничества между Россией и Китаем, а также участию в международных организациях.

Заключение

Содержимое раздела

В заключении обобщаются основные выводы, полученные в ходе исследования, и проводится сравнительная оценка эффективности подходов России и Китая к борьбе с терроризмом и экстремизмом. Подводятся итоги анализа правовых механизмов, оперативной деятельности и профилактических мер. Формулируются рекомендации по совершенствованию существующих стратегий и повышению эффективности борьбы с террористической угрозой. Оцениваются перспективы дальнейшего сотрудничества между странами в этой области.

Список литературы

Содержимое раздела

Раздел включает в себя список использованных источников, включая нормативные правовые акты, монографии, научные статьи, статистические данные и другие материалы. Список должен быть структурирован в соответствии с общепринятыми правилами цитирования. Каждый источник должен быть представлен в полном формате, с указанием автора, названия работы, издательства, года издания и других необходимых данных для обеспечения возможности его идентификации и проверки.

Получи Такой Доклад

До 90% уникальность
Готовый файл Word
Оформление по ГОСТ
Список источников по ГОСТ
Таблицы и схемы
Презентация

Создать Доклад на любую тему за 5 минут

Создать

#5621854