Нейросеть

Кризис глобального доминирования Запада: Эволюция, факторы и перспективы (1990-2023 гг.) (Доклад)

Нейросеть для создания доклада Гарантия уникальности Строго по ГОСТу Высочайшее качество Поддержка 24/7

Доклад исследует трансформацию мирового порядка, произошедшую после окончания холодной войны и последовавшего за этим доминирования Запада. В центре внимания — анализ политических, экономических и социокультурных факторов, обусловивших кризис этого доминирования. Исследование охватывает период с 1990 по 2023 год, рассматривая ключевые события и тенденции, которые привели к перераспределению сил на мировой арене. Цель работы — выявить основные вызовы и перспективы для Запада в контексте меняющегося мира.

Идея:

Данный доклад предполагает комплексный анализ причин и последствий снижения влияния западных держав на глобальном уровне. Он направлен на выявление новых центров силы и оценку их влияния на международные отношения.

Актуальность:

Актуальность исследования обусловлена необходимостью понимания текущих геополитических процессов, определяющих будущее мирового порядка. Анализ данного кризиса позволяет оценить риски и возможности, стоящие как перед Западом, так и перед другими участниками международных отношений, в условиях нарастающей нестабильности.

Оглавление:

Введение

Исторические предпосылки и начало эпохи глобального доминирования Запада (1990-2000 гг.)

Экономические факторы: глобализация, финансовые кризисы и рост новых экономических держав

Политические вызовы: войны, конфликты и изменение баланса сил

Социокультурные факторы: утрата влияния и ценностные конфликты

Роль новых центров силы: Китай, Индия, Россия и другие

Перспективы и вызовы для Запада в XXI веке

Заключение

Список литературы

Наименование образовательного учреждения

Доклад

на тему

Кризис глобального доминирования Запада: Эволюция, факторы и перспективы (1990-2023 гг.)

Выполнил: ФИО

Руководитель: ФИО

Содержание

  • Введение 1
  • Исторические предпосылки и начало эпохи глобального доминирования Запада (1990-2000 гг.) 2
  • Экономические факторы: глобализация, финансовые кризисы и рост новых экономических держав 3
  • Политические вызовы: войны, конфликты и изменение баланса сил 4
  • Социокультурные факторы: утрата влияния и ценностные конфликты 5
  • Роль новых центров силы: Китай, Индия, Россия и другие 6
  • Перспективы и вызовы для Запада в XXI веке 7
  • Заключение 8
  • Список литературы 9

Введение

Содержимое раздела

Вводная часть доклада, устанавливающая контекст и основные цели исследования. Здесь будет представлена общая картина кризиса глобального доминирования Запада, обосновывается актуальность темы и формулируется исследовательский вопрос. Разъясняются рамки исследования, включая хронологические границы (1990-2023 гг.) и методологические подходы, которые будут использоваться при анализе. Также будет определена структура доклада и кратко изложены основные вопросы, которые будут рассмотрены в последующих разделах.

Исторические предпосылки и начало эпохи глобального доминирования Запада (1990-2000 гг.)

Содержимое раздела

Этот раздел рассматривает исторический контекст, предшествующий кризису, и период становления доминирования Запада после распада СССР. Анализируются факторы, обеспечившие Западу лидирующее положение в мировых политических и экономических институтах. Будут рассмотрены ключевые события и решения, определившие формирование однополярного мира и рост влияния международных организаций, таких как ООН, МВФ и Всемирный банк. Также будет оценено влияние на формирование новых глобальных институтов, а также роль западных стран в них.

Экономические факторы: глобализация, финансовые кризисы и рост новых экономических держав

Содержимое раздела

В данном разделе будет детально проанализировано влияние экономических факторов на снижение доминирования Запада. Оценивается роль глобализации в перераспределении экономических ресурсов и усилении позиций новых экономических держав, таких как Китай и Индия. Анализируется влияние мировых финансовых кризисов на западные экономики, включая кризис 2008 года и его последствия. Рассматривается роль международных финансовых институтов в контексте меняющегося мирового экономического порядка.

Политические вызовы: войны, конфликты и изменение баланса сил

Содержимое раздела

Этот раздел посвящен анализу политических факторов, способствовавших кризису доминирования Запада. Будут рассмотрены военные конфликты, в которых участвовали западные страны, и их влияние на международные отношения и репутацию Запада. Анализируется изменение баланса сил в мире, рост влияния новых политических игроков и их роль в формировании многополярного мира. Оценивается эффективность международных институтов в урегулировании конфликтов и поддержании стабильности.

Социокультурные факторы: утрата влияния и ценностные конфликты

Содержимое раздела

В этом разделе будет рассмотрено влияние социокультурных факторов на кризис доминирования Запада. Анализируется утрата западными странами культурного и идеологического влияния в мире, включая ослабление привлекательности западных ценностей. Рассматриваются различные ценностные конфликты, возникающие в контексте глобализации и мультикультурализма, и их влияние на международные отношения. Оценивается роль СМИ, образования и других социокультурных институтов в формировании общественного мнения.

Роль новых центров силы: Китай, Индия, Россия и другие

Содержимое раздела

Этот раздел посвящен анализу роли новых центров силы в формировании нового мирового порядка. Рассматриваются политические, экономические и военные стратегии Китая, Индии и России, а также их влияние на глобальные процессы. Анализируется роль других развивающихся стран и их вклад в изменение баланса сил в мире. Оцениваются перспективы сотрудничества и конкуренции между новыми центрами силы и Западом.

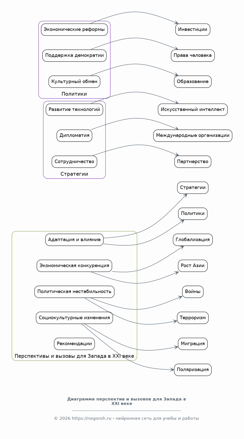
Перспективы и вызовы для Запада в XXI веке

Содержимое раздела

В этом разделе рассматриваются перспективы и вызовы, стоящие перед Западом в условиях меняющегося мирового порядка. Анализируются возможности для адаптации и сохранения влияния западных стран в условиях многополярного мира. Рассматриваются основные вызовы, такие как экономическая конкуренция, политическая нестабильность и социокультурные изменения. Предлагаются рекомендации по стратегии и политике, которые могут помочь Западу сохранить свою роль в мировой системе.

Заключение

Содержимое раздела

В заключении будут подведены итоги исследования, обобщены основные выводы и представлена общая оценка кризиса глобального доминирования Запада. Будет сформулирован ответ на поставленный в начале исследования вопрос о причинах, последствиях и перспективах этого кризиса. Подчеркивается важность понимания текущих геополитических процессов для принятия обоснованных решений. В заключении будут намечены направления для дальнейших исследований и оценки возможных сценариев развития мирового порядка в будущем.

Список литературы

Содержимое раздела

Список использованной литературы, включающий публикации, статистические данные, аналитические отчеты, и другие источники информации, использованные в процессе подготовки доклада. Литература будет представлена в соответствии с научными стандартами цитирования. Будут указаны авторы, названия работ, издательства, страницы и другие необходимые данные для идентификации источников. Список будет организован в алфавитном порядке или по другим логически обоснованным критериям.

Получи Такой Доклад

До 90% уникальность
Готовый файл Word
Оформление по ГОСТ
Список источников по ГОСТ
Таблицы и схемы
Презентация

Создать Доклад на любую тему за 5 минут

Создать

#5626001