Нейросеть

Кулинарное Наследие: Анализ Рецептур и Традиций Первых Блюд в Культурном Контексте (Доклад)

Нейросеть для создания доклада Гарантия уникальности Строго по ГОСТу Высочайшее качество Поддержка 24/7

Данный доклад представляет собой всестороннее исследование, посвященное первым блюдам, их рецептам и культурным традициям, лежащим в основе их приготовления и употребления. Рассмотрены исторические аспекты эволюции первых блюд в различных культурах, анализируются основные ингредиенты и способы приготовления, а также их влияние на формирование национальных гастрономических идентичностей. Особое внимание уделяется региональным особенностям, разнообразию рецептов и роли первых блюд в повседневной жизни и праздничных традициях. В докладе также будут рассмотрены актуальные тенденции в современной кулинарии и их влияние на традиционные рецепты.

Идея:

Цель данного исследования – систематизировать знания о первых блюдах, представив их в историческом и культурном контексте. Проект направлен на выявление взаимосвязей между рецептурой, традициями приготовления и социокультурными факторами.

Актуальность:

Изучение первых блюд имеет важное значение для сохранения и популяризации кулинарного наследия. Актуальность исследования обусловлена ростом интереса к здоровому питанию, локальной кухне и осознанному потреблению, что делает изучение традиционных рецептов и их адаптацию к современным условиям особенно актуальным.

Оглавление:

Введение

Исторический обзор первых блюд: от древности до наших дней

Классификация и типология первых блюд: супы, борщи, похлебки и другие

Ингредиенты и технологии приготовления: секреты мастерства

Региональные особенности и национальные традиции: кулинарное разнообразие мира

Влияние первых блюд на культуру питания и здоровье человека

Современные тенденции в приготовлении первых блюд: инновации и адаптации

Список литературы

Наименование образовательного учреждения

Доклад

на тему

Кулинарное Наследие: Анализ Рецептур и Традиций Первых Блюд в Культурном Контексте

Выполнил: ФИО

Руководитель: ФИО

Содержание

  • Введение 1
  • Исторический обзор первых блюд: от древности до наших дней 2
  • Классификация и типология первых блюд: супы, борщи, похлебки и другие 3
  • Ингредиенты и технологии приготовления: секреты мастерства 4
  • Региональные особенности и национальные традиции: кулинарное разнообразие мира 5
  • Влияние первых блюд на культуру питания и здоровье человека 6
  • Современные тенденции в приготовлении первых блюд: инновации и адаптации 7
  • Список литературы 8

Введение

Содержимое раздела

Вводная часть доклада, определяющая контекст исследования «Первые блюда: рецепты и традиции». Данный раздел представляет собой описание основных целей и задач исследования, методологии, используемой для анализа, а также структуру последующих разделов. Введение подчеркивает значимость выбранной темы, обосновывает ее актуальность в современном мире, а также определяет круг вопросов, которые будут рассмотрены в ходе исследования, обеспечивая общее понимание материала. Это необходимо для формирования общего представления о представленной теме, что позволит слушателям более эффективно воспринимать информацию.

Исторический обзор первых блюд: от древности до наших дней

Содержимое раздела

Этот раздел рассматривает эволюцию первых блюд на протяжении истории, начиная с древних цивилизаций и заканчивая современностью. Анализируется влияние исторических событий, экономических изменений и культурных обменов на формирование рецептур и традиций приготовления. Особое внимание уделяется ключевым этапам развития кулинарии, появлению новых ингредиентов и технологий, а также тому, как они отразились на разнообразии первых блюд в разных культурах. Рассматриваются исторические рецепты и способы приготовления, сравниваются их изменения во времени.

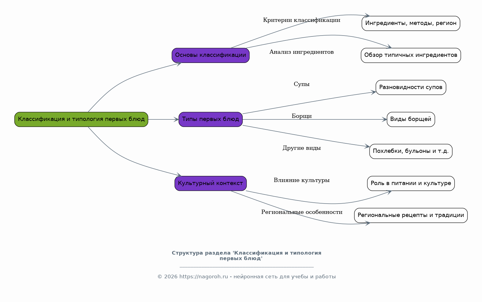
Классификация и типология первых блюд: супы, борщи, похлебки и другие

Содержимое раздела

В этом разделе проводится классификация и систематизация различных видов первых блюд, таких как супы, бульоны, борщи, похлебки и другие. Определяются основные критерии для классификации, включая ингредиенты, способы приготовления, региональные особенности и культурные традиции. Анализируются типичные ингредиенты и методы приготовления для каждого типа блюд, выявляются общие черты и различия. Обсуждается роль первых блюд в системе питания различных культур, а также их значение для здоровья и благополучия.

Ингредиенты и технологии приготовления: секреты мастерства

Содержимое раздела

Этот раздел посвящен анализу ингредиентов, используемых в приготовлении первых блюд, и техникам, применяемым для их приготовления. Рассматривается влияние различных ингредиентов на вкус, текстуру и питательную ценность блюд, а также способы их обработки и сочетания. Подробно описываются традиционные и современные технологии приготовления, включая методы варки, тушения, обжаривания и запекания. Анализируются секреты мастерства, которые позволяют создавать вкусные и питательные первые блюда.

Региональные особенности и национальные традиции: кулинарное разнообразие мира

Содержимое раздела

В данном разделе рассматриваются региональные особенности и национальные традиции, связанные с первыми блюдами. Анализируется влияние географических, климатических и культурных факторов на формирование рецептур и способов приготовления в различных странах и регионах. Представлены особенности традиционных первых блюд разных народов, их уникальные ингредиенты и методы приготовления. Изучается роль первых блюд в повседневной жизни, праздничных ритуалах и гастрономических традициях различных культур, рассматриваются примеры.

Влияние первых блюд на культуру питания и здоровье человека

Содержимое раздела

Данный раздел посвящен анализу влияния первых блюд на культуру питания и здоровье человека, рассматривает роль первых блюд в сбалансированном рационе. Анализируется питательная ценность различных видов первых блюд, и их вклад в удовлетворение потребностей организма в основных нутриентах. Рассматриваются связи между употреблением первых блюд и профилактикой заболеваний, обсуждаются преимущества домашних супов перед продуктами быстрого приготовления. Акцент делается на важности здоровых привычек питания и роли первых блюд в поддержании благополучия.

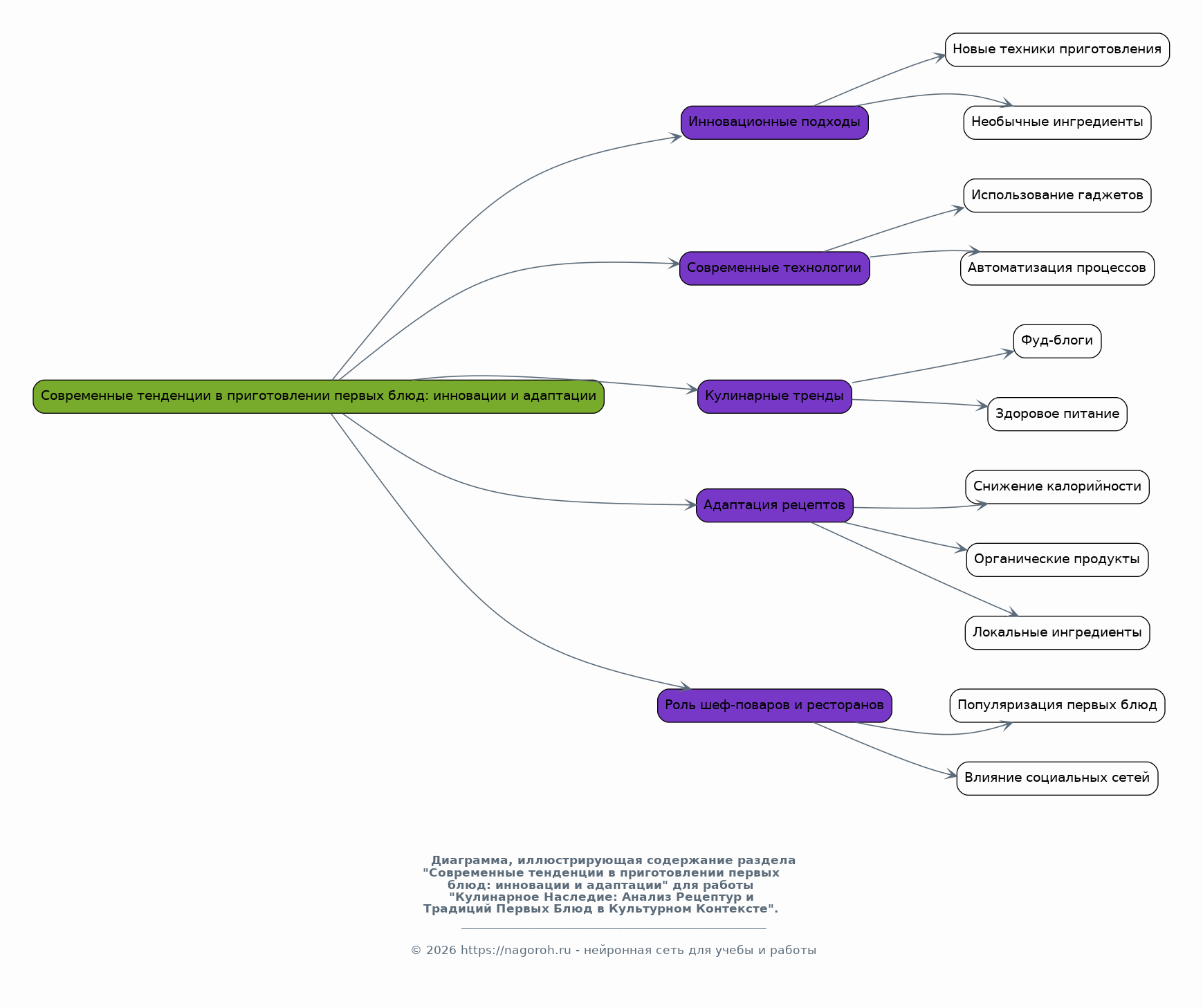
Современные тенденции в приготовлении первых блюд: инновации и адаптации

Содержимое раздела

Этот раздел посвящен современным тенденциям в приготовлении первых блюд. Анализируются инновационные подходы, современные технологии и кулинарные тренды, влияющие на рецептуры и методы приготовления. Обсуждаются адаптации традиционных рецептов к современным требованиям, таким, как снижение калорийности, использование органических продуктов и локальных ингредиентов. Рассматривается роль шеф-поваров и ресторанов в популяризации первых блюд, а также влияние социальных сетей и массовой культуры на формирование кулинарных предпочтений.

Список литературы

Содержимое раздела

В данном разделе представлен список использованной литературы, в котором указаны все источники, цитированные в докладе. Это включает в себя книги, статьи, научные публикации и другие материалы, которые были использованы для исследования темы. Список литературы служит для подтверждения достоверности информации и дает возможность читателям ознакомиться с более подробными сведениями по изучаемой теме, а также для соблюдения академической этики. Каждый элемент списка содержит полную библиографическую ссылку на источник.

Получи Такой Доклад

До 90% уникальность
Готовый файл Word
Оформление по ГОСТ
Список источников по ГОСТ
Таблицы и схемы
Презентация

Создать Доклад на любую тему за 5 минут

Создать

#5619962