Нейросеть

Культура Древнего Рима: Влияние на Искусство, Литературу и Современную Цивилизацию (Доклад)

Нейросеть для создания доклада Гарантия уникальности Строго по ГОСТу Высочайшее качество Поддержка 24/7

Данный доклад посвящен всестороннему изучению культурного наследия Древнего Рима, анализируя его новаторский вклад в искусство и литературу, а также его влияние на формирование европейской цивилизации. Исследование охватывает ключевые аспекты римской культуры, включая архитектуру, скульптуру, литературу и законы, демонстрируя их значимость и воздействие на последующие эпохи. Цель исследования – выявить и проанализировать основные факторы, обусловившие выдающееся место Рима в истории мировой культуры, и оценить степень его влияния на современные культурные, политические и социальные процессы.

Идея:

Доклад представляет собой глубокий анализ культурного наследия Древнего Рима, исследуя его влияние на развитие искусства, литературы и общественных институтов. Основная идея заключается в демонстрации непреходящей ценности римской культуры и ее важной роли в формировании современного мира.

Актуальность:

Актуальность исследования обусловлена необходимостью понимания истоков европейской цивилизации и ее культурных корней. Изучение римской культуры позволяет лучше понять современные общественные, политические и культурные процессы, а также оценить вклад Древнего Рима в формирование глобального культурного наследия.

Оглавление:

Введение

Архитектурное наследие Рима: Инновации и влияние

Скульптура Древнего Рима: Искусство и пропаганда

Римская литература: Жанры, авторы и ценности.

Влияние римского права на современную юриспруденцию

Римское наследие в искусстве и культуре эпохи Возрождения

Влияние римской культуры на современную цивилизацию

Заключение

Список литературы

Наименование образовательного учреждения

Доклад

на тему

Культура Древнего Рима: Влияние на Искусство, Литературу и Современную Цивилизацию

Выполнил: ФИО

Руководитель: ФИО

Содержание

  • Введение 1
  • Архитектурное наследие Рима: Инновации и влияние 2
  • Скульптура Древнего Рима: Искусство и пропаганда 3
  • Римская литература: Жанры, авторы и ценности. 4
  • Влияние римского права на современную юриспруденцию 5
  • Римское наследие в искусстве и культуре эпохи Возрождения 6
  • Влияние римской культуры на современную цивилизацию 7
  • Заключение 8
  • Список литературы 9

Введение

Содержимое раздела

Введение в тему доклада посвящено представлению Древнего Рима как одной из величайших цивилизаций в истории человечества, оставившей неизгладимый след в мировой культуре. Этот раздел определяет основные цели и задачи исследования, подчеркивает значимость римского наследия для современности. В нем также обосновывается актуальность изучения римской культуры, рассматриваются методы исследования и структура доклада, а также обозначаются ключевые аспекты, которые будут рассмотрены в последующих разделах.

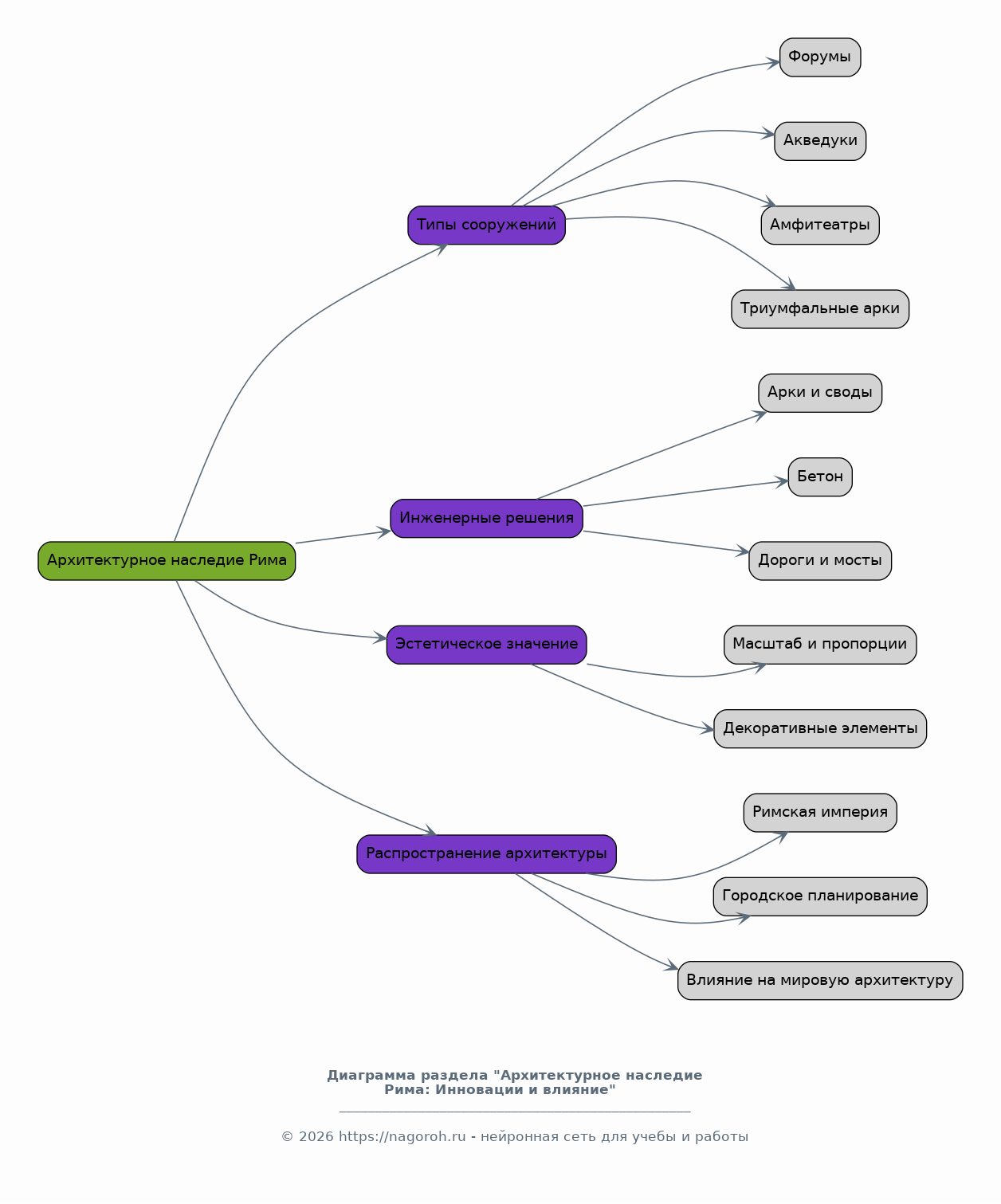
Архитектурное наследие Рима: Инновации и влияние

Содержимое раздела

Этот раздел рассматривает архитектурные достижения Древнего Рима, анализируя их инновационный характер и влияние на последующие строительные традиции. Будут проанализированы основные типы римских сооружений, такие как форумы, акведуки, амфитеатры и триумфальные арки, с акцентом на их инженерные решения и эстетическое значение. Особое внимание будет уделено распространению римской архитектуры на территории империи и ее влиянию на формирование городской планировки в различных регионах, а также ее влияние на всемирную архитектуру.

Скульптура Древнего Рима: Искусство и пропаганда

Содержимое раздела

Раздел посвящен изучению римской скульптуры как важного элемента культурного наследия, охватывающего ее стилистическое разнообразие и развитие. Будет рассмотрена эволюция скульптурных форм от ранних периодов до поздней античности, включая влияние греческой скульптуры и развитие новых художественных приемов. Особое внимание будет уделено роли скульптуры в пропаганде, а также ее использованию для увековечивания образов императоров и других выдающихся личностей. Будут рассмотрены разные школы и техники.

Римская литература: Жанры, авторы и ценности.

Содержимое раздела

В этом разделе анализируется римская литература как ключевой компонент культурного наследия, включая самые известные жанры и наиболее выдающихся писателей. Будет рассмотрено развитие римской поэзии, прозы, драматургии и риторики, а также проанализированы произведения Вергилия, Горация, Цицерона и других значимых авторов. Анализ литературы подразумевает выявление основных тем, ценностей и идей, которые отражали общественные настроения и формировали культурный ландшафт Древнего Рима, а также ее влияние на литературу других стран.

Влияние римского права на современную юриспруденцию

Содержимое раздела

Этот раздел посвящен анализу вклада римского права в развитие современной юриспруденции, подчеркивающему его значение до сих пор. Будет рассмотрена структура римского права, включая его основные принципы, институты и источники, такие как законы XII таблиц и кодекс Юстиниана. Особое внимание будет уделено влиянию римского права на формирование правовых систем в Европе, Америке и других регионах мира, а также его роли в развитии гражданского права, международного права и других областях юриспруденции. Будет проанализирована структура законов.

Римское наследие в искусстве и культуре эпохи Возрождения

Содержимое раздела

В данном разделе рассматривается влияние римской культуры на искусство и культуру эпохи Возрождения, включая архитектуру, скульптуру и живопись. Будет проанализировано возрождение классических идеалов в творчестве Леонардо да Винчи, Микеланджело, Рафаэля и других выдающихся художников. Внимание будет уделено использованию римских мотивов и образов в искусстве, литературе и философии эпохи Возрождения, а также влиянию римских ценностей на формирование гуманистических идеалов и культурного наследия того времени, а также на архитектуру.

Влияние римской культуры на современную цивилизацию

Содержимое раздела

Этот раздел посвящен анализу влияния римской культуры на современную цивилизацию, затрагивающему многочисленные аспекты. Будет рассмотрено наследие Древнего Рима в области политики, права, архитектуры, языка, литературы и искусства. Особое внимание будет уделено роли римских институтов в формировании современных политических систем, правовых норм и культурных ценностей. Кроме того, будет проанализировано влияние римских традиций и обычаев на современную повседневную жизнь, а также их долгосрочное воздействие на мировую культуру.

Заключение

Содержимое раздела

Заключение подводит итоги исследования, обобщая основные выводы и подчеркивая значимость культурного наследия Древнего Рима. Этот раздел суммирует ключевые аспекты, рассмотренные в докладе, и подчеркивает влияние римской культуры на искусство, литературу и современную цивилизацию. Будет дана оценка долгосрочным последствиям римского влияния, а также определены перспективы дальнейшего изучения и осмысления этого великого культурного наследия, а также его влияние на всемирную культуру.

Список литературы

Содержимое раздела

В этом разделе представлены основные источники, использованные при написании доклада, включая научные статьи, монографии, учебники и другие материалы. Список литературы служит для подтверждения достоверности информации, представленной в докладе, а также для предоставления читателям возможности углубить свои знания по теме исследования. В разделе будут указаны автор, название работы, издательство и год публикации для каждого источника.

Получи Такой Доклад

До 90% уникальность
Готовый файл Word
Оформление по ГОСТ
Список источников по ГОСТ
Таблицы и схемы
Презентация

Создать Доклад на любую тему за 5 минут

Создать

#6092046