Нейросеть

Литература второй половины XX – начала XXI века: Истоки, эволюция и современные тенденции (Доклад)

Нейросеть для создания доклада Гарантия уникальности Строго по ГОСТу Высочайшее качество Поддержка 24/7

Данный доклад посвящен всестороннему анализу литературных явлений, сформировавшихся во второй половине XX века и продолжающих оказывать влияние на современный литературный процесс. Исследование охватывает ключевые направления развития прозы, поэзии и драматургии, выявляя их взаимосвязи и специфику. Особое внимание уделяется влиянию социокультурных трансформаций на тематику, проблематику и стилистику произведений, а также формированию новых литературных форм и жанров. Анализируются основные этапы эволюции и трансформации литературы в контексте глобализации и цифровизации.

Идея:

Цель доклада – выявить основные тенденции развития литературы указанного периода, проследить преемственность традиций и новаторские поиски. Будут рассмотрены ключевые произведения и авторы, оказавшие определяющее влияние на формирование современной литературной картины мира.

Актуальность:

Изучение литературы второй половины XX – начала XXI века актуально для понимания современных культурных процессов. Доклад позволяет осмыслить истоки и корни актуальных проблем, поднимаемых в современной литературе, что способствует более глубокому пониманию современной культуры.

Оглавление:

Введение

Социокультурный контекст эпохи и его влияние на литературу

Основные направления и течения в литературе второй половины XX века

Ключевые авторы и произведения: анализ и интерпретация

Литература рубежа веков: новые тенденции и трансформации

Роль литературы в современном обществе: вызовы и перспективы

Влияние литературы на формирование культурной идентичности

Заключение

Список литературы

Наименование образовательного учреждения

Доклад

на тему

Литература второй половины XX – начала XXI века: Истоки, эволюция и современные тенденции

Выполнил: ФИО

Руководитель: ФИО

Содержание

  • Введение 1
  • Социокультурный контекст эпохи и его влияние на литературу 2
  • Основные направления и течения в литературе второй половины XX века 3
  • Ключевые авторы и произведения: анализ и интерпретация 4
  • Литература рубежа веков: новые тенденции и трансформации 5
  • Роль литературы в современном обществе: вызовы и перспективы 6
  • Влияние литературы на формирование культурной идентичности 7
  • Заключение 8
  • Список литературы 9

Введение

Содержимое раздела

Вводная часть доклада, определяющая тематику, цели и задачи исследования. Здесь будут обозначены границы изучаемого периода и обоснована актуальность темы. Будут рассмотрены основные факторы, повлиявшие на развитие литературы во второй половине XX – начале XXI века, такие как социально-политические изменения, научно-технический прогресс и культурные трансформации. Также введение включает в себя краткий обзор ключевых исследовательских подходов и методологических принципов, которые будут использованы в данной работе. Вводный раздел формирует общее представление о структуре доклада и его содержании.

Социокультурный контекст эпохи и его влияние на литературу

Содержимое раздела

Данный раздел посвящен анализу социокультурного контекста, сформировавшего литературную среду второй половины XX – начала XXI века. Будут рассмотрены такие факторы, как холодная война, крушение коммунизма, перестройка, глобализация и развитие цифровых технологий. Анализируется влияние этих факторов на тематику, проблематику, стилистику и жанровое разнообразие литературных произведений. Также будет рассмотрено влияние данных процессов на формирование литературных направлений, таких как постмодернизм, реализм и другие. Особое внимание уделено роли литературы в отражении и осмыслении общественных изменений.

Основные направления и течения в литературе второй половины XX века

Содержимое раздела

Детальный анализ основных литературных направлений и течений, сформировавшихся во второй половине XX века: реализм, модернизм, постмодернизм и другие. Будут рассмотрены ключевые особенности каждого направления, его ведущие представители и их произведения. Анализируются основные темы и мотивы, характерные для каждого направления, а также их взаимодействие и взаимовлияние. Особое внимание будет уделено трансформации традиционных жанров и появлению новых, отражающих дух эпохи. Рассматриваются социокультурные основания возникновения этих направлений.

Ключевые авторы и произведения: анализ и интерпретация

Содержимое раздела

В этом разделе будут представлены ключевые авторы и их наиболее значимые произведения, оказавшие влияние на развитие литературы второй половины XX века. Анализируются основные темы, мотивы, образы и стилистические особенности произведений. Особое внимание уделяется интерпретации произведений в контексте эпохи и социокультурного окружения. Будет рассмотрено, как произведения отражают и формируют общественное сознание. Также будут рассмотрены способы, которыми эти произведения отвечали на вызовы времени.

Литература рубежа веков: новые тенденции и трансформации

Содержимое раздела

Анализ новых тенденций в литературе рубежа XX-XXI веков. Рассматриваются новые жанры, темы, формы и стили, появившиеся в этот период. Анализируется влияние цифровых технологий и глобализации на литературу. Изучаются основные направления развития, такие как магический реализм, киберпанк и другие. Также будет рассмотрено, как литература отражает современные глобальные проблемы, такие как экологический кризис и социальное неравенство. Акцент делается на взаимодействие и взаимовлияние литертур различных стран и культур.

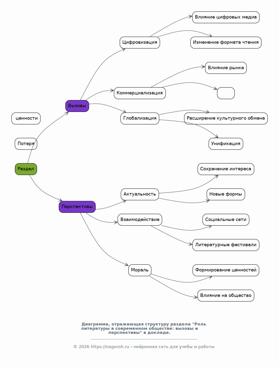
Роль литературы в современном обществе: вызовы и перспективы

Содержимое раздела

Этот раздел посвящен обсуждению роли литературы в современном обществе, а также вызовам и перспективам, с которыми она сталкивается. Будут рассмотрены вопросы влияния цифровизации, коммерциализации и глобализации на литературный процесс. Анализируются способы, которыми литература может сохранять свою актуальность в эпоху массовой культуры и информационного переизбытка. Обсуждаются новые формы взаимодействия с читателем и пути сохранения интереса к чтению. Также будет рассмотрено потенциальное воздействие литературы на формирование общественной морали.

Влияние литературы на формирование культурной идентичности

Содержимое раздела

Анализ влияния литературы на формирование культурной идентичности и национального самосознания. Рассматривается роль литературы в создании и трансляции культурных ценностей, традиций и исторических нарративов. Обсуждается, как литература формирует представления о себе и других, а также влияет на межкультурный диалог и взаимопонимание. Изучается роль литературы в формировании и укреплении культурных границ, а также в преодолении стереотипов и предубеждений. Также будет рассмотрено, как литература влияет на формирование патриотизма и толерантности.

Заключение

Содержимое раздела

В заключении будут подведены итоги исследования, обобщены основные выводы и сформулированы заключительные тезисы. Оценивается значимость проведенного анализа для понимания современной литературы и ее перспектив. Подчеркивается роль литературы в формировании культурного пространства и ее влияние на развитие общества в целом. Указываются возможные направления для дальнейших исследований и изучения. Заключение содержит краткую характеристику основных тенденций и перспектив дальнейшего развития литературы.

Список литературы

Содержимое раздела

В данном разделе представлен список использованной литературы, включающий в себя основные источники, цитируемые в докладе. Это научные статьи, монографии, учебники и другие материалы, послужившие основой для исследования. Список составлен в соответствии с требованиями к оформлению библиографии, обеспечивая полную и точную информацию о каждом источнике. В список включены только те источники, на которые были сделаны ссылки в тексте. Состав списка отражает репрезентативность источников для раскрытия темы доклада.

Получи Такой Доклад

До 90% уникальность
Готовый файл Word
Оформление по ГОСТ
Список источников по ГОСТ
Таблицы и схемы
Презентация

Создать Доклад на любую тему за 5 минут

Создать

#5710406