Нейросеть

Марганец и кислородные соединения: Физико-химические свойства, биологическая роль и перспективы применения (Доклад)

Нейросеть для создания доклада Гарантия уникальности Строго по ГОСТу Высочайшее качество Поддержка 24/7

Данный доклад посвящен всестороннему изучению марганца и его кислородных соединений. Будут рассмотрены физико-химические свойства этих веществ, включая их структуру, реакционную способность и стабильность в различных условиях. Особое внимание уделяется биологической роли марганца, его участию в метаболических процессах и влиянию на здоровье человека, рассматриваются процессы окислительного стресса и антиоксидантной защиты. Кроме того, доклад затронет перспективы применения марганца и его соединений в различных областях, таких как медицина, сельское хозяйство и промышленность.

Идея:

Цель доклада – систематизировать знания о марганце и его соединениях, выявить взаимосвязь между их структурой, свойствами и биологической активностью. В ходе исследования будут предложены новые подходы к изучению марганца и его применению в различных отраслях.

Актуальность:

Изучение марганца и его соединений является актуальным в связи с их участием в жизненно важных биологических процессах и потенциальным применением в различных сферах. Необходимость эффективного использования этих веществ для улучшения здоровья человека и разработки новых материалов для современной промышленности делает это исследование важным.

Оглавление:

Введение

Физико-химические свойства марганца и его кислородных соединений

Методы синтеза и получения кислородных соединений марганца

Биологическая роль марганца в живых организмах

Влияние марганца на здоровье человека

Применение кислородных соединений марганца в промышленности

Перспективы исследований и применение в медицине и сельском хозяйстве

Заключение

Список литературы

Наименование образовательного учреждения

Доклад

на тему

Марганец и кислородные соединения: Физико-химические свойства, биологическая роль и перспективы применения

Выполнил: ФИО

Руководитель: ФИО

Содержание

  • Введение 1
  • Физико-химические свойства марганца и его кислородных соединений 2
  • Методы синтеза и получения кислородных соединений марганца 3
  • Биологическая роль марганца в живых организмах 4
  • Влияние марганца на здоровье человека 5
  • Применение кислородных соединений марганца в промышленности 6
  • Перспективы исследований и применение в медицине и сельском хозяйстве 7
  • Заключение 8
  • Список литературы 9

Введение

Содержимое раздела

В вводной части доклада будет представлена общая информация о марганце, его распространении в природе и химических свойствах. Для лучшего понимания будут рассмотрены основные этапы истории открытия и изучения данного элемента и его соединений, что позволит слушателям сформировать базовое представление о теме. Далее будет сформулирована цель исследования, обозначены основные задачи, которые будут решаться в ходе доклада, а также будет представлена структура доклада и обоснование актуальности выбранной темы для слушателей.

Физико-химические свойства марганца и его кислородных соединений

Содержимое раздела

Этот раздел посвящен подробному рассмотрению физических и химических свойств марганца и его кислородных соединений. Будут детально проанализированы структура, кристаллические решетки, растворимость и термическая устойчивость различных соединений марганца. Особое внимание будет уделено реакционной способности марганца в различных химических реакциях, включая окислительно-восстановительные процессы, а также рассмотрены закономерности изменения свойств в зависимости от степени окисления марганца. Кроме того, будут рассмотрены методы получения и очистки данных соединений.

Методы синтеза и получения кислородных соединений марганца

Содержимое раздела

В данном разделе будут рассмотрены различные методы синтеза и получения кислородных соединений марганца, такие как получение оксидов, перманганатов и манганатов. Будут проанализированы основные химические реакции, используемые для синтеза этих соединений, включая реакцию взаимодействия марганца с кислородом, водой и другими реагентами. Особое внимание будет уделено оптимизации условий проведения реакций и контролю за свойствами получаемых веществ. Кроме того, будет рассмотрено промышленное получение данных соединений и применяемое оборудование.

Биологическая роль марганца в живых организмах

Содержимое раздела

Особое внимание уделяется роли марганца в биологических системах. Будет рассмотрено участие марганца в ферментативных реакциях, его влияние на метаболизм и процессы роста. Подробно обсудим механизмы транспорта и аккумуляции марганца в клетках и тканях, его роль в антиоксидантной защите и регуляции окислительно-восстановительных процессов. Также будут рассмотрены возможные дефициты и избытки марганца, их проявления и пути коррекции, и их влияние на здоровье человека и животных.

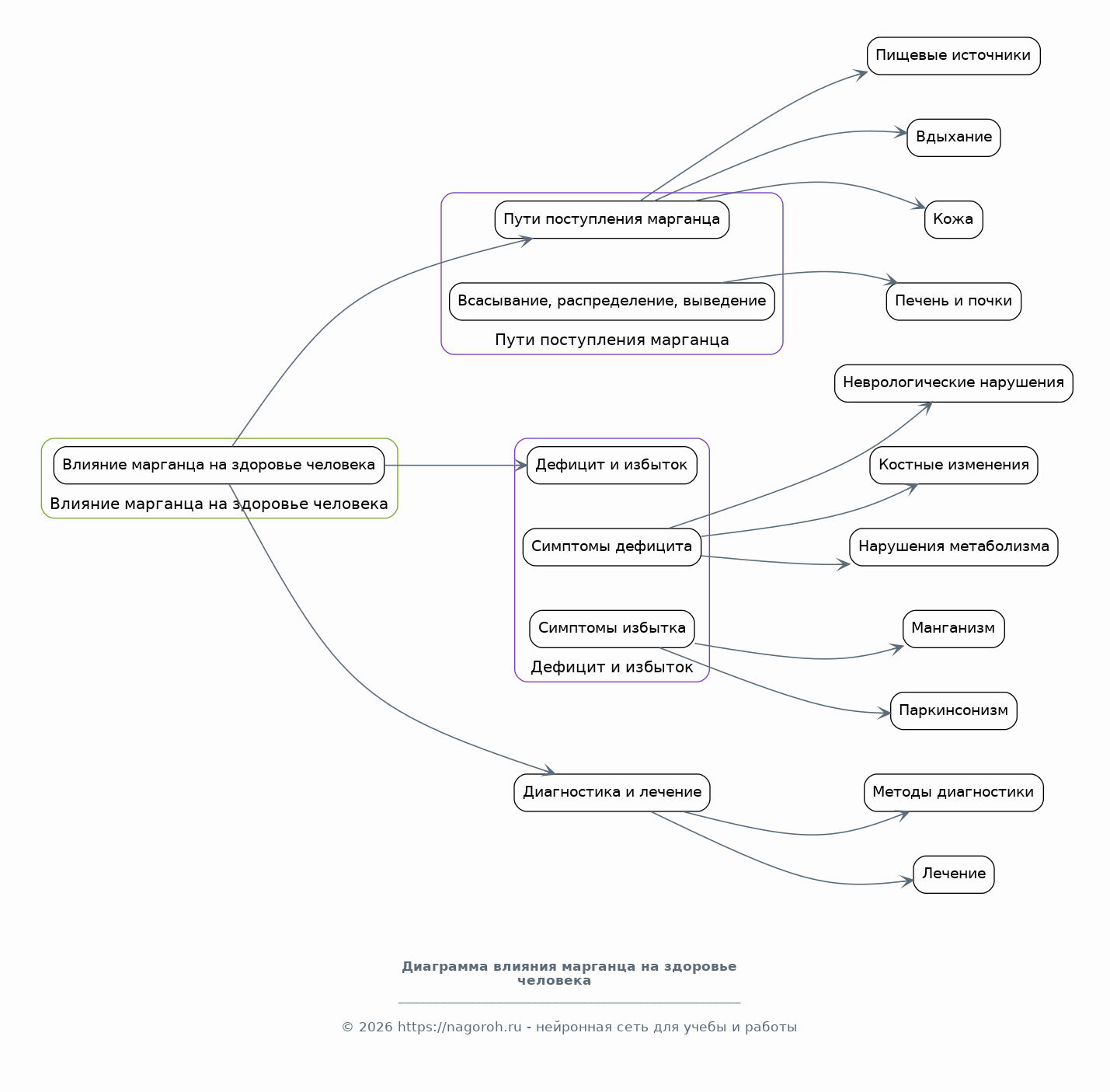
Влияние марганца на здоровье человека

Содержимое раздела

В этом разделе будет рассмотрено влияние марганца на здоровье человека, включая как его положительное, так и отрицательное воздействие. Будут изучены основные пути поступления марганца в организм, а также его всасывание, распределение и выведение. Особое внимание будет уделено симптомам дефицита и избытка марганца, таким как нарушения нервной системы, костные изменения и проблемы с метаболизмом. Будут рассмотрены методы диагностики и лечения различных состояний, связанных с нарушением баланса марганца в организме.

Применение кислородных соединений марганца в промышленности

Содержимое раздела

В данном разделе будет рассмотрено применение кислородных соединений марганца в различных отраслях промышленности. Будут представлены конкретные примеры использования этих соединений в производстве стали, красок, керамики, а также в качестве катализаторов и окислителей. Особое внимание будет уделено перспективам расширения применения данных соединений в современных технологиях, включая разработку новых материалов и процессов. Кроме того, будут рассмотрены экологические аспекты использования этих веществ и способы снижения их негативного воздействия.

Перспективы исследований и применение в медицине и сельском хозяйстве

Содержимое раздела

В этом разделе будут рассмотрены перспективы исследований и применения марганца и его соединений в медицине и сельском хозяйстве. Будут проанализированы возможности использования марганца в диагностике и лечении различных заболеваний, включая рак, сердечно-сосудистые заболевания и патологии нервной системы. Кроме того, будут рассмотрены перспективы применения марганца в сельском хозяйстве для повышения урожайности и улучшения качества сельскохозяйственной продукции. Особое внимание будет уделено новым разработкам и инновационным подходам.

Заключение

Содержимое раздела

В заключительной части доклада будут подведены итоги исследования, обобщены основные выводы и полученные результаты. Будет сделан акцент на значимости изучения марганца и его соединений, их роли в различных областях науки и промышленности. Также будут обозначены перспективные направления дальнейших исследований и возможные области применения полученных знаний. Будут подчеркнуты основные достижения и перспективы использования марганца и его соединений в будущем.

Список литературы

Содержимое раздела

В этом разделе представлен список использованных источников, включая научные статьи, книги и другие материалы, которые были использованы в процессе подготовки доклада. Список будет составлен в соответствии с требованиями к оформлению списка литературы, что позволит обеспечить научную достоверность и облегчить доступ к информации для дальнейших исследований. Все источники будут тщательно проверены и соответствовать тематике доклада.

Получи Такой Доклад

До 90% уникальность
Готовый файл Word
Оформление по ГОСТ
Список источников по ГОСТ
Таблицы и схемы
Презентация

Создать Доклад на любую тему за 5 минут

Создать

#6092157