Нейросеть

Матричные методы формирования стратегии: Анализ BCG, McKinsey, Жизненного цикла продукта и модели Портера (Доклад)

Нейросеть для создания доклада Гарантия уникальности Строго по ГОСТу Высочайшее качество Поддержка 24/7

Данный доклад представляет собой комплексное исследование, посвященное применению матричных методов для разработки и оценки стратегий в бизнесе. Основное внимание уделяется анализу таких инструментов, как матрицы BCG и McKinsey, которые позволяют оценить привлекательность рынков и конкурентную позицию компаний. Также рассматривается жизненный цикл продукта, как важный фактор при формировании стратегии, и модель конкурентных сил Портера, предоставляющая анализ внешней среды. Цель работы - предложить практические рекомендации по использованию этих инструментов для повышения эффективности стратегического планирования.

Идея:

Основная идея доклада заключается в интеграции различных матричных подходов для создания целостной системы стратегического анализа. Это позволит компаниям принимать более обоснованные решения, учитывая различные аспекты внешней и внутренней среды.

Актуальность:

Актуальность исследования обусловлена необходимостью эффективного стратегического планирования в условиях высокой конкуренции и динамично меняющихся рынков. Предложенные методы анализа обеспечивают структурированный подход к оценке рыночных возможностей и рисков, что критически важно для устойчивого развития бизнеса.

Оглавление:

Введение

Матрица BCG: Анализ портфеля бизнесов

Матрица McKinsey: Оценка привлекательности рынка и конкурентной позиции

Жизненный цикл продукта (ЖЦП) как инструмент стратегического анализа

Модель конкурентных сил Портера

Интеграция матричных методов: Синергия подходов

Практическое применение и кейс-стади

Заключение

Список литературы

Наименование образовательного учреждения

Доклад

на тему

Матричные методы формирования стратегии: Анализ BCG, McKinsey, Жизненного цикла продукта и модели Портера

Выполнил: ФИО

Руководитель: ФИО

Содержание

  • Введение 1
  • Матрица BCG: Анализ портфеля бизнесов 2
  • Матрица McKinsey: Оценка привлекательности рынка и конкурентной позиции 3
  • Жизненный цикл продукта (ЖЦП) как инструмент стратегического анализа 4
  • Модель конкурентных сил Портера 5
  • Интеграция матричных методов: Синергия подходов 6
  • Практическое применение и кейс-стади 7
  • Заключение 8
  • Список литературы 9

Введение

Содержимое раздела

Вводная часть доклада, определяющая основные цели и задачи исследования. Здесь будет представлен обзор значимости стратегического планирования в современном бизнесе и обоснована необходимость применения матричных методов для анализа. Будут обозначены ключевые вопросы, которые будут рассмотрены в докладе, а также структура и методология исследования. Будут даны определения основных терминов и понятий, используемых в работе, чтобы обеспечить общее понимание материала.

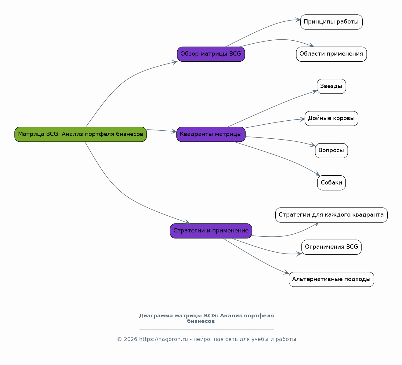
Матрица BCG: Анализ портфеля бизнесов

Содержимое раздела

В этом разделе будет представлен подробный обзор матрицы BCG, ее принципы работы и области применения. Будет рассмотрено, как матрица BCG помогает компаниям анализировать свои бизнес-единицы по показателям роста рынка и относительной доли рынка. Будут проанализированы стратегии, соответствующие каждой квадранте матрицы: «Звезды», «Дойные коровы», «Вопросы» и «Собаки». Также будет уделено внимание ограничениям использования матрицы BCG и альтернативным подходам к анализу портфеля бизнесов.

Матрица McKinsey: Оценка привлекательности рынка и конкурентной позиции

Содержимое раздела

Этот раздел посвящен анализу матрицы McKinsey, ее структуре и методологии. Будет рассмотрено, как матрица McKinsey оценивает привлекательность рынка и конкурентную позицию компании. Мы детально изучим факторы, влияющие на эти оценки, и стратегии, которые следует применять в зависимости от положения компании на матрице. Будет представлена практическая интерпретация матрицы McKinsey и примеры ее успешного применения в различных отраслях, а также сравнение с матрицей BCG.

Жизненный цикл продукта (ЖЦП) как инструмент стратегического анализа

Содержимое раздела

В данном разделе будет рассмотрена концепция жизненного цикла продукта (ЖЦП) и ее роль в стратегическом планировании. Будет проанализировано, как фазы ЖЦП (внедрение, рост, зрелость и спад) влияют на выбор стратегии. Будут рассмотрены инструменты и методы, позволяющие оценить стадию жизненного цикла продукта и адаптировать маркетинговые и бизнес-стратегии. Будут представлены примеры успешного применения ЖЦП для разработки новых продуктов и управления существующими.

Модель конкурентных сил Портера

Содержимое раздела

В этом разделе будет представлен анализ модели пяти сил Портера и ее влияния на стратегическое планирование. Будут рассмотрены пять сил, определяющих конкуренцию в отрасли: угроза новых конкурентов, рыночная власть поставщиков, рыночная власть покупателей, угроза появления продуктов-заменителей и интенсивность конкуренции между существующими игроками. Будет проанализировано, как компании могут использовать модель Портера для оценки привлекательности отрасли и разработки стратегий конкурентного преимущества.

Интеграция матричных методов: Синергия подходов

Содержимое раздела

Этот раздел посвящен объединению различных матричных методов для комплексного стратегического анализа. Будет рассмотрено, как результаты анализа, полученные с помощью матриц BCG, McKinsey, ЖЦП и модели Портера, могут быть интегрированы для принятия стратегических решений. Будут представлены примеры практического применения интегрированного подхода и его преимущества перед использованием отдельных методов. Будут рассмотрены факторы, влияющие на успешную интеграцию методов, и возможные риски.

Практическое применение и кейс-стади

Содержимое раздела

В этом разделе будут представлены конкретные примеры применения рассмотренных матричных методов в реальных бизнес-ситуациях. Будут проанализированы несколько кейсов, демонстрирующих, как компании использовали матрицы BCG, McKinsey, ЖЦП и модель Портера для разработки и реализации успешных стратегий. Будет проведен анализ результатов, достигнутых компаниями, и извлечены уроки, которые могут быть полезны для других организаций. Будет уделено внимание практическим аспектам применения методов и возможным сложностям.

Заключение

Содержимое раздела

В заключении будут подведены итоги исследования и сформулированы основные выводы. Будет подчеркнута важность использования матричных методов для эффективного стратегического планирования в современном бизнесе. Будут представлены рекомендации для компаний по применению рассмотренных инструментов. Будут обозначены перспективы дальнейших исследований в области стратегического анализа и матричных методов, а также рассмотрены возможные направления развития.

Список литературы

Содержимое раздела

В этом разделе будет представлен список использованной литературы, включая основные источники, использованные при подготовке доклада. Будут указаны книги, статьи, научные работы и другие материалы, которые были использованы для анализа и обоснования выводов. Список литературы будет оформлен в соответствии с требованиями к оформлению научных работ, обеспечивая полную и точную информацию об источниках.

Получи Такой Доклад

До 90% уникальность
Готовый файл Word
Оформление по ГОСТ
Список источников по ГОСТ
Таблицы и схемы
Презентация

Создать Доклад на любую тему за 5 минут

Создать

#6095180