Нейросеть

Медико-биологические аспекты наркотической зависимости: влияние психоактивных веществ на организм человека (Доклад)

Нейросеть для создания доклада Гарантия уникальности Строго по ГОСТу Высочайшее качество Поддержка 24/7

Данный доклад посвящен глубокому изучению наркотической зависимости и ее разрушительному воздействию на здоровье человека. В работе рассматриваются различные типы наркотических веществ, их механизмы влияния на физиологические процессы и психологическое состояние. Особое внимание уделяется последствиям употребления наркотиков, включая долгосрочные риски для здоровья и социальные аспекты зависимости. Исследование направлено на повышение осведомленности о пагубных последствиях наркомании и формирование понимания необходимости профилактики и лечения.

Идея:

Цель данного доклада — предоставить комплексный обзор проблемы наркомании, основываясь на научных данных и медицинских исследованиях. Представленный материал послужит фундаментом для понимания сложности проблемы и стимулирует интерес к разработке эффективных стратегий профилактики и борьбы с наркотической зависимостью.

Актуальность:

Проблема наркомании остается актуальной в современном обществе, требующей постоянного анализа и переосмысления. Данное исследование имеет высокую общественную значимость, поскольку предоставляет информацию о вреде наркотиков, что способствует формированию здорового образа жизни и снижению рисков для общества.

Оглавление:

Введение

Классификация и характеристика наркотических веществ

Нейробиологические механизмы наркотической зависимости

Физиологические и психологические последствия употребления наркотиков

Диагностика и лечение наркотической зависимости

Профилактика наркотической зависимости в молодежной среде

Социальные и экономические аспекты наркомании

Заключение

Список литературы

Наименование образовательного учреждения

Доклад

на тему

Медико-биологические аспекты наркотической зависимости: влияние психоактивных веществ на организм человека

Выполнил: ФИО

Руководитель: ФИО

Содержание

  • Введение 1
  • Классификация и характеристика наркотических веществ 2
  • Нейробиологические механизмы наркотической зависимости 3
  • Физиологические и психологические последствия употребления наркотиков 4
  • Диагностика и лечение наркотической зависимости 5
  • Профилактика наркотической зависимости в молодежной среде 6
  • Социальные и экономические аспекты наркомании 7
  • Заключение 8
  • Список литературы 9

Введение

Содержимое раздела

Вводная часть доклада, определяющая тематику работы и ее актуальность в контексте современного общества. Здесь будет представлено обоснование выбора темы, ее значимость для медицины и социума, а также обозначены основные цели и задачи исследования. Также будут рассмотрены этические аспекты, связанные с изучением наркотической зависимости, и методы исследования, применяемые в работе. Данный раздел заложит основу для глубокого погружения в тему и привлечет внимание к проблеме.

Классификация и характеристика наркотических веществ

Содержимое раздела

В данном разделе будет проведена детальная классификация наркотических веществ по их химической структуре и способу воздействия на организм. Будут рассмотрены основные группы наркотиков, такие как опиаты, каннабиноиды, психостимуляторы и галлюциногены, а также их специфическое влияние на различные системы организма. Кроме того, будет проанализировано распространение различных видов наркотиков на примере статистических данных, что поможет лучше понять масштабы проблемы и её региональные особенности. Этот раздел служит основой для понимания разнообразия и последствий употребления наркотических веществ.

Нейробиологические механизмы наркотической зависимости

Содержимое раздела

В этом разделе будет рассмотрено влияние наркотиков на нейронные процессы в мозге, включая механизмы формирования зависимости. Особое внимание будет уделено роли нейромедиаторов, таких как дофамин, серотонин и глутамат, в развитии зависимости. Будут проанализированы изменения в структуре и функциях мозга, вызванные длительным употреблением наркотиков, а также способы их воздействия на процессы вознаграждения и мотивации. Рассмотрение нейробиологических аспектов поможет понять глубинные причины формирования наркотической зависимости.

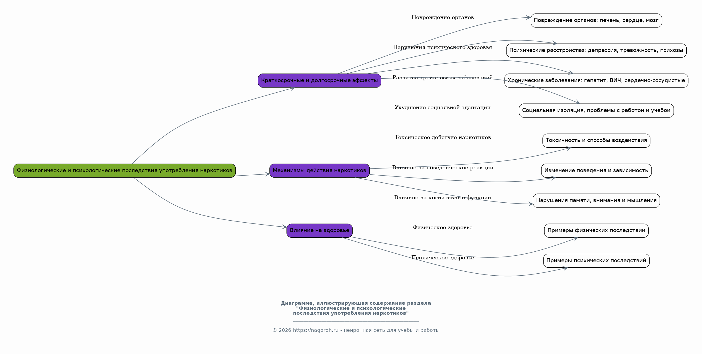
Физиологические и психологические последствия употребления наркотиков

Содержимое раздела

Детальный анализ физических и психических последствий употребления различных видов наркотических веществ. Рассматриваются краткосрочные и долгосрочные эффекты, включая повреждение органов, нарушения психического здоровья, развитие хронических заболеваний и ухудшение социальной адаптации. Будут изучены механизмы развития токсического действия наркотиков на организм, а также их влияние на поведенческие реакции и когнитивные функции. Этот раздел направлен на демонстрацию многогранности негативного влияния наркотиков на здоровье.

Диагностика и лечение наркотической зависимости

Содержимое раздела

В данном разделе будет представлен обзор современных методов диагностики наркотической зависимости, включая клинические и лабораторные исследования. Будут рассмотрены различные подходы к лечению, такие как фармакотерапия, психотерапия и реабилитационные программы. Особое внимание будет уделено эффективности различных методов лечения и их влиянию на долгосрочные результаты. Рассмотрение данных аспектов поможет понять важность ранней диагностики и комплексного подхода к лечению наркотической зависимости.

Профилактика наркотической зависимости в молодежной среде

Содержимое раздела

Раздел посвящен эффективным стратегиям профилактики наркотической зависимости среди подростков и молодежи. Будут рассмотрены различные подходы, включая образовательные программы, работу с родителями и поддержку молодежных инициатив. Особое внимание будет уделено формированию здорового образа жизни, развитию критического мышления и навыков противостояния давлению. Раздел направлен на практические рекомендации для снижения рисков развития наркотической зависимости в уязвимой возрастной группе.

Социальные и экономические аспекты наркомании

Содержимое раздела

Анализ социальных и экономических последствий наркомании, включая влияние на преступность, общественное здоровье и экономическое развитие. Будут рассмотрены данные о расходах на лечение, правоохранительные мероприятия и потери от снижения производительности труда. Кроме того, будут изучены социальные факторы, способствующие распространению наркомании, такие как бедность, социальная изоляция и отсутствие перспектив. Этот раздел направлен на понимание широкого спектра последствий наркомании для общества в целом.

Заключение

Содержимое раздела

В заключительной части будет представлено обобщение основных результатов исследования, подведены итоги и сформулированы выводы о влиянии наркотических веществ на организм человека. Будет дана оценка эффективности различных подходов к профилактике и лечению зависимости, а также обозначены перспективы дальнейших исследований в этой области. Также будут предложены рекомендации для заинтересованных сторон, включая врачей, педагогов и социальных работников. Заключение подчеркнет важность комплексного подхода к борьбе с наркоманией.

Список литературы

Содержимое раздела

В данном разделе будет представлен список использованной литературы, включая научные статьи, книги и другие источники, которые были использованы в процессе подготовки доклада. Список будет составлен в соответствии с принятыми академическими стандартами для обеспечения точности и надежности цитирования. Это позволит читателям ознакомиться с детальной информацией о проведенных исследованиях. Информация из списка позволит при необходимости более глубоко погрузится в тему.

Получи Такой Доклад

До 90% уникальность
Готовый файл Word
Оформление по ГОСТ
Список источников по ГОСТ
Таблицы и схемы
Презентация

Создать Доклад на любую тему за 5 минут

Создать

#6092206