Нейросеть

Месячное планирование работы командира: анализ, стратегии и практические аспекты (Доклад)

Нейросеть для создания доклада Гарантия уникальности Строго по ГОСТу Высочайшее качество Поддержка 24/7

Данный доклад посвящен разработке эффективного плана работы командира на месяц. В нем рассматриваются ключевые элементы планирования, включая анализ текущей ситуации, постановку целей и задач, а также распределение ресурсов. Особое внимание уделяется стратегиям и тактикам, направленным на повышение эффективности работы командира и достижение поставленных целей. Представленный материал будет полезен командирам всех уровней, стремящихся к оптимизации своей деятельности.

Идея:

Предлагается комплексный подход к месячному планированию работы командира, основанный на анализе, целеполагании и эффективном распределении задач. Цель работы — предоставить практические рекомендации и инструменты для повышения эффективности управления.

Актуальность:

Актуальность исследования обусловлена необходимостью повышения эффективности работы командиров в современных условиях. Грамотное планирование позволяет командирам оптимизировать свою деятельность, повысить качество принимаемых решений и достичь поставленных целей.

Оглавление:

Введение

Анализ текущей ситуации и постановка целей

Разработка плана работы на месяц

Определение приоритетов и распределение задач

Стратегии и тактики управления временем

Оценка рисков и разработка планов действий

Мониторинг, контроль и корректировка плана

Список литературы

Наименование образовательного учреждения

Доклад

на тему

Месячное планирование работы командира: анализ, стратегии и практические аспекты

Выполнил: ФИО

Руководитель: ФИО

Содержание

  • Введение 1
  • Анализ текущей ситуации и постановка целей 2
  • Разработка плана работы на месяц 3
  • Определение приоритетов и распределение задач 4
  • Стратегии и тактики управления временем 5
  • Оценка рисков и разработка планов действий 6
  • Мониторинг, контроль и корректировка плана 7
  • Список литературы 8

Введение

Содержимое раздела

В разделе описывается цель доклада, его структура и основные задачи. Будет представлена общая картина планирования работы командира на месяц. Также будет обозначена актуальность данной темы и значимость планирования в контексте современных вызовов. Раскрываются основные принципы, которые будут рассмотрены в докладе, и их взаимосвязь. Это позволит читателям понять структуру и основные моменты дальнейшего анализа, а также контекст доклада.

Анализ текущей ситуации и постановка целей

Содержимое раздела

В данном разделе рассматривается процесс анализа текущей ситуации, включая оценку ресурсов, выявление проблем и определение приоритетов. Будут представлены методы сбора и анализа данных, необходимые для эффективного планирования. Также будет рассмотрен процесс постановки целей, включая формулирование конкретных, измеримых, достижимых, релевантных и ограниченных во времени (SMART) целей. Это позволит командиру четко определить свои задачи на предстоящий месяц и организовать работу.

Разработка плана работы на месяц

Содержимое раздела

В этом разделе рассматривается процесс разработки детального плана работы на месяц, включающего конкретные задачи, сроки их выполнения и ответственных лиц. Будут представлены различные инструменты планирования, такие как диаграммы Ганта и сетевые графики, а также методы распределения ресурсов и управления временем. Кроме этого, в разделе будут рассматриваться вопросы разработки системы мониторинга и контроля выполнения плана, а также методы внесения корректировок в случае необходимости.

Определение приоритетов и распределение задач

Содержимое раздела

Рассматриваются методы определения приоритетов задач на основе анализа их важности и срочности. Будут предложены различные подходы к распределению задач между подчиненными, с учетом их квалификации и опыта. Особое внимание будет уделено вопросам делегирования полномочий и обеспечения эффективной коммуникации в процессе выполнения задач. Также будут рассмотрены стратегии мотивации подчиненных и повышения их вовлеченности в работу, что способствует достижению поставленных целей.

Стратегии и тактики управления временем

Содержимое раздела

В данном разделе рассматриваются эффективные стратегии и тактики управления временем, направленные на повышение производительности и снижение стресса. Будут представлены различные методы планирования времени, такие как матрица Эйзенхауэра и метод Помодоро. Также будут рассмотрены вопросы борьбы с прокрастинацией, оптимизации рабочего процесса и делегирования задач. Будут предложены практические рекомендации по организации рабочего дня и управлению своим временем для достижения максимальной эффективности.

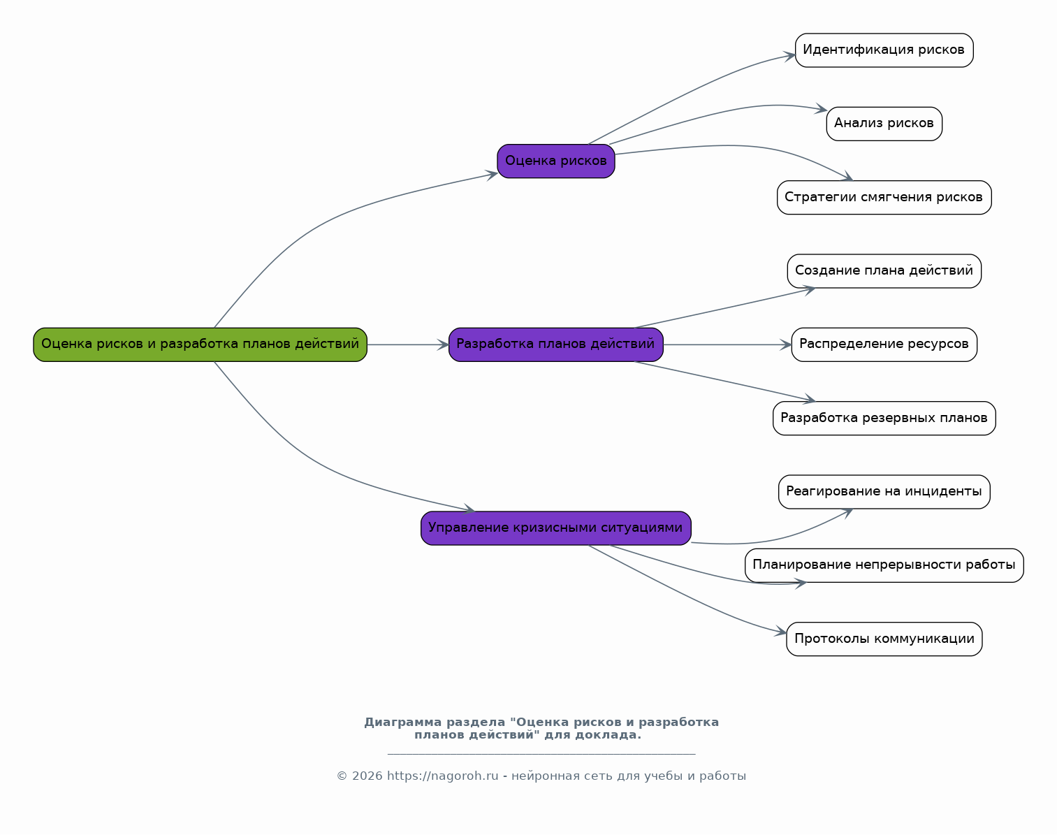
Оценка рисков и разработка планов действий

Содержимое раздела

В этом разделе анализируются потенциальные риски, которые могут возникнуть в процессе выполнения месячного плана работы. Будут представлены методы оценки рисков и разработки планов действий для минимизации их негативного воздействия. Особое внимание будет уделено вопросам управления кризисными ситуациями и обеспечения непрерывности работы. Будут рассмотрены стратегии резервирования ресурсов и разработки альтернативных планов для гибкого реагирования на неожиданные обстоятельства, что позволит повысить устойчивость к различным ситуациям.

Мониторинг, контроль и корректировка плана

Содержимое раздела

Рассматривается процесс мониторинга выполнения плана, включающий сбор данных, анализ результатов и выявление отклонений от запланированного графика. Будут представлены инструменты и методы контроля, такие как отчеты о выполнении задач и совещания. Особое внимание будет уделено процессу корректировки плана в случае необходимости, включая внесение изменений в задачи, сроки и распределение ресурсов. Будут предложены практические рекомендации по обеспечению гибкости и адаптивности плана в изменяющихся условиях.

Список литературы

Содержимое раздела

В данном разделе представлен список использованной литературы, включающий книги, статьи и другие источники, использованные при подготовке доклада. Список составлен в соответствии с требованиями к оформлению научной работы. Библиографическое описание каждого источника содержит полные данные, необходимые для его идентификации. Это позволит читателям получить доступ к дополнительной информации и углубить свои знания по рассматриваемой теме.

Получи Такой Доклад

До 90% уникальность
Готовый файл Word
Оформление по ГОСТ
Список источников по ГОСТ
Таблицы и схемы
Презентация

Создать Доклад на любую тему за 5 минут

Создать

#6097136