Нейросеть

Место Российской цивилизации в глобальном историческом процессе: анализ и перспективы (Доклад)

Нейросеть для создания доклада Гарантия уникальности Строго по ГОСТу Высочайшее качество Поддержка 24/7

Данный доклад представляет собой обзор роли и значения российской цивилизации в контексте мировой истории. Он исследует ключевые этапы развития России, выявляет её уникальные черты и вклад в формирование глобального культурного и политического ландшафта. В работе анализируются факторы, определяющие место России в современном мире, а также рассматриваются вызовы и возможности, стоящие перед страной в XXI веке. Особое внимание уделяется влиянию российской цивилизации на различные аспекты мировой культуры, науки и международных отношений, предлагая комплексный взгляд на её историческое наследие и будущее.

Идея:

Доклад стремится к глубокому пониманию места России в мировой истории, раскрывая её уникальность и значимость. Он призван стимулировать более широкое обсуждение роли России в современном мире и формирование объективного представления о её историческом вкладе.

Актуальность:

Актуальность исследования определяется возрастающим интересом к истории и культуре России в контексте глобализации. Современные вызовы и геополитические изменения подчеркивают необходимость переосмысления роли России в формировании нового мирового порядка.

Оглавление:

Введение

Исторический путь России: от истоков до империи

Россия и Европа: взаимодействие и противостояние

Роль России в мировых войнах и международных отношениях

Культурное наследие России: вклад в мировую цивилизацию

Экономическое развитие России: от индустриализации до современности

Современная Россия: вызовы и перспективы

Список литературы

Наименование образовательного учреждения

Доклад

на тему

Место Российской цивилизации в глобальном историческом процессе: анализ и перспективы

Выполнил: ФИО

Руководитель: ФИО

Содержание

  • Введение 1
  • Исторический путь России: от истоков до империи 2
  • Россия и Европа: взаимодействие и противостояние 3
  • Роль России в мировых войнах и международных отношениях 4
  • Культурное наследие России: вклад в мировую цивилизацию 5
  • Экономическое развитие России: от индустриализации до современности 6
  • Современная Россия: вызовы и перспективы 7
  • Список литературы 8

Введение

Содержимое раздела

Введение служит отправной точкой для исследования, обозначая цели и задачи доклада, а также его методологическую базу. Здесь будет сформулирована основная проблематика, связанная с определением места российской цивилизации в мировом историческом процессе. Подчеркивается важность изучения этого вопроса для понимания современных вызовов и перспектив развития России, а также её влияния на мировую арену. Введение включает в себя краткий обзор историографии вопроса, обозначая основные подходы и точки зрения на проблему.

Исторический путь России: от истоков до империи

Содержимое раздела

Этот раздел посвящен ключевым этапам формирования российской государственности и цивилизации, начиная с древних славянских племен и заканчивая периодом Российской империи. Он анализирует влияние различных факторов, таких как географическое положение, религиозные и культурные взаимодействия, на становление уникальных черт российской цивилизации. Рассматриваются процессы централизации власти, расширения территории и формирования многонационального государства. Анализ данного этапа позволяет лучше понять исторические корни и особенности развития России.

Россия и Европа: взаимодействие и противостояние

Содержимое раздела

В данном разделе рассматривается сложная динамика отношений между Россией и европейскими странами на протяжении истории. Особое внимание уделяется периодам сотрудничества, культурного обмена и взаимного влияния, а также периодам конфликтов и противостояний. Анализируются различные аспекты этих отношений: политические, экономические, культурные и военные. Этот раздел раскрывает роль России в европейской политике и её вклад в формирование европейской цивилизации, а также влияние Запада на развитие России.

Роль России в мировых войнах и международных отношениях

Содержимое раздела

Раздел посвящен анализу участия России в мировых войнах и её влиянию на формирование системы международных отношений. Он рассматривает вклад России в борьбу с мировыми вызовами, такими как войны и идеологические противостояния. Анализируется роль России в создании международных организаций, таких как ООН, и её вклад в поддержание мира и стабильности. Оценивается влияние России на глобальную политику и её позиция в современных международных отношениях.

Культурное наследие России: вклад в мировую цивилизацию

Содержимое раздела

В этом разделе анализируется вклад российской культуры в мировое культурное наследие, включая литературу, искусство, музыку, балет и науку. Рассматривается влияние русских писателей, композиторов, художников и ученых на развитие мировой культуры. Анализируются особенности русской культуры, её уникальные черты и её взаимосвязь с другими культурами мира. Раздел подчеркивает значимость российского культурного наследия для мировой цивилизации.

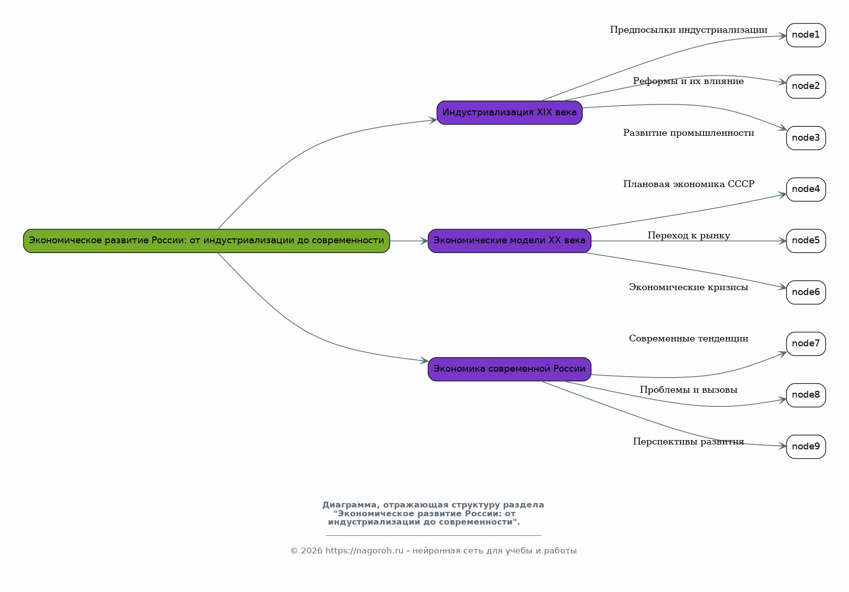
Экономическое развитие России: от индустриализации до современности

Содержимое раздела

Данный раздел посвящен анализу экономических преобразований в России, начиная с периода индустриализации в XIX веке и заканчивая современным этапом. Рассматриваются различные модели экономического развития, их достижения и недостатки, а также влияние экономических факторов на формирование российского общества. Анализируются основные экономические проблемы, стоящие перед Россией, и перспективы её экономического развития в будущем. Особое внимание уделяется вопросам интеграции России в мировую экономику.

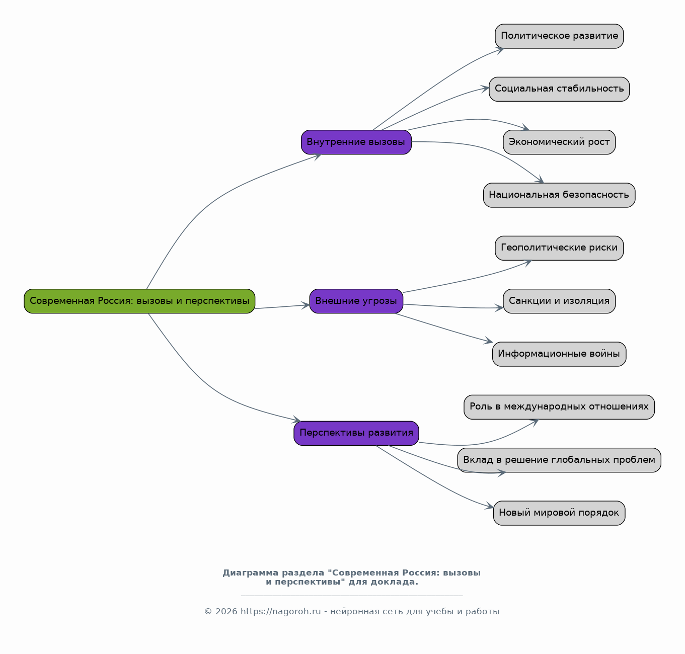
Современная Россия: вызовы и перспективы

Содержимое раздела

В разделе анализируются современные вызовы и возможности, стоящие перед Россией в XXI веке, включая внутренние проблемы и внешние угрозы. Рассматриваются вопросы политического развития, социальной стабильности, экономического роста и национальной безопасности. Анализируются перспективы России в контексте глобальных изменений и формирующегося нового мирового порядка. Оцениваются роль России в международных отношениях и её потенциальный вклад в решение глобальных проблем.

Список литературы

Содержимое раздела

Этот раздел содержит перечень использованных источников, включая научные статьи, монографии, архивные материалы и другие публикации, использованные в процессе исследования. Он предоставляет читателю возможность ознакомиться с базой данных, на которой основывается данный доклад. Библиография организована в соответствии с принятыми научными стандартами и обеспечивает полную информацию об источниках, использованных в исследовании. Список литературы является неотъемлемой частью любого научного исследования, подтверждающей достоверность выводов.

Получи Такой Доклад

До 90% уникальность
Готовый файл Word
Оформление по ГОСТ
Список источников по ГОСТ
Таблицы и схемы
Презентация

Создать Доклад на любую тему за 5 минут

Создать

#5692078