Нейросеть

Методические рекомендации по эффективному использованию Telegram-каналов в образовательном процессе (Доклад)

Нейросеть для создания доклада Гарантия уникальности Строго по ГОСТу Высочайшее качество Поддержка 24/7

Данный доклад представляет собой систематизированное руководство по созданию и ведению Telegram-каналов для образовательных целей. В нем рассматриваются ключевые аспекты, включая планирование контента, выбор формата подачи материала и стратегии вовлечения аудитории. Особое внимание уделяется практическим советам по организации учебных групп, проведению опросов и тестирований, а также использованию ботов для автоматизации процессов. Доклад предназначен для преподавателей, методистов и всех, кто заинтересован в повышении эффективности образовательного процесса с использованием современных цифровых инструментов.

Идея:

Доклад направлен на предоставление практических инструментов и рекомендаций для педагогов по адаптации Telegram-каналов в образовательной деятельности. Цель — расширить возможности взаимодействия с учащимися, улучшить коммуникацию и сделать учебный процесс более интерактивным и доступным.

Актуальность:

В современном образовательном ландшафте отмечается растущая потребность в использовании цифровых инструментов для повышения эффективности обучения. Telegram-каналы зарекомендовали себя как удобный и доступный способ коммуникации и обмена информацией. Актуальность исследования обусловлена необходимостью разработки методических рекомендаций для грамотного использования данного инструмента в образовательных целях.

Оглавление:

Введение

Анализ особенностей Telegram-каналов и их образовательный потенциал

Планирование и создание Telegram-канала для образовательных целей

Разработка контента и организация учебного процесса

Использование ботов и автоматизация работы в Telegram

Стратегии вовлечения и взаимодействия с аудиторией

Оценка эффективности и анализ результатов

Заключение

Список литературы

Наименование образовательного учреждения

Доклад

на тему

Методические рекомендации по эффективному использованию Telegram-каналов в образовательном процессе

Выполнил: ФИО

Руководитель: ФИО

Содержание

  • Введение 1
  • Анализ особенностей Telegram-каналов и их образовательный потенциал 2
  • Планирование и создание Telegram-канала для образовательных целей 3
  • Разработка контента и организация учебного процесса 4
  • Использование ботов и автоматизация работы в Telegram 5
  • Стратегии вовлечения и взаимодействия с аудиторией 6
  • Оценка эффективности и анализ результатов 7
  • Заключение 8
  • Список литературы 9

Введение

Содержимое раздела

В данном разделе представлен обзор текущего состояния вопроса использования Telegram-каналов в образовании. Будет рассмотрена стремительно растущая популярность Telegram как платформы для обмена информацией и его потенциал для организации учебного процесса. Особое внимание будет уделено преимуществам Telegram-каналов, таким как возможность оперативной коммуникации, доступность мультимедийного контента и удобство для организации учебных материалов. Также будет проанализирована целевая аудитория, которая будет получать методические рекомендации по созданию и сопровождению данных каналов для образовательных целей.

Анализ особенностей Telegram-каналов и их образовательный потенциал

Содержимое раздела

В этом разделе будет проведен детальный анализ технических особенностей Telegram-каналов, включая их структуру, функциональность и возможности для взаимодействия с аудиторией. Будут рассмотрены различные форматы контента, поддерживаемые платформой, такие как текстовые сообщения, изображения, видео и файлы. Мы рассмотрим, как эти инструменты можно адаптировать для создания образовательных материалов, проведения опросов, тестирований и интерактивных занятий. Особое внимание будет уделено вопросам конфиденциальности и безопасности при работе с Telegram-каналами.

Планирование и создание Telegram-канала для образовательных целей

Содержимое раздела

Раздел посвящен детальному рассмотрению этапов планирования и создания Telegram-канала, адаптированного для образовательных нужд. Мы рассмотрим ключевые аспекты, такие как определение целей и задач канала, выбор целевой аудитории и разработка стратегии контента. Будут представлены конкретные рекомендации по выбору названия канала, созданию привлекательного описания и подбору визуального оформления. Особое внимание будет уделено вопросам модерации, управления группой и обеспечению интерактивности для вовлечения учащихся в образовательный процесс.

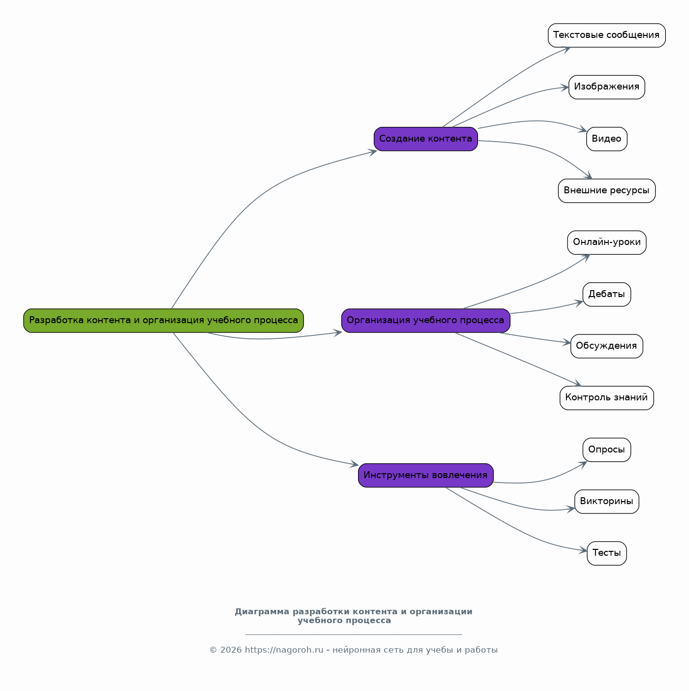
Разработка контента и организация учебного процесса

Содержимое раздела

В данном разделе будут представлены конкретные рекомендации по созданию образовательного контента для Telegram-каналов. Рассмотрят форматы представления учебных материалов, включая текстовые сообщения, изображения, видео и ссылки на внешние ресурсы. Будут предложены стратегии организации учебного процесса, такие как проведение онлайн-уроков, организация дебатов, обсуждений и контроль знаний. Также будут рассмотрены инструменты для повышения вовлеченности учащихся, такие как опросы, викторины, тестирование и другие интерактивные элементы для мотивации учащихся.

Использование ботов и автоматизация работы в Telegram

Содержимое раздела

Рассмотрение возможностей использования ботов Telegram для автоматизации процессов в образовательном канале. Будут рассмотрены примеры ботов, предназначенных для организации расписания занятий, автоматической проверки домашних заданий и проведения тестирований. Будет предоставлена информация о настройке ботов, интеграции их с другими сервисами и использовании для повышения эффективности работы с каналом. Особое внимание будет уделено вопросам безопасности и защиты данных при использовании ботов.

Стратегии вовлечения и взаимодействия с аудиторией

Содержимое раздела

В этом разделе будут представлены эффективные стратегии для вовлечения учащихся и поддержания активного взаимодействия в Telegram-канале. Будут рассмотрены методы создания интересных и релевантных материалов, привлечения внимания к публикациям и поддержания диалога с аудиторией. Будут рассмотрены инструменты для проведения опросов, обсуждений и организации обратной связи, а также методы стимулирования активности учащихся, такие как конкурсы, награды и поощрения. Важно подчеркнуть важность регулярной коммуникации и ответа на вопросы учащихся.

Оценка эффективности и анализ результатов

Содержимое раздела

В данном разделе будут рассмотрены методы оценки эффективности использования Telegram-каналов в образовательном процессе. Будут представлены ключевые метрики, такие как количество подписчиков, охват публикаций, уровень вовлеченности и активность пользователей. Будут рассмотрены инструменты для анализа статистики и оценки результатов работы канала, включая анализ данных опросов, обратной связи и результатов тестирований. Особое внимание будет уделено методам выявления сильных и слабых сторон, а также разработке рекомендаций по улучшению работы канала для повышения образовательной эффективности.

Заключение

Содержимое раздела

В заключении будет подведен итог проведенного исследования и сформулированы основные выводы о применении Telegram-каналов в образовательном процессе. Будут подчеркнуты преимущества использования данной платформы для улучшения коммуникации и повышения эффективности обучения. Будет представлена общая оценка потенциала Telegram-каналов как инструмента для преподавателей и учащихся. Также будут предложены перспективы дальнейшего исследования и развития методических рекомендаций.

Список литературы

Содержимое раздела

В этом разделе будет представлен список использованных источников, включая научные статьи, учебные пособия, онлайн-ресурсы и другие материалы, которые были использованы при подготовке данного доклада. Список будет оформлен в соответствии с требованиями к цитированию, указанием авторов, названий работ, издательств, годов издания и страниц. Это обеспечит достоверность представленной информации и позволит читателям ознакомиться с первоисточниками. Каждая позиция в списке будет тщательно проверена на соответствие требованиям библиографического описания.

Получи Такой Доклад

До 90% уникальность
Готовый файл Word
Оформление по ГОСТ
Список источников по ГОСТ
Таблицы и схемы
Презентация

Создать Доклад на любую тему за 5 минут

Создать

#5633721