Нейросеть

Методология подведения итогов военно-политической работы в войсковых подразделениях: Анализ и перспективы (Доклад)

Нейросеть для создания доклада Гарантия уникальности Строго по ГОСТу Высочайшее качество Поддержка 24/7

Данный доклад посвящен разработке и совершенствованию методики подведения итогов военно-политической работы в войсковых подразделениях. В нем рассматриваются ключевые аспекты оценки эффективности данной работы, включая анализ достигнутых результатов и выявление проблемных зон. Особое внимание уделяется практическим рекомендациям по улучшению процессов планирования, организации и контроля военно-политической деятельности. В конечном итоге, представленные материалы направлены на повышение общей эффективности деятельности подразделений.

Идея:

Основная идея доклада заключается в предоставлении всестороннего анализа существующих методик подведения итогов и разработке рекомендаций по их оптимизации. Предполагается, что предложенные подходы позволят улучшить качество военно-политической работы и повысить ее вклад в достижение поставленных целей.

Актуальность:

Актуальность данного исследования обусловлена необходимостью повышения эффективности военно-политической работы в современных условиях. В связи с этим, совершенствование методик подведения итогов является критически важным для оценки прогресса и корректировки стратегии.

Оглавление:

Введение

Анализ существующих методик подведения итогов

Формирование критериев оценки военно-политической работы

Методика сбора и обработки данных

Практические рекомендации по улучшению военно-политической работы

Внедрение и апробация методики

Оценка эффективности и перспектив развития

Заключение

Список литературы

Наименование образовательного учреждения

Доклад

на тему

Методология подведения итогов военно-политической работы в войсковых подразделениях: Анализ и перспективы

Выполнил: ФИО

Руководитель: ФИО

Содержание

  • Введение 1
  • Анализ существующих методик подведения итогов 2
  • Формирование критериев оценки военно-политической работы 3
  • Методика сбора и обработки данных 4
  • Практические рекомендации по улучшению военно-политической работы 5
  • Внедрение и апробация методики 6
  • Оценка эффективности и перспектив развития 7
  • Заключение 8
  • Список литературы 9

Введение

Содержимое раздела

В данном разделе представлен обзор актуальности темы исследования: значимость эффективного подведения итогов военно-политической работы для обеспечения боеготовности и морально-психологического состояния личного состава. Обосновывается необходимость разработки и совершенствования методологии оценки эффективности военно-политической работы в современных условиях. Определяются цели и задачи исследования, а также структура доклада и ожидаемые результаты.

Анализ существующих методик подведения итогов

Содержимое раздела

В данном разделе производится критический анализ существующих методик подведения итогов военно-политической работы. Рассматриваются их сильные и слабые стороны, а также выявляются основные проблемы и ограничения. Особое внимание уделяется анализу используемых показателей эффективности и процедурам сбора и обработки данных. Проводится сравнительный анализ различных подходов к оценке военно-политической работы, выявляются области для улучшения.

Формирование критериев оценки военно-политической работы

Содержимое раздела

В этом разделе разрабатывается система критериев оценки эффективности военно-политической работы. Определяются ключевые показатели, отражающие различные аспекты деятельности подразделений, такие как морально-психологическое состояние личного состава, уровень политической подготовки и качество воспитательной работы. Рассматриваются методики измерения и анализа этих показателей, учитывающие специфику военно-политической работы. Предлагаются рекомендации по выбору наиболее релевантных критериев.

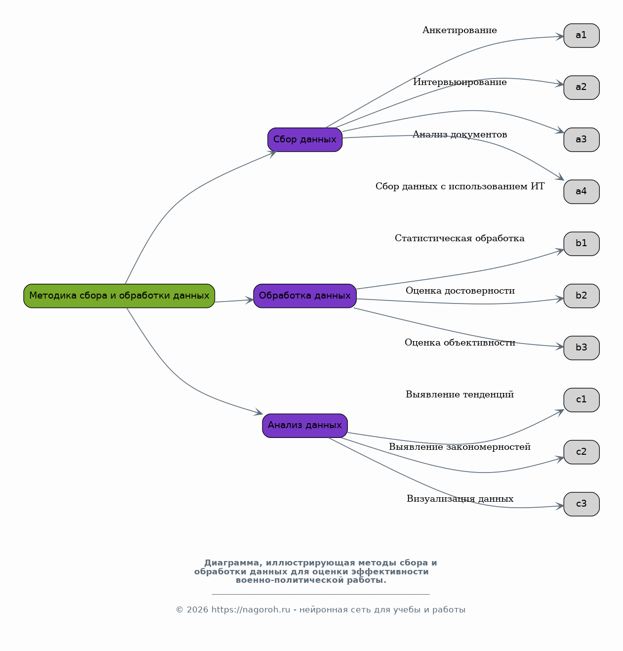
Методика сбора и обработки данных

Содержимое раздела

В данном разделе рассматриваются методы сбора и обработки данных, необходимых для оценки эффективности военно-политической работы. Описываются методы анкетирования, интервьюирования, анализа документов и статистической обработки данных. Рассматриваются вопросы обеспечения достоверности и объективности данных, а также методов их анализа для выявления тенденций и закономерностей. Предлагаются рекомендации по использованию современных информационных технологий.

Практические рекомендации по улучшению военно-политической работы

Содержимое раздела

В этом разделе предлагаются конкретные рекомендации по улучшению военно-политической работы в подразделениях на основе анализа результатов исследования. Рассматриваются вопросы планирования, организации и контроля военно-политической деятельности. Особое внимание уделяется совершенствованию процессов подведения итогов, мотивации личного состава и повышения эффективности воспитательной работы. Приводятся примеры успешных практик и подходов.

Внедрение и апробация методики

Содержимое раздела

В этом разделе описывается процесс внедрения разработанной методики в конкретных подразделениях. Рассматриваются вопросы подготовки личного состава к работе с новой методикой, а также организация пилотных проектов. Анализируются результаты апробации, выявляются сильные и слабые стороны методики, а также предлагаются корректировки и усовершенствования. Приводятся примеры успешного внедрения и извлеченные уроки.

Оценка эффективности и перспектив развития

Содержимое раздела

В этом разделе проводится оценка эффективности предложенной методики, сравнивая полученные результаты с исходными данными. Анализируются достигнутые результаты в контексте поставленных целей, выявляются факторы, оказавшие наибольшее влияние на изменения. Рассматриваются перспективы дальнейшего развития методики, возможные направления совершенствования и расширения области ее применения. Формулируются выводы и рекомендации.

Заключение

Содержимое раздела

В заключении обобщаются основные выводы, полученные в ходе исследования. Подводятся итоги работы, подчеркивается значимость разработанной методологии для повышения эффективности военно-политической работы. Формулируются рекомендации для дальнейших исследований и практического применения полученных результатов. Подчеркивается важность постоянного совершенствования методологии подведения итогов в современных условиях.

Список литературы

Содержимое раздела

В данном разделе представлен список использованной литературы, включающий в себя научные статьи, монографии, нормативные документы и другие источники информации, использованные в процессе исследования. Список организован в соответствии с требованиями к оформлению списка литературы, принятыми в научном сообществе. Указываются полные выходные данные каждого источника, обеспечивая возможность его идентификации и дальнейшего изучения.

Получи Такой Доклад

До 90% уникальность
Готовый файл Word
Оформление по ГОСТ
Список источников по ГОСТ
Таблицы и схемы
Презентация

Создать Доклад на любую тему за 5 минут

Создать

#5474361