Нейросеть

Методология расследования незаконного оборота наркотических средств и психотропных веществ: теоретические основы и практические аспекты (Доклад)

Нейросеть для создания доклада Гарантия уникальности Строго по ГОСТу Высочайшее качество Поддержка 24/7

Данный доклад посвящен разработке эффективной методики расследования контрабанды наркотических средств, учитывая современные вызовы и тенденции в сфере борьбы с незаконным оборотом наркотиков. В исследовании анализируются ключевые элементы уголовного преследования, включая сбор доказательств, анализ финансовых потоков и взаимодействие с международными правоохранительными организациями. Особое внимание уделяется выявлению и пресечению деятельности организованных преступных групп, занимающихся контрабандой наркотиков, анализу специфики латентности таких преступлений и методам их обнаружения. В заключение, предлагаются практические рекомендации по улучшению существующих методик и повышению эффективности работы правоохранительных органов.

Идея:

Цель данного исследования - разработка комплексной методики, способствующей повышению эффективности расследования дел о контрабанде наркотических средств. Предлагается создание системы, объединяющей аналитические инструменты, оперативные методы и информационные ресурсы для оперативного обнаружения и пресечения противоправной деятельности.

Актуальность:

Актуальность исследования обусловлена ростом масштабов незаконного оборота наркотиков и связанных с ним преступлений, что представляет угрозу национальной безопасности. Развитие международных связей и новых технологий требует разработки более совершенных методов борьбы с контрабандой, для эффективного противодействия преступности.

Оглавление:

Введение

Теоретические основы расследования контрабанды наркотических средств

Особенности выявления и фиксации следов контрабанды

Методика проведения следственных действий при расследовании контрабанды

Особенности работы с информацией и доказательствами

Взаимодействие с международными организациями и правоохранительными органами

Практические рекомендации по совершенствованию методики расследования

Заключение

Список литературы

Наименование образовательного учреждения

Доклад

на тему

Методология расследования незаконного оборота наркотических средств и психотропных веществ: теоретические основы и практические аспекты

Выполнил: ФИО

Руководитель: ФИО

Содержание

  • Введение 1
  • Теоретические основы расследования контрабанды наркотических средств 2
  • Особенности выявления и фиксации следов контрабанды 3
  • Методика проведения следственных действий при расследовании контрабанды 4
  • Особенности работы с информацией и доказательствами 5
  • Взаимодействие с международными организациями и правоохранительными органами 6
  • Практические рекомендации по совершенствованию методики расследования 7
  • Заключение 8
  • Список литературы 9

Введение

Содержимое раздела

В разделе рассматриваются основные понятия и определения, связанные с контрабандой наркотических средств, а также обосновывается актуальность выбранной темы. Анализируется текущая ситуация с незаконным оборотом наркотиков в России и мире, выявляются основные тенденции и вызовы, стоящие перед правоохранительными органами. Определяются цели и задачи исследования, формируется структура работы и обозначаются методы, используемые для достижения поставленных целей. Также будет представлена краткая характеристика нормативно-правовой базы, регулирующей вопросы борьбы с контрабандой наркотических средств, включая международные конвенции и российское законодательство.

Теоретические основы расследования контрабанды наркотических средств

Содержимое раздела

В данном разделе анализируются теоретические основы расследования преступлений, связанных с контрабандой наркотических средств, рассматриваются основные принципы и методы уголовного преследования. Особое внимание уделяется особенностям квалификации данных преступлений, видам и способам совершения контрабанды, а также характеристике субъектов преступной деятельности. Анализируются психологические аспекты преступной деятельности, мотивы и цели контрабандистов. Рассматриваются вопросы доказывания, включая сбор и оценку доказательств, использование специальных знаний и экспертиз, что является необходимой базой для эффективного расследования.

Особенности выявления и фиксации следов контрабанды

Содержимое раздела

В данной главе анализируются особенности выявления и фиксации следов преступлений, связанных с контрабандой наркотиков, включая материальные и идеальные следы. Рассматриваются методы и средства обнаружения наркотических средств, используемые в ходе следственных действий и оперативно-розыскных мероприятий. Особое внимание уделяется анализу вещественных доказательств, таких как наркотические средства, транспортные средства, оборудование для их изготовления и упаковки. Рассматриваются методы фиксации следов, включая протоколирование, фотографирование, видеосъемку и использование других технических средств, для обеспечения полноты и объективности следствия.

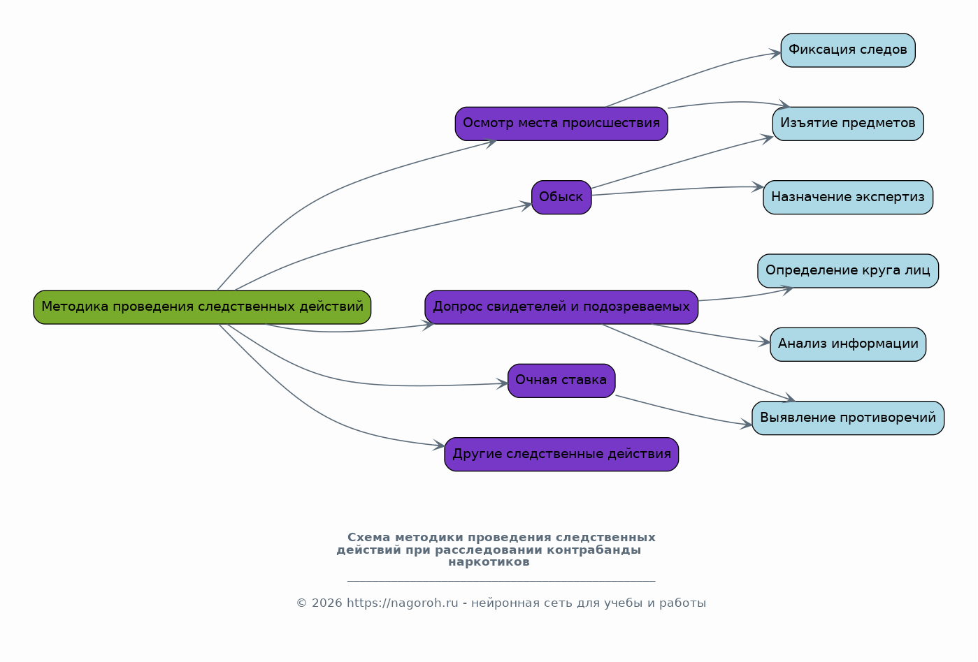
Методика проведения следственных действий при расследовании контрабанды

Содержимое раздела

Раздел посвящен детальному рассмотрению методики проведения следственных действий в ходе расследования контрабанды наркотиков. Анализируются особенности проведения осмотров места происшествия, обысков, допросов свидетелей и подозреваемых, очных ставок и других следственных действий. Рассматриваются тактические приемы проведения следственных действий для получения максимального объема информации и обеспечения эффективности расследования. Особое внимание уделяется соблюдению законности и процессуальных норм при проведении следственных действий, защите прав и законных интересов участников уголовного судопроизводства.

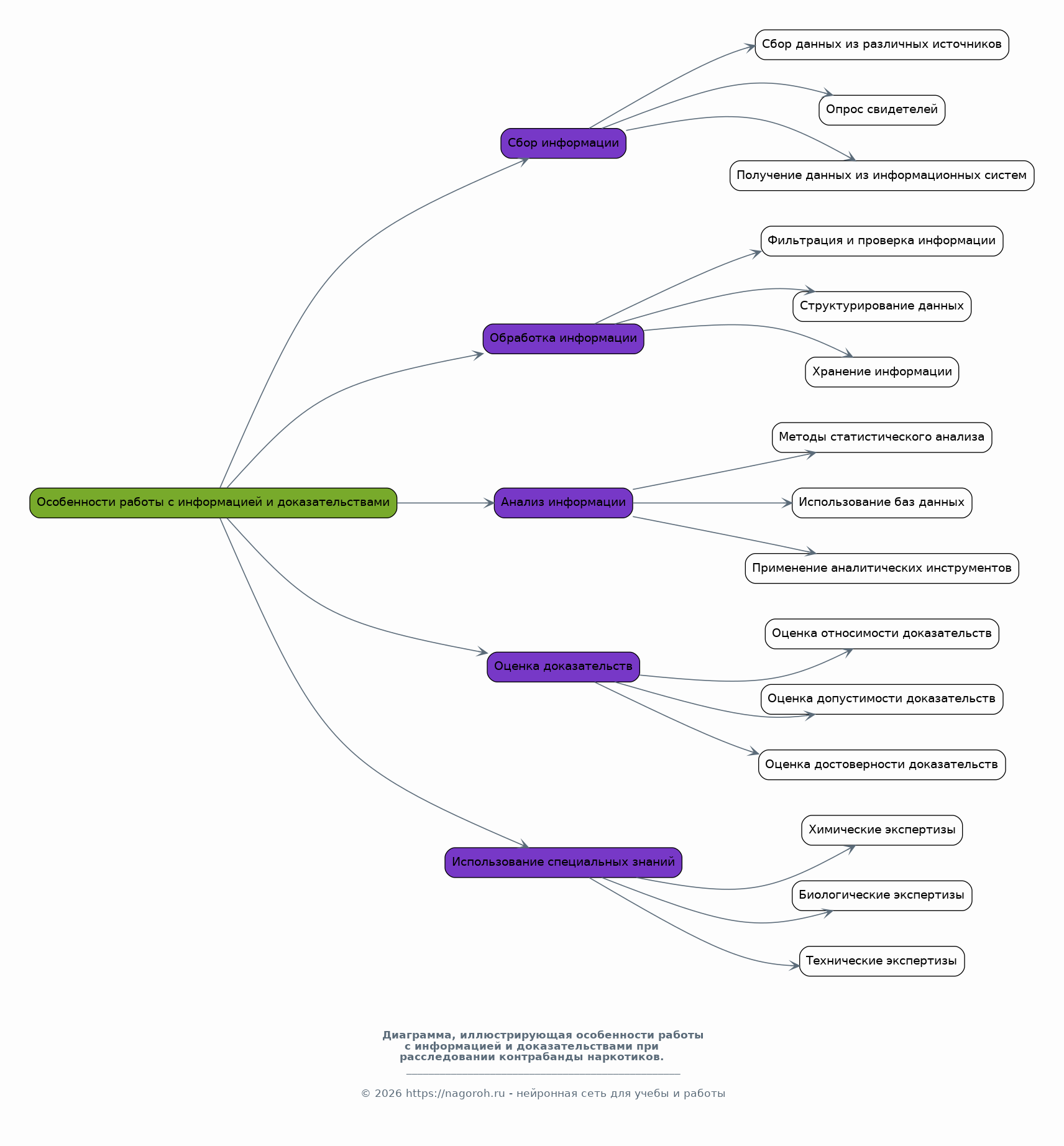
Особенности работы с информацией и доказательствами

Содержимое раздела

В данной главе рассматриваются методы работы с информацией и доказательствами, полученными в ходе расследования контрабанды наркотиков. Анализируются способы сбора, обработки и анализа информации, включая использование информационных систем, баз данных и аналитических инструментов. Рассматриваются методы оценки доказательств на предмет их относимости, допустимости и достоверности. Особое внимание уделяется вопросам использования специальных знаний и экспертиз, в том числе, химических, биологических и технических экспертиз, для установления истины по делу, которые помогут укрепить доказательную базу.

Взаимодействие с международными организациями и правоохранительными органами

Содержимое раздела

В данном разделе рассматриваются вопросы взаимодействия с международными организациями и правоохранительными органами в рамках борьбы с контрабандой наркотиков. Анализируются механизмы международного сотрудничества, используемые для обмена информацией, проведения совместных расследований и координации действий. Рассматриваются особенности взаимодействия с Интерполом, Европолом, ООН и другими международными организациями. Особое внимание уделяется практическим аспектам взаимодействия, включая подготовку запросов о правовой помощи, организацию совместных мероприятий и обмен опытом, для повышения эффективности борьбы с наркопреступностью.

Практические рекомендации по совершенствованию методики расследования

Содержимое раздела

В главе предлагаются практические рекомендации по совершенствованию методики расследования контрабанды наркотиков, основанные на анализе передового опыта и выявленных проблемах. Рассматриваются вопросы оптимизации методов сбора и анализа доказательств, улучшения координации между различными службами и ведомствами, а также повышения квалификации сотрудников правоохранительных органов. Предлагаются конкретные меры по совершенствованию нормативно-правовой базы, регулирующей вопросы борьбы с контрабандой наркотиков, включая внесение изменений в уголовное законодательство и процессуальные нормы. Рекомендации направлены на повышение эффективности работы правоохранительных органов.

Заключение

Содержимое раздела

В заключении подводятся итоги исследования, обобщаются основные выводы и результаты, достигнутые в ходе работы. Оценивается эффективность предложенной методики расследования контрабанды наркотических средств, а также ее практическая значимость. Определяются перспективы дальнейших исследований в данной области, формулируются предложения по совершенствованию нормативно-правовой базы и практики борьбы с незаконным оборотом наркотиков. Подчеркивается важность комплексного подхода к решению проблемы контрабанды наркотиков и необходимость постоянного совершенствования методов и средств борьбы с этим видом преступности.

Список литературы

Содержимое раздела

В данном разделе представлен список использованной литературы, включающий научные публикации, нормативно-правовые акты, учебные пособия и другие источники, использованные в ходе исследования. Список литературы формируется в соответствии с требованиями к оформлению научных работ, с указанием авторов, названий, издательств, годов издания и страниц. Представлены как отечественные, так и зарубежные источники, что обеспечивает всесторонний анализ темы исследования и позволяет сделать обоснованные выводы и рекомендации. Список литературы является важной частью любой научной работы.

Получи Такой Доклад

До 90% уникальность
Готовый файл Word
Оформление по ГОСТ
Список источников по ГОСТ
Таблицы и схемы
Презентация

Создать Доклад на любую тему за 5 минут

Создать

#5733621