Нейросеть

Методы изучения атмосферы: Современные подходы и перспективы (Доклад)

Нейросеть для создания доклада Гарантия уникальности Строго по ГОСТу Высочайшее качество Поддержка 24/7

Данный доклад посвящен актуальным методам исследования атмосферы Земли, охватывая широкий спектр технологий и подходов. Рассматриваются как традиционные методы, такие как наземные наблюдения и метеорологические зонды, так и современные, включая спутниковые системы и дистанционное зондирование. Особое внимание уделяется анализу данных, получаемых с использованием различных инструментов, для понимания динамики атмосферных процессов и климатических изменений. Целью данного исследования является углубление понимания атмосферы и ее роли в глобальных процессах.

Идея:

Предлагается комплексный обзор современных методов изучения атмосферы, подчеркивающий их взаимосвязь и вклад в решение актуальных экологических проблем. Анализ будет сосредоточен на достижениях в области дистанционного зондирования и моделирования атмосферы.

Актуальность:

Изучение атмосферы является критически важным для понимания климатических изменений и прогнозирования погоды. Понимание атмосферных процессов имеет важное значение для разработки стратегий по смягчению последствий глобального потепления и адаптации к изменяющимся условиям.

Оглавление:

Введение

Наземные методы и инструменты

Атмосферные зонды и аэрологические измерения

Спутниковые методы дистанционного зондирования

Анализ данных: Методы и инструменты

Моделирование атмосферы и его роль

Перспективы развития методов исследования атмосферы

Заключение

Список литературы

Наименование образовательного учреждения

Доклад

на тему

Методы изучения атмосферы: Современные подходы и перспективы

Выполнил: ФИО

Руководитель: ФИО

Содержание

  • Введение 1
  • Наземные методы и инструменты 2
  • Атмосферные зонды и аэрологические измерения 3
  • Спутниковые методы дистанционного зондирования 4
  • Анализ данных: Методы и инструменты 5
  • Моделирование атмосферы и его роль 6
  • Перспективы развития методов исследования атмосферы 7
  • Заключение 8
  • Список литературы 9

Введение

Содержимое раздела

Введение в мир атмосферных исследований представляет собой обзор основных аспектов изучаемой области. Определяются ключевые понятия, такие как состав и структура атмосферы, а также значение изучения атмосферы. Рассматриваются основные задачи, стоящие перед современными исследователями атмосферы, включая мониторинг климата и прогнозирование погоды. Подчеркивается важность междисциплинарного подхода и интеграции различных методов исследования для получения наиболее полной картины.

Наземные методы и инструменты

Содержимое раздела

Этот раздел рассматривает традиционные методы исследования атмосферы, основанные на наземных наблюдениях. Обсуждаются различные типы метеорологических станций, а также их роль в сборе данных о температуре, давлении, влажности и осадках. Анализируются преимущества и ограничения наземных методов, таких как их высокая точность и возможность проведения непрерывных измерений. Кроме того, рассматриваются современные усовершенствования в области наземных инструментов, такие как радары и лидары, расширяющие возможности исследований.

Атмосферные зонды и аэрологические измерения

Содержимое раздела

Рассматриваются методы исследования атмосферы, основанные на использовании атмосферных зондов и аэрологических измерений. Обсуждается применение радиозондов и других типов зондов для получения данных о вертикальном профиле атмосферы. Анализируются принципы работы этих инструментов, а также типы измеряемых параметров, включая температуру, влажность, скорость и направление ветра. Описывается роль аэрологических исследований в изучении различных атмосферных процессов и в обеспечении безопасности полетов.

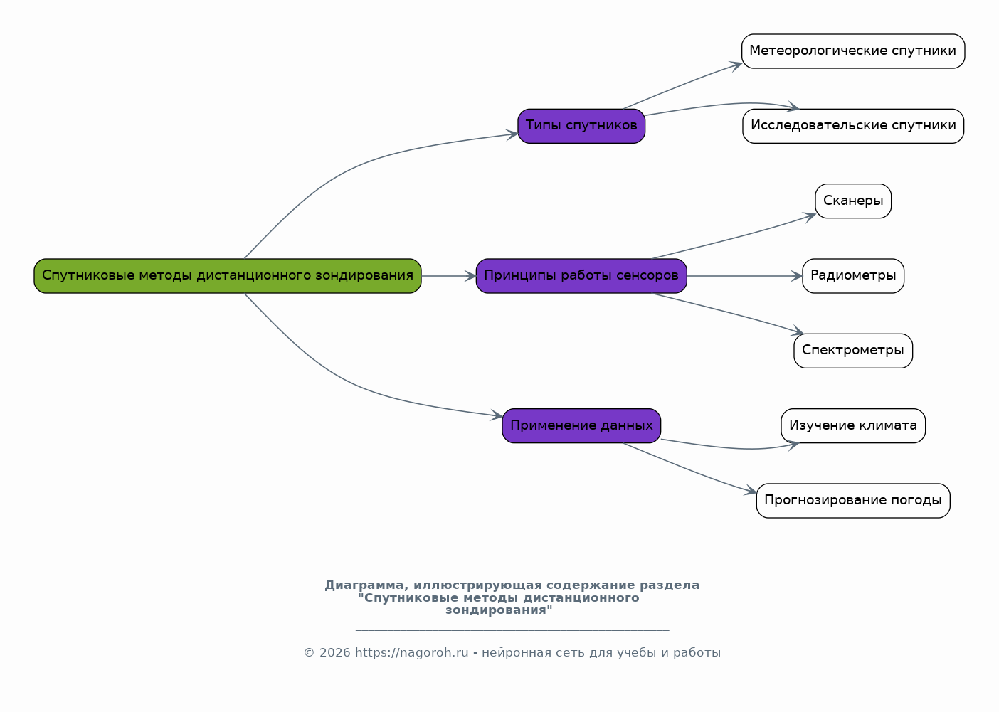
Спутниковые методы дистанционного зондирования

Содержимое раздела

Этот раздел посвящен спутниковым методам дистанционного зондирования, играющим важную роль в мониторинге атмосферы. Обсуждается использование различных типов спутников, таких как метеорологические и исследовательские спутники, для получения глобальных данных. Анализируются принципы работы различных сенсоров, включая сканеры, радиометры и спектрометры, а также типы получаемых данных, такие как температура поверхности, облачность и концентрация газов. Рассматривается роль спутниковых данных в изучении климатических изменений и прогнозировании погоды.

Анализ данных: Методы и инструменты

Содержимое раздела

Рассматриваются методы и инструменты, используемые для анализа данных, полученных в ходе атмосферных исследований. Обсуждаются статистические методы, применяемые для обработки и интерпретации данных, такие как временные ряды и регрессионный анализ. Анализируются современные инструменты визуализации данных, включая использование картографических систем и графических библиотек. Рассматриваются методы моделирования атмосферы, включая общую циркуляцию атмосферы (ОЦА) и методы численного прогноза погоды (ЧПП).

Моделирование атмосферы и его роль

Содержимое раздела

Этот раздел посвящен моделированию атмосферы и его роли в исследовании. Обсуждаются глобальные модели циркуляции атмосферы, их структура. Рассматривается роль моделей в прогнозировании погоды, климата и оценке воздействия различных факторов на атмосферу. Анализируются возможности моделей в изучении сложных процессов, таких как перенос загрязнений, образование облаков и взаимодействие атмосферы и океана. Подчеркивается необходимость постоянного развития и усовершенствования моделей.

Перспективы развития методов исследования атмосферы

Содержимое раздела

Этот раздел посвящен перспективам развития методов исследования атмосферы, рассматривая новые технологии и подходы. Обсуждаются инновации в области дистанционного зондирования, включая использование новых сенсоров и платформ, таких как беспилотные летательные аппараты (БПЛА). Анализируются перспективы развития методов обработки и анализа данных, включая применение машинного обучения. Рассматриваются новые подходы к изучению взаимодействия атмосферы и других компонентов климатической системы, а также интеграции данных из разных источников. Обсуждается роль международного сотрудничества в развитии атмосферных исследований.

Заключение

Содержимое раздела

В заключении обобщаются основные выводы, полученные в ходе исследования методов изучения атмосферы. Подводится итог рассмотренным методам, подчеркивая их сильные и слабые стороны. Оценивается вклад современных методов в понимание атмосферных процессов и решение актуальных экологических проблем. Формулируются рекомендации для дальнейших исследований и перспективные направления развития в области изучения атмосферы. Подчеркивается важность комплексного подхода и междисциплинарного сотрудничества.

Список литературы

Содержимое раздела

В список литературы включены наиболее значимые научные публикации и ресурсы, использованные при подготовке доклада. Литература представлена в соответствии с общепринятыми стандартами оформления. Список включает научные статьи, обзоры, монографии и другие источники, подтверждающие информацию, представленную в докладе. В списке литературы отражены основные труды, посвященные методам исследования атмосферы, для углубления понимания данной темы.

Получи Такой Доклад

До 90% уникальность
Готовый файл Word
Оформление по ГОСТ
Список источников по ГОСТ
Таблицы и схемы
Презентация

Создать Доклад на любую тему за 5 минут

Создать

#5475618