Нейросеть

Международное сотрудничество Российской Федерации: Современные тенденции, вызовы и перспективы (Доклад)

Нейросеть для создания доклада Гарантия уникальности Строго по ГОСТу Высочайшее качество Поддержка 24/7

Данный доклад посвящен всестороннему анализу текущего состояния и перспектив международного сотрудничества Российской Федерации в условиях динамично меняющегося мирового порядка. В работе рассматриваются ключевые направления внешнеполитического взаимодействия России, включая экономические, политические и гуманитарные аспекты. Особое внимание уделяется анализу вызовов и возможностей, возникающих в процессе укрепления международных связей России, а также оценке эффективности применяемых стратегий. Целью исследования является формирование целостного представления о роли России в глобальных процессах и определение приоритетных направлений дальнейшего развития международного сотрудничества.

Идея:

Основная идея доклада заключается в комплексном исследовании эволюции и современных форм международного сотрудничества России. Предлагается анализ ключевых факторов, влияющих на развитие международных связей, и прогнозирование возможных сценариев развития на основе анализа текущих трендов.

Актуальность:

Актуальность данного исследования обусловлена возрастающей ролью России в мировой политике и экономике, а также необходимостью адаптации к новым вызовам и возможностям международного сотрудничества. В условиях глобализации и геополитических изменений, понимание механизмов внешнеполитического взаимодействия становится все более значимым для формирования эффективной стратегии развития страны.

Оглавление:

Введение

Исторический обзор развития международного сотрудничества России

Современные направления и приоритеты внешней политики Российской Федерации

Экономическое сотрудничество России: анализ текущего состояния и перспектив

Политическое взаимодействие России в международных организациях

Культурное и гуманитарное сотрудничество России

Вызовы и риски в сфере международного сотрудничества

Заключение

Список литературы

Наименование образовательного учреждения

Доклад

на тему

Международное сотрудничество Российской Федерации: Современные тенденции, вызовы и перспективы

Выполнил: ФИО

Руководитель: ФИО

Содержание

  • Введение 1
  • Исторический обзор развития международного сотрудничества России 2
  • Современные направления и приоритеты внешней политики Российской Федерации 3
  • Экономическое сотрудничество России: анализ текущего состояния и перспектив 4
  • Политическое взаимодействие России в международных организациях 5
  • Культурное и гуманитарное сотрудничество России 6
  • Вызовы и риски в сфере международного сотрудничества 7
  • Заключение 8
  • Список литературы 9

Введение

Содержимое раздела

В данном разделе представлен обзор актуальности темы международного сотрудничества Российской Федерации, обосновывается выбор темы и формулируются основные цели и задачи исследования. Рассматриваются методологические подходы, используемые в работе, включая анализ исторических прецедентов, статистических данных и экспертных оценок. Также вводится структура доклада и обозначаются ключевые вопросы, которые будут рассмотрены в последующих разделах, обеспечивая общее понимание контекста и значимости представленного исследования.

Исторический обзор развития международного сотрудничества России

Содержимое раздела

Этот раздел посвящен анализу исторических этапов развития международного сотрудничества России, начиная с имперского периода и заканчивая современностью. Рассматриваются ключевые изменения во внешней политике, влияние мировых войн и революций на формирование международных связей. Особое внимание уделяется анализу советского периода и его роли в формировании международной системы, а также трансформации подходов к сотрудничеству в постсоветский период. В заключении дается оценка эволюции международного сотрудничества и ее влияния на современное состояние дел.

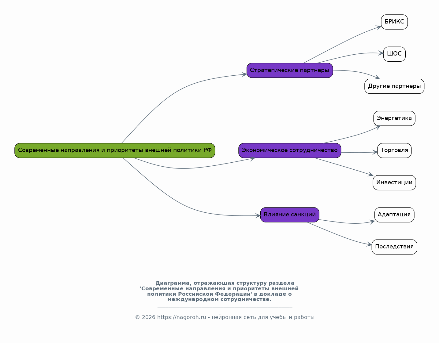
Современные направления и приоритеты внешней политики Российской Федерации

Содержимое раздела

В данном разделе анализируются основные направления и приоритеты внешней политики Российской Федерации в современном мире. Рассматриваются ключевые стратегические партнеры России, такие как страны БРИКС, ШОС и другие. Анализируются экономические, политические и гуманитарные аспекты сотрудничества, включая вопросы энергетики, безопасности и культурного обмена. Оценивается влияние санкций и других ограничений на внешнеполитическую деятельность России, а также разрабатываются стратегии адаптации к новым условиям.

Экономическое сотрудничество России: анализ текущего состояния и перспектив

Содержимое раздела

Этот раздел посвящен детальному анализу экономического сотрудничества России с различными странами и регионами мира. Рассматриваются ключевые торговые партнеры, объемы товарооборота и инвестиционные потоки. Анализируются особенности сотрудничества в рамках различных международных организаций, таких как Всемирная торговая организация (ВТО) и Евразийский экономический союз (ЕАЭС). Оцениваются перспективы развития экономического сотрудничества, вызовы и возможности для российских компаний на мировом рынке, а также влияние санкций на экономическую деятельность.

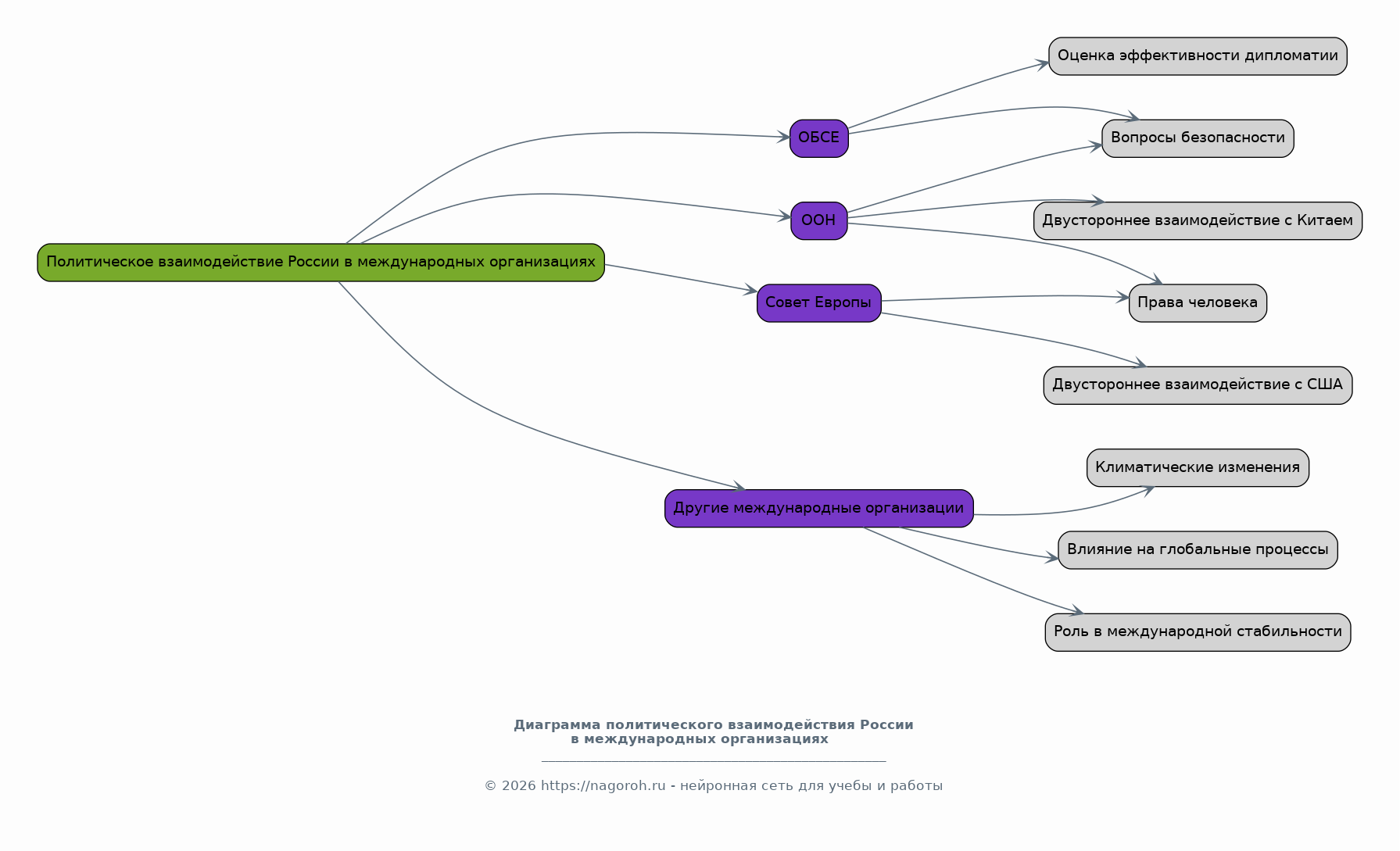
Политическое взаимодействие России в международных организациях

Содержимое раздела

В данном разделе рассматривается роль России в ключевых международных организациях, таких как ООН, Совет Европы, ОБСЕ и другие. Анализируются позиции России по наиболее актуальным международным вопросам, включая вопросы безопасности, прав человека и климатических изменений. Рассматривается взаимодействие России с различными странами в рамках многосторонних форматов, а также оценивается эффективность дипломатических усилий России. В заключении делаются выводы о влиянии России на глобальные процессы и ее роли в укреплении международной стабильности.

Культурное и гуманитарное сотрудничество России

Содержимое раздела

В этом разделе анализируются различные аспекты культурного и гуманитарного сотрудничества Российской Федерации с другими странами. Рассматриваются программы обмена студентами, культурные фестивали, совместные научные проекты и другие инициативы. Анализируется роль мягкой силы в продвижении интересов России на международной арене, а также различные формы информационной политики и медиа-влияния. Оценивается эффективность гуманитарных программ и их вклад в укрепление имиджа России в мире, а также вызовы, с которыми сталкивается культурное сотрудничество.

Вызовы и риски в сфере международного сотрудничества

Содержимое раздела

В данном разделе рассматриваются основные вызовы и риски, с которыми сталкивается Российская Федерация в сфере международного сотрудничества. Анализируются факторы, влияющие на международные отношения, такие как ухудшение отношений с Западом, распространение санкций и геополитические конфликты. Рассматриваются внутренние факторы, влияющие на внешнеполитическую деятельность России, такие как экономическая ситуация и общественное мнение. Предлагаются стратегии по смягчению рисков и адаптации к новым условиям, а также анализируются перспективы преодоления возникающих проблем.

Заключение

Содержимое раздела

В заключении обобщаются основные выводы, полученные в ходе исследования, и подводятся итоги анализа международного сотрудничества Российской Федерации. Дается оценка текущего состояния международных связей России, а также перспектив их развития в будущем. Формулируются рекомендации по совершенствованию внешней политики, учитывающие текущие вызовы и возможности. Подчеркивается важность международного сотрудничества для обеспечения устойчивого развития России и ее роли в формировании многополярного мира.

Список литературы

Содержимое раздела

В данном разделе представлен список использованной литературы и источников, на основе которых было проведено исследование. Указаны книги, статьи, официальные документы и другие материалы, использованные для анализа темы. Список составлен в соответствии с требованиями к академическим работам, обеспечивая соблюдение правил цитирования и библиографического описания. Этот раздел является важной частью любой научной работы и способствует повышению ее достоверности и надежности.

Получи Такой Доклад

До 90% уникальность
Готовый файл Word
Оформление по ГОСТ
Список источников по ГОСТ
Таблицы и схемы
Презентация

Создать Доклад на любую тему за 5 минут

Создать

#6091894