Нейросеть

Международное сотрудничество в области охраны природы: Современные вызовы и перспективы (Доклад)

Нейросеть для создания доклада Гарантия уникальности Строго по ГОСТу Высочайшее качество Поддержка 24/7

Данный доклад посвящен анализу текущего состояния и перспектив международного сотрудничества в области охраны природы. Рассматриваются ключевые аспекты взаимодействия различных стран и международных организаций в деле сохранения биоразнообразия и устойчивого развития. Особое внимание уделяется анализу существующих международных соглашений и программ, направленных на борьбу с изменением климата, сохранение редких видов и защиту природных ресурсов. В заключение, предлагаются рекомендации по повышению эффективности международного сотрудничества в сфере охраны природы, учитывая новые вызовы и возможности.

Идея:

Основная идея доклада заключается в выявлении ключевых тенденций и факторов, влияющих на эффективность международного сотрудничества в области охраны природы. Предлагается комплексный анализ существующих проблем и потенциальных решений, направленных на укрепление международных механизмов и повышение их результативности.

Актуальность:

Актуальность исследования обусловлена нарастающей угрозой деградации окружающей среды и необходимостью консолидации усилий мирового сообщества. Проблемы, такие как изменение климата, потеря биоразнообразия и загрязнение окружающей среды, требуют скоординированных действий на международном уровне.

Оглавление:

Введение

Теоретические основы международного сотрудничества в области охраны природы

Анализ существующих международных соглашений и программ

Роль международных организаций в охране природы

Влияние изменения климата на международное сотрудничество

Проблемы и вызовы международного сотрудничества

Перспективы и направления развития международного сотрудничества

Заключение

Список литературы

Наименование образовательного учреждения

Доклад

на тему

Международное сотрудничество в области охраны природы: Современные вызовы и перспективы

Выполнил: ФИО

Руководитель: ФИО

Содержание

  • Введение 1
  • Теоретические основы международного сотрудничества в области охраны природы 2
  • Анализ существующих международных соглашений и программ 3
  • Роль международных организаций в охране природы 4
  • Влияние изменения климата на международное сотрудничество 5
  • Проблемы и вызовы международного сотрудничества 6
  • Перспективы и направления развития международного сотрудничества 7
  • Заключение 8
  • Список литературы 9

Введение

Содержимое раздела

В данном разделе представлен обзор актуальности темы международного сотрудничества в области охраны природы, обосновывается выбор темы исследования и определяются его цели и задачи. Рассматривается важность международного взаимодействия для решения глобальных экологических проблем, таких как изменение климата, утрата биоразнообразия и загрязнение окружающей среды. Подчеркивается необходимость совместных усилий для устойчивого развития и сохранения природных ресурсов для будущих поколений. Обосновывается структура доклада и обозначаются основные направления исследования.

Теоретические основы международного сотрудничества в области охраны природы

Содержимое раздела

Этот раздел посвящен анализу теоретических подходов и концепций, лежащих в основе международного сотрудничества в области охраны природы. Рассматриваются различные теории и модели, объясняющие мотивацию стран к сотрудничеству, такие как теория международных режимов, теория коллективных действий и теория зависимости. Анализируются основные принципы международного экологического права, включая принципы устойчивого развития, предосторожности и общей, но дифференцированной ответственности. Обсуждаются роль международных организаций и негосударственных акторов в продвижении сотрудничества.

Анализ существующих международных соглашений и программ

Содержимое раздела

В данном разделе проводится анализ основных международных соглашений и программ в области охраны природы. Рассматриваются такие соглашения, как Рамочная конвенция ООН об изменении климата, Конвенция о биологическом разнообразии, Конвенция о водно-болотных угодьях, имеющих международное значение, главным образом в качестве местообитаний водоплавающих птиц (Рамсарская конвенция) и другие соответствующие документы. Оценивается эффективность этих соглашений и программ, выявляются проблемы их реализации и предлагаются пути их улучшения. Особое внимание уделяется региональным инициативам и проектам.

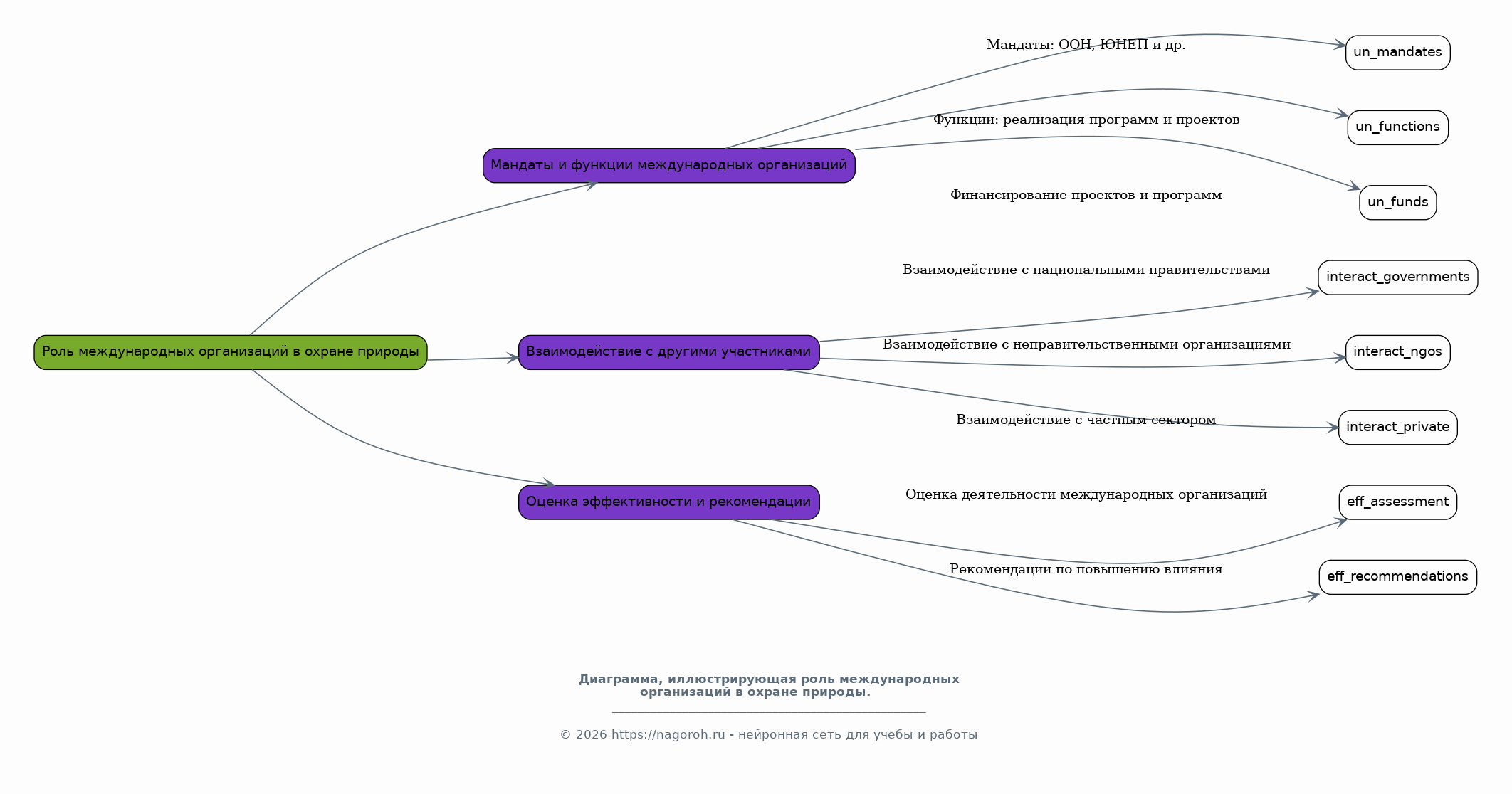
Роль международных организаций в охране природы

Содержимое раздела

Данный раздел посвящен анализу роли международных организаций, таких как ООН, ЮНЕП, Всемирный банк и других, в области охраны природы. Рассматриваются их мандаты, функции и механизмы реализации международных программ и проектов. Анализируется взаимодействие этих организаций с национальными правительствами, неправительственными организациями и частным сектором. Оценивается эффективность деятельности международных организаций и предлагаются рекомендации по повышению их влияния на глобальную экологическую повестку дня. Особое внимание уделяется финансированию проектов и программ.

Влияние изменения климата на международное сотрудничество

Содержимое раздела

В этом разделе анализируется влияние изменения климата на международное сотрудничество в области охраны природы. Рассматриваются последствия изменения климата для биоразнообразия, водных ресурсов и других природных объектов. Анализируются существующие международные механизмы по адаптации к изменению климата и смягчению его последствий. Обсуждаются новые вызовы и возможности, связанные с изменением климата, и предлагаются подходы к усилению международного сотрудничества в этой области. Особое внимание уделяется переходу к низкоуглеродной экономике.

Проблемы и вызовы международного сотрудничества

Содержимое раздела

Этот раздел посвящен анализу основных проблем и вызовов, стоящих перед международным сотрудничеством в области охраны природы. Рассматриваются такие проблемы, как политические разногласия, экономические интересы, недостаток финансирования и слабое соблюдение международных соглашений. Анализируются факторы, ограничивающие эффективность сотрудничества, включая различия в национальных подходах и приоритетах. Предлагаются пути преодоления этих проблем и повышения эффективности международного взаимодействия. Особое внимание уделяется вопросам справедливости и равенства.

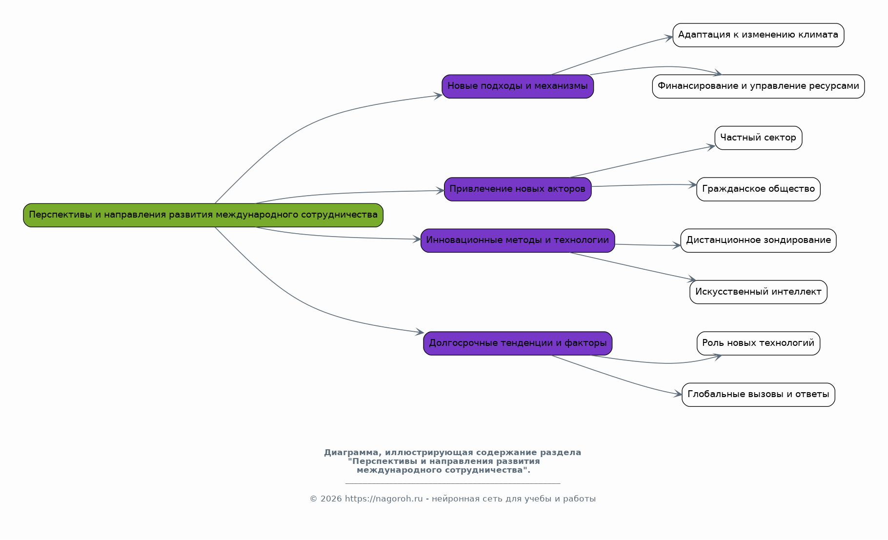
Перспективы и направления развития международного сотрудничества

Содержимое раздела

В данном разделе рассматриваются перспективы и направления развития международного сотрудничества в области охраны природы. Предлагаются новые подходы и механизмы, направленные на усиление сотрудничества и повышение его эффективности. Обсуждаются возможности привлечения новых акторов, таких как частный сектор и гражданское общество. Рассматриваются инновационные методы и технологии, способствующие охране природы. Оцениваются долгосрочные тенденции и факторы, определяющие будущее международного сотрудничества. Особое внимание уделяется роли новых технологий.

Заключение

Содержимое раздела

В заключении обобщаются основные выводы исследования, проводится оценка эффективности международного сотрудничества в области охраны природы и подчеркивается его роль в решении глобальных экологических проблем. Подводятся итоги анализа текущего состояния, проблем и перспектив сотрудничества. Формулируются рекомендации по совершенствованию механизмов международного взаимодействия, повышению эффективности программ и проектов, а также усилению координации между различными акторами. Подчеркивается необходимость дальнейшего развития сотрудничества для достижения устойчивого развития и сохранения биоразнообразия.

Список литературы

Содержимое раздела

В данном разделе представлен список использованной литературы, включая публикации в научных журналах, книги, доклады международных организаций и другие источники. Список составлен в соответствии с требованиями к оформлению научных работ и включает в себя полные библиографические данные, необходимые для идентификации и цитирования источников. Важно соблюдение стандартов оформления списка литературы, установленных учебным заведением или научным сообществом.

Получи Такой Доклад

До 90% уникальность
Готовый файл Word
Оформление по ГОСТ
Список источников по ГОСТ
Таблицы и схемы
Презентация

Создать Доклад на любую тему за 5 минут

Создать

#5633533