Нейросеть

Международный пакт об экономических, социальных и культурных правах 1966 года: Анализ и перспективы (Доклад)

Нейросеть для создания доклада Гарантия уникальности Строго по ГОСТу Высочайшее качество Поддержка 24/7

Данный доклад посвящен всестороннему исследованию Международного пакта об экономических, социальных и культурных правах, принятого Генеральной Ассамблеей ООН в 1966 году. В докладе рассматриваются основные положения пакта, его исторический контекст, цели и задачи, а также механизмы реализации и мониторинга соблюдения прав, закрепленных в данном документе. Особое внимание уделяется анализу практических аспектов применения пакта в различных странах мира и оценке его влияния на социально-экономическое развитие. Проводится анализ проблем и вызовов, связанных с реализацией пакта в современном мире.

Идея:

Основная идея доклада заключается в комплексном анализе положений пакта и его роли в обеспечении социальных, экономических и культурных прав человека. Доклад направлен на углубление понимания значимости этого международного договора для защиты прав человека.

Актуальность:

Актуальность исследования обусловлена необходимостью анализа эффективности международно-правовых механизмов защиты прав человека в условиях современных вызовов, таких как глобализация, экономические кризисы и ухудшение экологической ситуации. Изучение опыта реализации Международного пакта позволяет выявить сильные и слабые стороны международных соглашений в области прав человека и разработать рекомендации по их совершенствованию.

Оглавление:

Введение

Исторический контекст и предпосылки принятия пакта

Основные положения и структура пакта

Механизмы реализации и мониторинга соблюдения пакта

Права, закрепленные в Пакте, в контексте современного мира

Сравнительный анализ и примеры из практики

Критика и перспективы развития

Список литературы

Наименование образовательного учреждения

Доклад

на тему

Международный пакт об экономических, социальных и культурных правах 1966 года: Анализ и перспективы

Выполнил: ФИО

Руководитель: ФИО

Содержание

  • Введение 1
  • Исторический контекст и предпосылки принятия пакта 2
  • Основные положения и структура пакта 3
  • Механизмы реализации и мониторинга соблюдения пакта 4
  • Права, закрепленные в Пакте, в контексте современного мира 5
  • Сравнительный анализ и примеры из практики 6
  • Критика и перспективы развития 7
  • Список литературы 8

Введение

Содержимое раздела

Вводная часть доклада, представляющая собой общее введение в тему, обоснование актуальности и значимости исследования Международного пакта об экономических, социальных и культурных правах 1966 года. Здесь будет представлен краткий обзор истории создания пакта, его основных целей и задач, а также его значение в системе международных отношений и в деле защиты прав человека. Будут обозначены ключевые вопросы, которые будут рассматриваться в рамках данного доклада, а также будет определена его структура и методология исследования, что позволит читателю сформировать общее представление о предмете анализа и его значимости.

Исторический контекст и предпосылки принятия пакта

Содержимое раздела

Данный раздел посвящен анализу исторических предпосылок и обстоятельств, приведших к принятию Международного пакта об экономических, социальных и культурных правах. Будут рассмотрены ключевые события, международные отношения и политические факторы, влиявшие на процесс разработки и принятия пакта. Детально будут проанализированы причины, по которым международное сообщество признало необходимость принятия такого документа, а также роль Организации Объединенных Наций и других международных организаций в этом процессе. Будет представлен обзор основных этапов работы над пактом и его ключевых разработчиков.

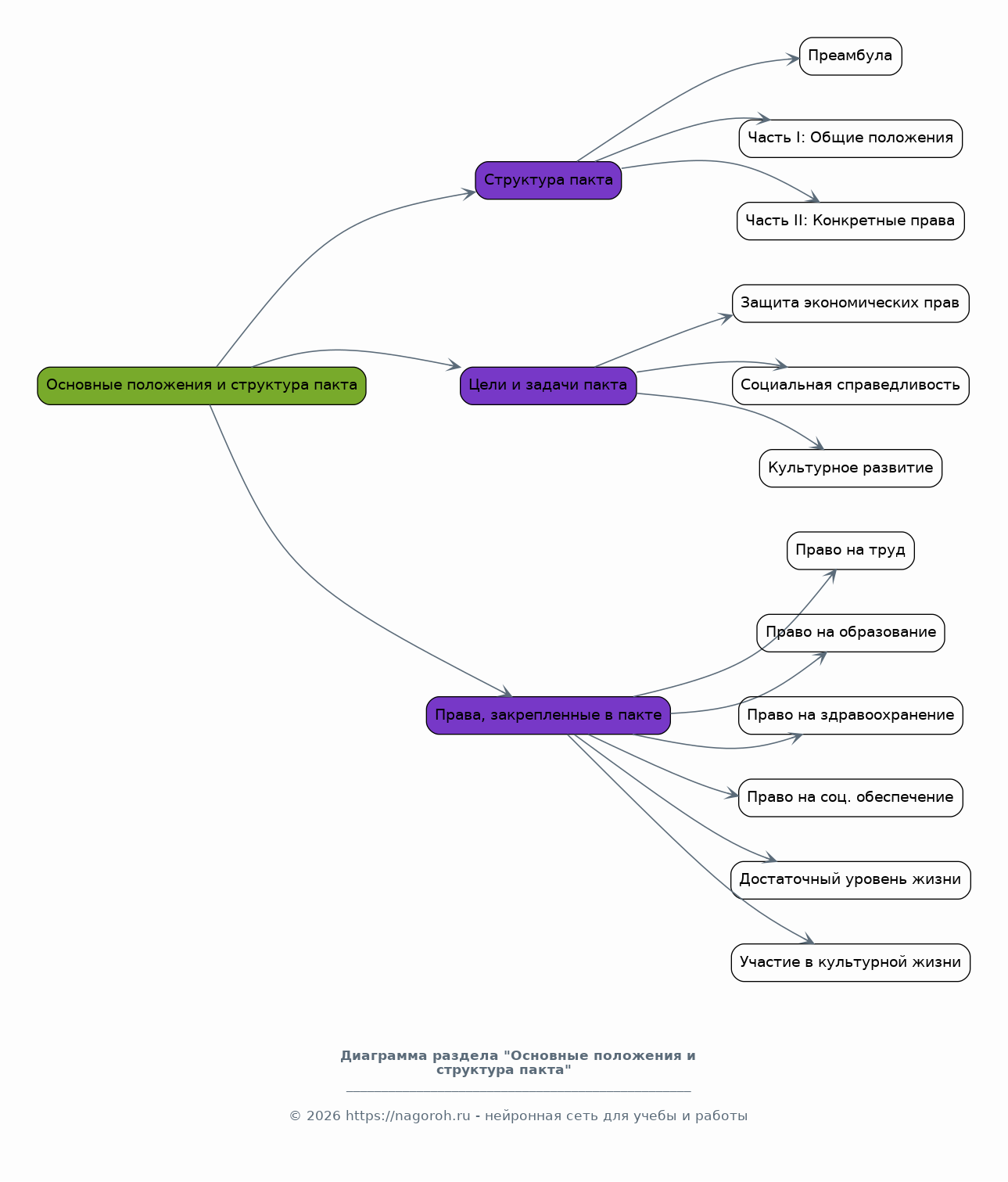
Основные положения и структура пакта

Содержимое раздела

В данном разделе будет проведен детальный анализ основных положений Международного пакта об экономических, социальных и культурных правах, включая его структуру, цели и задачи. Будут рассмотрены конкретные права, закрепленные в пакте, такие как право на труд, образование, здравоохранение, а также права на социальное обеспечение, достаточный уровень жизни и участие в культурной жизни. Будет проанализирована юридическая природа прав, содержащихся в пакте, их взаимосвязь с другими международными документами в области прав человека и их значение для различных групп населения.

Механизмы реализации и мониторинга соблюдения пакта

Содержимое раздела

Раздел, посвященный анализу механизмов реализации и мониторинга соблюдения положений Международного пакта об экономических, социальных и культурных правах на национальном и международном уровнях. Будут рассмотрены обязательства государств-участников по представлению периодических докладов о прогрессе в области реализации прав, закрепленных в пакте, а также роль Комитета по экономическим, социальным и культурным правам в оценке этих докладов. Будет проанализирована эффективность существующих механизмов, а также предложены пути их совершенствования и повышения эффективности.

Права, закрепленные в Пакте, в контексте современного мира

Содержимое раздела

В данном разделе будет проведен анализ актуальности прав, закрепленных в Международном пакте об экономических, социальных и культурных правах, в условиях современных вызовов и тенденций, таких как глобализация, изменение климата, технологическое развитие и экономические кризисы. Будут рассмотрены проблемы, связанные с реализацией этих прав в различных странах мира, включая вопросы неравенства, бедности, дискриминации и нарушения прав человека. Будет предложен анализ влияния пандемии COVID-19 на реализацию прав, закрепленных в пакте, и рассмотрены возможные пути преодоления возникших трудностей.

Сравнительный анализ и примеры из практики

Содержимое раздела

Раздел, посвященный проведению сравнительного анализа реализации положений Международного пакта об экономических, социальных и культурных правах в различных странах мира. Будут рассмотрены конкретные примеры из практики, демонстрирующие успешные стратегии и подходы к обеспечению этих прав, а также случаи нарушений и проблем, с которыми сталкиваются государства. Будет проведен анализ опыта различных стран в области реализации права на труд, образование, здравоохранение, социальное обеспечение и другие права, закрепленные в пакте. Будут рассмотрены достижения и недостатки в данной области.

Критика и перспективы развития

Содержимое раздела

Этот раздел посвящен критическому анализу Международного пакта об экономических, социальных и культурных правах, его сильных и слабых сторон, а также перспектив его развития в будущем. Будут рассмотрены основные критические замечания, высказываемые в отношении пакта, его эффективности и его роли в защите прав человека. Будут проанализированы препятствия, с которыми сталкиваются государства при реализации положений пакта, а также предложены рекомендации по повышению эффективности его применения. Будут рассмотрены возможные пути совершенствования механизмов реализации и мониторинга соблюдения пакта.

Список литературы

Содержимое раздела

Данный раздел содержит перечень использованных источников, включая научные статьи, монографии, документы международных организаций и законодательные акты. Список литературы будет составлен в соответствии с требованиями к оформлению научных работ и позволит читателям ознакомиться с использованными источниками информации. Будут указаны полные библиографические данные каждого источника, включая авторов, названия, издательства и год издания. Список литературы будет организован в алфавитном порядке или в соответствии с принятыми нормами цитирования.

Получи Такой Доклад

До 90% уникальность
Готовый файл Word
Оформление по ГОСТ
Список источников по ГОСТ
Таблицы и схемы
Презентация

Создать Доклад на любую тему за 5 минут

Создать

#5474452