Нейросеть

Мировой рынок и международная торговля: анализ тенденций и прогноз развития на 2024-2025 гг. (Доклад)

Нейросеть для создания доклада Гарантия уникальности Строго по ГОСТу Высочайшее качество Поддержка 24/7

Данный доклад представляет собой всестороннее исследование текущего состояния и перспектив развития мирового рынка и международной торговли в период с 2024 по 2025 год. Анализируются ключевые факторы, влияющие на динамику торговых потоков, включая геополитические риски, технологические инновации и изменения в потребительском спросе. Особое внимание уделяется выявлению новых тенденций, потенциальных вызовов и возможностей для различных участников рынка, а также разработке рекомендаций по адаптации к изменяющимся условиям. Исследование предназначено для широкой аудитории, интересующейся вопросами мировой экономики.

Идея:

Цель доклада – предоставить глубокий анализ ключевых драйверов и барьеров, определяющих эволюцию мировой торговли, а также оценить их влияние на различные секторы экономики. В результате будет сформирована детализированная картина современного состояния мировой торговли с акцентом на будущие перспективы.

Актуальность:

Актуальность исследования обусловлена необходимостью понимания текущих изменений в глобальной экономике и их влияния на бизнес-стратегии. Анализ трендов и перспектив международной торговли позволяет компаниям принимать обоснованные решения, адаптироваться к новым условиям и использовать возникающие возможности.

Оглавление:

Введение

Текущее состояние мирового рынка и международной торговли

Ключевые факторы, влияющие на международную торговлю в 2024-2025 гг.

Тенденции и перспективы развития ключевых отраслей мировой экономики

Влияние геополитических рисков и торговых войн

Роль технологических инноваций и цифровизации

Стратегии адаптации бизнеса к изменяющимся условиям

Заключение

Список литературы

Наименование образовательного учреждения

Доклад

на тему

Мировой рынок и международная торговля: анализ тенденций и прогноз развития на 2024-2025 гг.

Выполнил: ФИО

Руководитель: ФИО

Содержание

  • Введение 1
  • Текущее состояние мирового рынка и международной торговли 2
  • Ключевые факторы, влияющие на международную торговлю в 2024-2025 гг. 3
  • Тенденции и перспективы развития ключевых отраслей мировой экономики 4
  • Влияние геополитических рисков и торговых войн 5
  • Роль технологических инноваций и цифровизации 6
  • Стратегии адаптации бизнеса к изменяющимся условиям 7
  • Заключение 8
  • Список литературы 9

Введение

Содержимое раздела

В данном разделе представлен обзор основных целей и задач исследования, а также методология, использованная для анализа данных и формирования выводов. Обосновывается актуальность темы и ее значимость для понимания текущих экономических процессов и принятия обоснованных решений. Кратко описываются основные этапы исследования, структура доклада и ожидаемые результаты. Раздел задает основу для последующего глубокого анализа и обсуждения.

Текущее состояние мирового рынка и международной торговли

Содержимое раздела

В этом разделе будет представлен детальный анализ текущей ситуации на мировом рынке, включая оценку объемов международной торговли, структуру торговых потоков по странам и отраслям, а также ключевые показатели экономической активности. Анализируются факторы, оказывающие наибольшее влияние на динамику рынка, такие как изменение цен на сырье, валютные колебания, торговые барьеры и макроэкономические показатели. Особое внимание уделяется выявлению региональных тенденций и особенностей развития отдельных рынков.

Ключевые факторы, влияющие на международную торговлю в 2024-2025 гг.

Содержимое раздела

Раздел посвящен анализу ключевых факторов, формирующих конъюнктуру международной торговли в рассматриваемый период. Рассматривается влияние геополитической ситуации, торговых войн и санкций на торговые потоки и инвестиционную активность. Анализируется воздействие технологических инноваций, включая развитие цифровой экономики и автоматизации производства, на структуру и объемы международной торговли. Кроме того, будет рассмотрено влияние изменений в потребительском спросе и экологических факторов на торговые отношения.

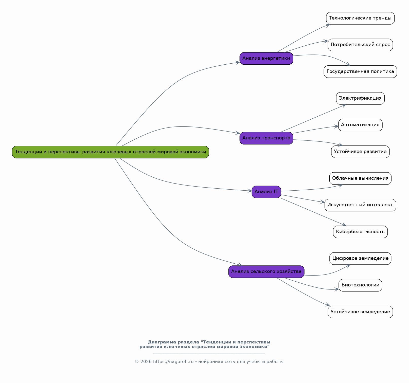
Тенденции и перспективы развития ключевых отраслей мировой экономики

Содержимое раздела

В этом разделе будет проведен анализ перспектив развития важнейших отраслей мировой экономики, таких как энергетика, транспорт, информационные технологии, сельское хозяйство и другие. Рассматриваются особенности развития каждой отрасли, включая технологические тренды, изменения в потребительском спросе и государственную политику. Определяются основные драйверы роста и потенциальные риски, а также оценивается их влияние на международную торговлю. Будут представлены прогнозы развития на ближайшие годы.

Влияние геополитических рисков и торговых войн

Содержимое раздела

Этот раздел посвящен анализу влияния геополитических факторов и торговых войн на мировую торговлю. Рассматриваются последствия торговых споров между странами, санкций и других политических рисков. Оценивается влияние этих факторов на торговые потоки, инвестиции и экономический рост. Анализируются стратегии, используемые компаниями для управления рисками, связанными с нестабильной геополитической обстановкой. Также будут рассмотрены возможные сценарии развития событий и их влияние на мировую торговлю.

Роль технологических инноваций и цифровизации

Содержимое раздела

В данном разделе будет проанализировано влияние технологических инноваций и цифровизации на мировую торговлю. Рассматриваются новые технологии, такие как искусственный интеллект, блокчейн и интернет вещей, и их влияние на логистику, производство и торговлю. Анализируется роль электронной коммерции, цифровых платформ и автоматизации в изменениях структуры мировой торговли. Обсуждаются возможности и вызовы, связанные с цифровой трансформацией для различных участников рынка, а также новые формы торговых отношений.

Стратегии адаптации бизнеса к изменяющимся условиям

Содержимое раздела

Раздел посвящен анализу стратегий адаптации бизнеса к изменяющимся условиям на мировом рынке. Рассматриваются различные подходы к управлению рисками, диверсификации бизнеса, расширению географии продаж и использованию новых технологий. Анализируются лучшие практики и кейсы успешных компаний, адаптировавшихся к изменениям в международной торговле. Предоставляются рекомендации по разработке эффективных стратегий для повышения конкурентоспособности и устойчивости бизнеса в условиях неопределенности.

Заключение

Содержимое раздела

В заключении обобщаются основные выводы исследования, формулируются прогнозы развития мировой торговли на 2024-2025 годы, а также предлагаются рекомендации для участников рынка. Подводятся итоги анализа ключевых тенденций и факторов, влияющих на мировую торговлю. Оцениваются перспективы развития различных отраслей и регионов, а также даются рекомендации по разработке стратегий для успешной деятельности в условиях меняющейся конъюнктуры рынка. Обозначаются основные вызовы и возможности для бизнеса.

Список литературы

Содержимое раздела

Раздел содержит перечень использованных источников, включая научные статьи, аналитические обзоры, статистические данные и другие материалы, послужившие основой для проведения исследования. Указываются ссылки на авторитетные источники, такие как публикации международных организаций (ВТО, ООН, МВФ), научные журналы, исследовательские институты и экспертные издания. Список литературы необходим для подтверждения достоверности информации и позволяет читателям углубить свои знания по теме.

Получи Такой Доклад

До 90% уникальность
Готовый файл Word
Оформление по ГОСТ
Список источников по ГОСТ
Таблицы и схемы
Презентация

Создать Доклад на любую тему за 5 минут

Создать

#5624954