Нейросеть

Михаил Фрунзе: Стратегический гений Гражданской войны в России (Доклад)

Нейросеть для создания доклада Гарантия уникальности Строго по ГОСТу Высочайшее качество Поддержка 24/7

Данный доклад посвящен анализу военной карьеры Михаила Фрунзе, выдающегося военачальника и стратега эпохи Гражданской войны в России. В рамках исследования будет рассмотрен его вклад в формирование и руководство Красной Армией, а также его ключевые военные операции. Особое внимание уделено его стратегическому мышлению, которое позволило ему одержать ряд решающих побед над белогвардейскими силами. Целью работы является комплексный анализ личности Фрунзе как военачальника и его влияния на ход Гражданской войны.

Идея:

Основная идея доклада заключается в оценке стратегического мастерства Михаила Фрунзе и его роли в победе большевиков. Доклад призван показать, как его управленческие навыки и новаторский подход к военному делу повлияли на ход военных действий.

Актуальность:

Изучение опыта Михаила Фрунзе актуально для понимания стратегии и тактики военных действий XX века. Его пример демонстрирует важность стратегического планирования, лидерства и эффективного управления ресурсами в условиях конфликта.

Оглавление:

Введение

Ранние годы и формирование взглядов

Роль Фрунзе в создании и укреплении Красной Армии

Основные военные операции под руководством Фрунзе

Стратегический гений и его проявления

Вклад Фрунзе в развитие военной науки

Политическая деятельность и взгляды Фрунзе

Заключение

Список литературы

Наименование образовательного учреждения

Доклад

на тему

Михаил Фрунзе: Стратегический гений Гражданской войны в России

Выполнил: ФИО

Руководитель: ФИО

Содержание

  • Введение 1
  • Ранние годы и формирование взглядов 2
  • Роль Фрунзе в создании и укреплении Красной Армии 3
  • Основные военные операции под руководством Фрунзе 4
  • Стратегический гений и его проявления 5
  • Вклад Фрунзе в развитие военной науки 6
  • Политическая деятельность и взгляды Фрунзе 7
  • Заключение 8
  • Список литературы 9

Введение

Содержимое раздела

Вводная часть доклада, представляющая собой общий обзор личности Михаила Фрунзе и его роли в Гражданской войне. Здесь будет дана краткая биографическая справка, описывающая его происхождение, образование и первые шаги в революционном движении. Также будет представлена общая характеристика военно-политической обстановки в России в период Гражданской войны, являющейся фоном для деятельности Фрунзе. Этот пункт необходим для ознакомления слушателей с контекстом исторических событий и позволяет сформировать общее представление о масштабе деятельности Фрунзе.

Ранние годы и формирование взглядов

Содержимое раздела

В этом разделе будет рассмотрен период жизни Михаила Фрунзе до начала Гражданской войны, анализирующий его участие в революционном движении и формирование политических взглядов. Особое внимание будет уделено его участию в революционных событиях 1905 и 1917 годов, его роли в организации боевых отрядов и становлении как революционера. Важно понять, как его ранний опыт и идеологические убеждения повлияли на его дальнейшую военную карьеру и стратегические решения в период Гражданской войны.

Роль Фрунзе в создании и укреплении Красной Армии

Содержимое раздела

Этот раздел посвящен анализу вклада Михаила Фрунзе в развитие и укрепление Красной Армии. Будет рассмотрено его участие в формировании новых военных подразделений, разработке учебных программ и внедрению новых методов подготовки личного состава. Особое внимание будет уделено его роли в реформировании армии, внедрении единоначалия и централизации управления. Цель данного раздела - показать его вклад в превращение Красной Армии в боеспособную силу, способную противостоять противникам.

Основные военные операции под руководством Фрунзе

Содержимое раздела

В этом разделе будет проведен детальный анализ ключевых военных операций, проведенных под командованием Михаила Фрунзе. Будет рассмотрен ход боевых действий на Восточном и Южном фронтах, включая операцию по разгрому войск Колчака и Крыма. Особое внимание будет уделено его стратегическим решениям, тактическим приемам и анализу факторов, приведших к успеху. Этот раздел призван показать стратегический талант Фрунзе и его способность принимать эффективные решения в сложных военных условиях.

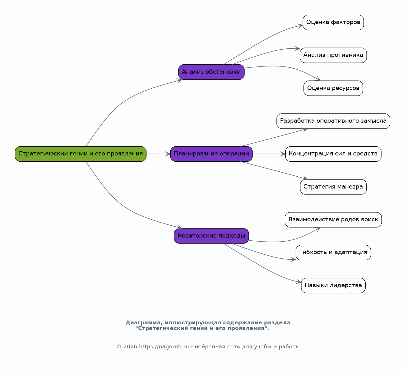
Стратегический гений и его проявления

Содержимое раздела

Этот раздел посвящен анализу стратегического мышления Михаила Фрунзе и его проявлению на практике. Будет рассмотрено его умение анализировать обстановку, планировать операции и учитывать различные факторы, влияющие на ход боевых действий. Особое внимание будет уделено его новаторским подходам к военному делу, таким как использование маневра, концентрация сил и средств, а также взаимодействие различных родов войск. Этот раздел призван показать Фрунзе как выдающегося стратега своего времени.

Вклад Фрунзе в развитие военной науки

Содержимое раздела

В данном разделе будет рассмотрен вклад Михаила Фрунзе в развитие военной науки и теории. Будет проанализирована его работа по реформированию армии, разработке новых методов ведения боевых действий и подготовке военных кадров. Особое внимание будет уделено его теоретическим работам и взглядам на военное искусство. Целью является показать его вклад в формирование современной военной науки и его влияние на последующие поколения военачальников.

Политическая деятельность и взгляды Фрунзе

Содержимое раздела

В этом разделе будет рассмотрена политическая деятельность Михаила Фрунзе и его взгляды. Будет проанализирована его роль в руководстве Советским государством и его участие в разработке политических решений. Особое внимание будет уделено его взглядам на строительство социализма, вопросы обороны и международные отношения. Этот раздел призван показать, как его политические убеждения влияли на его военные решения и деятельность в целом. Анализ его политической деятельности позволит лучше понять его роль в истории.

Заключение

Содержимое раздела

В заключительной части доклада будет подведен итог проведенного исследования, обобщены основные выводы и дана оценка роли Михаила Фрунзе в Гражданской войне. Будет подчеркнуто его выдающееся стратегическое мастерство, вклад в создание и укрепление Красной Армии, а также его влияние на развитие военной науки. Также будет отмечено значение его опыта для современной военной теории и практики, а также его влияние на ход истории. Подводя итог, будет сделана попытка оценить масштаб его личности и его вклад в историю.

Список литературы

Содержимое раздела

В этом разделе будет представлен список использованных источников: книг, статей, архивных материалов, которые были использованы в процессе подготовки доклада. Список будет включать как основные работы по истории Гражданской войны, так и специализированные исследования, посвященные личности Михаила Фрунзе, а так же другие использованные материалы. Информация будет представлена в соответствии с принятыми нормами библиографического описания. Это необходимо для подтверждения достоверности исследования.

Получи Такой Доклад

До 90% уникальность
Готовый файл Word
Оформление по ГОСТ
Список источников по ГОСТ
Таблицы и схемы
Презентация

Создать Доклад на любую тему за 5 минут

Создать

#5716768