Нейросеть

Многонациональность и Федеративное Устройство Российской Федерации: Анализ и Перспективы (Доклад)

Нейросеть для создания доклада Гарантия уникальности Строго по ГОСТу Высочайшее качество Поддержка 24/7

Данный доклад посвящен исследованию многонациональности как ключевого фактора, определяющего структуру и функционирование федеративного устройства России. В нем рассматриваются исторические аспекты формирования многонационального государства, а также современные вызовы и возможности, связанные с этническим разнообразием. Анализируется влияние культурного многообразия на политическую стабильность и социально-экономическое развитие страны, с акцентом на сохранение баланса интересов различных этнических групп. Доклад предлагает комплексный взгляд на проблему, сочетая теоретические основы с практическим анализом текущей ситуации.

Идея:

Основная идея доклада заключается в рассмотрении многонациональности как фундаментального принципа, обеспечивающего устойчивость и развитие Российской Федерации. Работа направлена на выявление механизмов, способствующих гармоничному сосуществованию различных культур и этносов.

Актуальность:

Актуальность исследования обусловлена необходимостью понимания роли этнического фактора в контексте современных геополитических вызовов и внутренних трансформаций в России. В условиях усиления межкультурного взаимодействия и глобализации, изучение опыта урегулирования межнациональных отношений приобретает особую значимость для обеспечения стабильности и национального единства.

Оглавление:

Введение

Исторический контекст формирования многонационального государства

Теоретические основы федерализма и многонациональности

Этническое разнообразие и его влияние на политическую систему

Культурное многообразие и его роль в социально-экономическом развитии

Правовое регулирование межнациональных отношений

Современные вызовы и перспективы развития

Заключение

Список литературы

Наименование образовательного учреждения

Доклад

на тему

Многонациональность и Федеративное Устройство Российской Федерации: Анализ и Перспективы

Выполнил: ФИО

Руководитель: ФИО

Содержание

  • Введение 1
  • Исторический контекст формирования многонационального государства 2
  • Теоретические основы федерализма и многонациональности 3
  • Этническое разнообразие и его влияние на политическую систему 4
  • Культурное многообразие и его роль в социально-экономическом развитии 5
  • Правовое регулирование межнациональных отношений 6
  • Современные вызовы и перспективы развития 7
  • Заключение 8
  • Список литературы 9

Введение

Содержимое раздела

Вводная часть доклада, определяющая основные цели и задачи исследования многонациональности как основы федеративного устройства России. Рассматривается актуальность темы в контексте современного мира и Российской Федерации. Обозначается значимость изучения данного вопроса для обеспечения стабильности и прогрессивного развития страны. Представлены основные понятия, используемые в работе, и структура доклада, а также обосновывается выбор методологии исследования и его практическая значимость. Кратко излагаются основные тезисы, которые будут раскрыты в последующих главах, формируя общее представление о содержании.

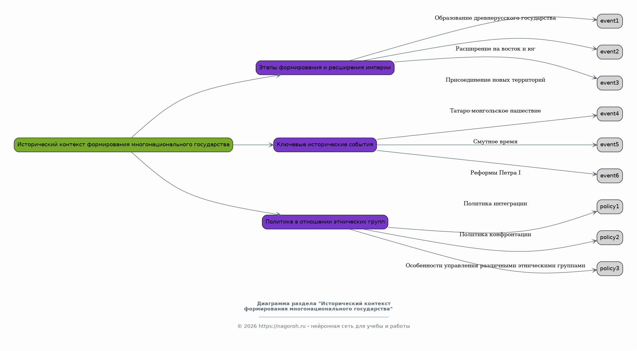
Исторический контекст формирования многонационального государства

Содержимое раздела

В данном разделе будет проанализирован исторический опыт формирования многонационального государства в России, начиная с этапа становления и расширения империи. Будут рассмотрены ключевые исторические события, повлиявшие на формирование этнического состава населения и структуру государственного управления. Особое внимание будет уделено политике, проводимой в отношении различных этнических групп, включая периоды интеграции и, возможно, конфронтации. Этот раздел поможет понять исторические корни существующих проблем и вызовов, связанных с межэтническими отношениями и функционированием федеративного устройства.

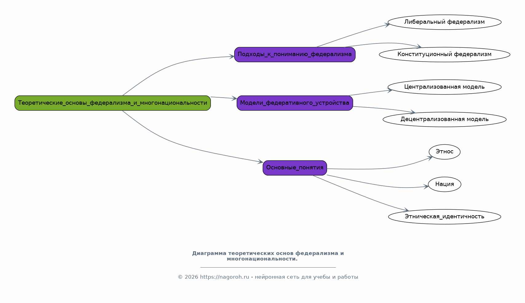
Теоретические основы федерализма и многонациональности

Содержимое раздела

Раздел посвящен изучению теоретических подходов к пониманию федерализма и его взаимосвязи с многонациональным составом общества. Будут рассмотрены различные модели федеративного устройства, их сильные и слабые стороны, а также принципы, лежащие в основе успешного функционирования федеративного государства. Анализируются основные понятия, такие как этнос, нация, этническая идентичность и культурное многообразие. Данный раздел предоставит теоретическую базу для дальнейшего анализа особенностей российского опыта и оценки перспектив развития.

Этническое разнообразие и его влияние на политическую систему

Содержимое раздела

В этом разделе будет исследовано влияние этнического разнообразия на политическую систему Российской Федерации. Особое внимание будет уделено структуре органов власти, механизмам представительства различных этнических групп и регулированию вопросов, связанных с национальными меньшинствами. Анализируются существующие политические институты, их эффективность и возможные пути совершенствования. Рассматриваются различные подходы к урегулированию межнациональных конфликтов и поддержанию политической стабильности в условиях многообразия.

Культурное многообразие и его роль в социально-экономическом развитии

Содержимое раздела

Раздел посвящен анализу роли культурного многообразия в социально-экономическом развитии России. Будут рассмотрены вопросы сохранения и развития культурного наследия различных этнических групп, а также роль культуры в формировании идентичности и единства. Анализируется влияние культурного разнообразия на экономическое развитие, туризм и инновации. Будут предложены рекомендации по созданию условий для гармоничного сосуществования различных культур и использованию культурного потенциала для повышения качества жизни.

Правовое регулирование межнациональных отношений

Содержимое раздела

В этом разделе будет рассмотрена система правового регулирования межнациональных отношений в Российской Федерации. Будут проанализированы основные законодательные акты, определяющие права и обязанности различных этнических групп, а также механизмы защиты их интересов. Особое внимание будет уделено вопросам, связанным с языковой политикой, образованием и культурным наследием. Анализируется эффективность существующей правовой базы и предлагаются рекомендации по ее совершенствованию в соответствии с современными вызовами.

Современные вызовы и перспективы развития

Содержимое раздела

В данном разделе будет проведен анализ современных вызовов, стоящих перед Российской Федерацией в сфере межнациональных отношений. Будут рассмотрены такие факторы, как миграция, глобализация, распространение экстремизма и влияние внешних сил. Анализируются существующие проблемы и потенциальные риски для стабильности и единства страны. Предлагаются рекомендации по преодолению вызовов и обеспечению гармоничного развития межнациональных отношений в долгосрочной перспективе, включая инициативы по укреплению общероссийской идентичности.

Заключение

Содержимое раздела

В заключении обобщаются основные выводы, полученные в ходе исследования. Подводятся итоги анализа многонациональности как основы федеративного устройства России. Оценивается эффективность существующих механизмов регулирования межнациональных отношений и предлагаются рекомендации по совершенствованию государственной политики. Подчеркивается важность дальнейших исследований в данной области для обеспечения стабильности, развития и укрепления единства Российской Федерации. Формулируются основные выводы и перспективы дальнейших исследований.

Список литературы

Содержимое раздела

Этот раздел содержит список использованных источников. Здесь будут указаны все книги, статьи, нормативные акты, интернет-ресурсы и другие материалы, которые были использованы при написании доклада. Информация будет представлена в соответствии с общепринятыми стандартами оформления библиографических ссылок. Это позволит читателям ознакомиться с источниками информации, использованными в докладе, и проверить достоверность представленных данных. Раздел является важной частью любой научной работы, демонстрирующей основательность проведенного исследования.

Получи Такой Доклад

До 90% уникальность
Готовый файл Word
Оформление по ГОСТ
Список источников по ГОСТ
Таблицы и схемы
Презентация

Создать Доклад на любую тему за 5 минут

Создать

#6087736