Нейросеть

Многонациональность и поликонфессиональность в контексте формирования и развития российской государственности: историко-культурный анализ (Доклад)

Нейросеть для создания доклада Гарантия уникальности Строго по ГОСТу Высочайшее качество Поддержка 24/7

Данный доклад исследует ключевые аспекты многонациональности и поликонфессиональности как основополагающих принципов российской государственности. В работе анализируется исторический путь формирования этих принципов, их влияние на социальную структуру и культурное многообразие России. Особое внимание уделяется периодам, когда эти принципы способствовали укреплению единства, а также вызовам и противоречиям, с которыми сталкивалась российская государственность в контексте многообразия. Результатом исследования станет выявление ключевых факторов, обеспечивающих устойчивость и развитие России как многонационального и поликонфессионального государства.

Идея:

Центральной идеей доклада является демонстрация исторической обусловленности и культурной значимости многонациональности и поликонфессиональности для российской государственности. Доклад нацелен на раскрытие взаимосвязи между этими принципами и устойчивостью российского государства.

Актуальность:

Актуальность исследования обусловлена возрастающим интересом к вопросам национальной идентичности и межкультурного взаимодействия в современном мире. Понимание исторического опыта России в области многонациональности и поликонфессиональности имеет большое значение для решения современных социальных и политических задач, связанных с межэтническими отношениями и религиозным многообразием.

Оглавление:

Введение

Исторические корни многонациональности и поликонфессиональности в России: от Киевской Руси до империи Романовых

Влияние многонациональности и поликонфессиональности на формирование российской идентичности

Многонациональность и поликонфессиональность в советский период: достижения и противоречия

Многонациональность и поликонфессиональность в современной России: вызовы и перспективы

Роль культуры и образования в деле сохранения и развития многонационального и поликонфессионального общества

Международный опыт и российская специфика

Заключение

Список литературы

Наименование образовательного учреждения

Доклад

на тему

Многонациональность и поликонфессиональность в контексте формирования и развития российской государственности: историко-культурный анализ

Выполнил: ФИО

Руководитель: ФИО

Содержание

  • Введение 1
  • Исторические корни многонациональности и поликонфессиональности в России: от Киевской Руси до империи Романовых 2
  • Влияние многонациональности и поликонфессиональности на формирование российской идентичности 3
  • Многонациональность и поликонфессиональность в советский период: достижения и противоречия 4
  • Многонациональность и поликонфессиональность в современной России: вызовы и перспективы 5
  • Роль культуры и образования в деле сохранения и развития многонационального и поликонфессионального общества 6
  • Международный опыт и российская специфика 7
  • Заключение 8
  • Список литературы 9

Введение

Содержимое раздела

В вводной части доклада обосновывается актуальность темы, формулируются цели и задачи исследования, определяется методология. Представлен краткий обзор историографии вопроса, обозначаются основные подходы к изучению многонациональности и поликонфессиональности в контексте российской государственности. Введение также содержит структуру доклада и основные тезисы, которые будут рассмотрены в последующих разделах, что позволит слушателям ориентироваться в содержании и логике изложения материала. Обозначение ключевых понятий и терминов, используемых в работе, обеспечит ясность и точность восприятия информации.

Исторические корни многонациональности и поликонфессиональности в России: от Киевской Руси до империи Романовых

Содержимое раздела

Этот раздел посвящен анализу исторического формирования многонационального и поликонфессионального характера российского государства, начиная с периода Киевской Руси и заканчивая империей Романовых. Рассматриваются процессы присоединения различных народов и территорий, формирование системы управления и взаимодействия между различными этническими и религиозными группами. Анализируются ключевые исторические события и факторы, которые способствовали формированию уникального опыта сосуществования различных культур и конфессий, таких как взаимодействие славянских, тюркских и других народов. Будут рассмотрены особенности имперской политики и ее влияние на этноконфессиональный состав населения.

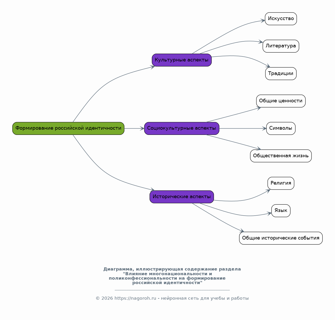
Влияние многонациональности и поликонфессиональности на формирование российской идентичности

Содержимое раздела

В данном разделе рассматривается влияние многонациональности и поликонфессиональности на формирование российской идентичности, как она отражена в культуре, искусстве, литературе и общественной жизни. Анализируются различные аспекты, такие как формирование общих ценностей, символов и традиций, объединяющих представителей разных народов и конфессий. Особое внимание уделяется процессу интеграции и адаптации различных культурных элементов в единое целое, что способствует созданию уникальной российской цивилизации. Будут рассмотрены роль религии, языка и общих исторических событий в формировании чувства общности.

Многонациональность и поликонфессиональность в советский период: достижения и противоречия

Содержимое раздела

Этот раздел посвящен анализу советского опыта управления многонациональным и поликонфессиональным обществом. Рассматриваются основные принципы национальной политики, проводимой советским государством, а также ее влияние на этнокультурное развитие. Анализируются как достижения в области культурного развития народов, так и противоречия, связанные с ограничением религиозной свободы и репрессиями против отдельных этнических групп. Особое внимание уделяется влиянию идеологии на формирование этнической идентичности и межэтнические отношения.

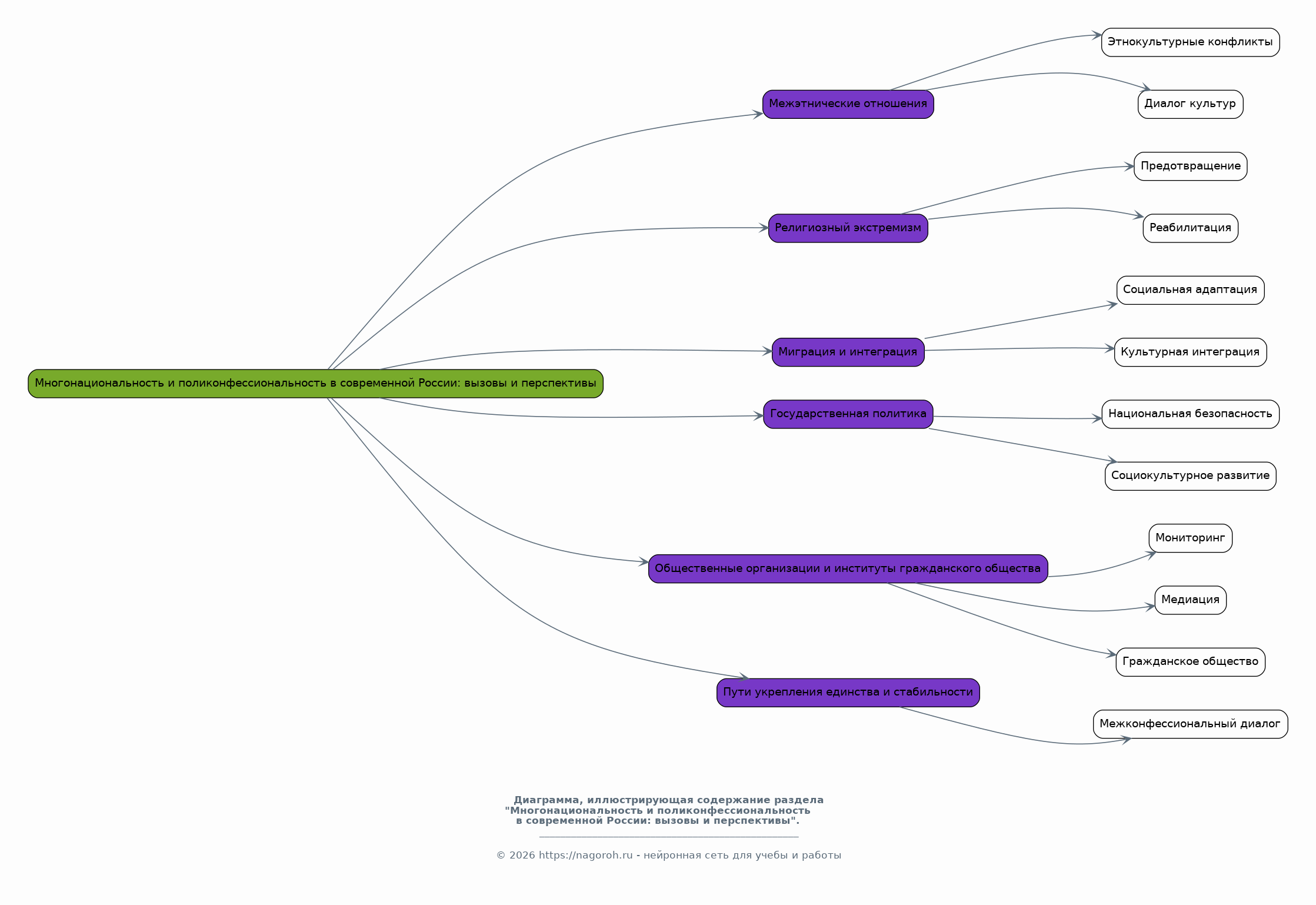
Многонациональность и поликонфессиональность в современной России: вызовы и перспективы

Содержимое раздела

В этом разделе анализируются современные вызовы и перспективы, связанные с многонациональностью и поликонфессиональностью в России. Рассматриваются вопросы межэтнических отношений, религиозного экстремизма, миграции и интеграции. Анализируются государственная политика в области национальной безопасности и социокультурного развития, а также деятельность общественных организаций и институтов гражданского общества. Особое внимание уделяется поиску путей укрепления единства и стабильности в условиях многообразия.

Роль культуры и образования в деле сохранения и развития многонационального и поликонфессионального общества

Содержимое раздела

Этот раздел посвящен анализу роли культуры и образования в деле сохранения и развития многонационального и поликонфессионального общества. Рассматриваются вопросы формирования толерантности, межкультурного диалога и взаимопонимания через систему образования и культурные проекты. Анализируется влияние культурных институтов, таких как музеи, театры и библиотеки, на формирование позитивного образа различных этнических групп и конфессий. Особое внимание уделяется роли языка и литературы в сохранении и передаче культурного наследия.

Международный опыт и российская специфика

Содержимое раздела

В данном разделе будет проведен сравнительный анализ опыта России в области многонациональности и поликонфессиональности с опытом других стран. Будут рассмотрены успешные и неудачные модели урегулирования межэтнических и межрелигиозных отношений. Анализируются факторы, которые способствуют или препятствуют формированию гармоничного общества в условиях культурного многообразия. Особое внимание будет уделено специфике российской модели, учитывающей исторические, культурные и политические особенности.

Заключение

Содержимое раздела

В заключительной части доклада подводятся итоги исследования, формулируются основные выводы и обобщения. Подчеркивается роль многонациональности и поликонфессиональности в формировании российской государственности, их значение для устойчивого развития страны. Указываются перспективы дальнейших исследований в данной области и предлагаются рекомендации по укреплению единства и стабильности в многонациональном обществе. Дается оценка текущего состояния и перспектив развития межэтнических и межрелигиозных отношений в России.

Список литературы

Содержимое раздела

В данном разделе представлен список использованной литературы, включающий научные статьи, монографии, диссертации и другие источники, использованные при подготовке доклада. Список структурирован в соответствии с принятыми научными стандартами и обеспечивает полную библиографическую информацию о каждом источнике. Этот раздел необходим для подтверждения достоверности изложенной информации и облегчения доступа к использованным материалам для дальнейшего изучения темы. Формат списка будет соответствовать требованиям ГОСТа или другим принятым в научном сообществе стандартам.

Получи Такой Доклад

До 90% уникальность
Готовый файл Word
Оформление по ГОСТ
Список источников по ГОСТ
Таблицы и схемы
Презентация

Создать Доклад на любую тему за 5 минут

Создать

#6092173