Нейросеть

Многообразие этнического состава населения Российской Федерации: Анализ и перспективы (Доклад)

Нейросеть для создания доклада Гарантия уникальности Строго по ГОСТу Высочайшее качество Поддержка 24/7

Данный доклад посвящен всестороннему исследованию этнического разнообразия, представленного в Российской Федерации. В рамках работы будет рассмотрен исторический контекст формирования многонационального государства, а также современные тенденции миграции и демографические изменения. Особое внимание уделено анализу этнического состава населения по регионам, выявлению ключевых этнокультурных групп и оценке их значимости для социокультурного ландшафта страны. В заключительной части будут предложены рекомендации по управлению межэтническими отношениями и сохранению культурного наследия.

Идея:

Основная идея доклада заключается в демонстрации сложности и богатства этнического разнообразия России, а также в анализе вызовов и возможностей, связанных с этим разнообразием. Доклад нацелен на предоставление информации, полезной для понимания текущей ситуации и выработки эффективных стратегий.

Актуальность:

Актуальность исследования обусловлена необходимостью глубокого понимания этнических процессов, происходящих в современном российском обществе. В условиях глобализации и миграции мониторинг этнического состава и межэтнических отношений становится ключевым фактором для обеспечения социальной стабильности и устойчивого развития страны.

Оглавление:

Введение

Исторические аспекты формирования этнического состава России

Этнический состав населения России в современных условиях

Влияние этнического фактора на общественно-политическую жизнь

Региональные особенности этнического состава

Этнокультурное многообразие и его значение для развития России

Проблемы и перспективы межэтнических отношений

Заключение

Список литературы

Наименование образовательного учреждения

Доклад

на тему

Многообразие этнического состава населения Российской Федерации: Анализ и перспективы

Выполнил: ФИО

Руководитель: ФИО

Содержание

  • Введение 1
  • Исторические аспекты формирования этнического состава России 2
  • Этнический состав населения России в современных условиях 3
  • Влияние этнического фактора на общественно-политическую жизнь 4
  • Региональные особенности этнического состава 5
  • Этнокультурное многообразие и его значение для развития России 6
  • Проблемы и перспективы межэтнических отношений 7
  • Заключение 8
  • Список литературы 9

Введение

Содержимое раздела

Вводная часть доклада, определяющая актуальность и цели исследования. В данном разделе будет представлена общая характеристика этнического многообразия России, обозначены основные факторы, влияющие на формирование этнического состава, такие как исторические процессы, миграционные потоки и демографические изменения. Также будет сформулирована основная исследовательская задача: анализ текущего состояния, выявление тенденций и перспектив развития многонационального российского общества. Данный раздел заложит основу для дальнейшего углубленного анализа, представленного в последующих главах доклада, объясняя важность изучения данной темы.

Исторические аспекты формирования этнического состава России

Содержимое раздела

Раздел посвящен анализу исторических этапов формирования этнического состава России, начиная с древних времен и заканчивая современностью. Будут рассмотрены ключевые периоды: образования государства, расширения территории, колонизационные процессы и миграции. Особое внимание будет уделено влиянию различных этносов на формирование единой российской идентичности, а также вопросам взаимодействия и сосуществования различных культур и народов. Анализ данного раздела позволит понять истоки текущего этнического многообразия и его влияние на развитие страны.

Этнический состав населения России в современных условиях

Содержимое раздела

Детальный анализ современного этнического состава населения России с использованием статистических данных и актуальной информации. Будут рассмотрены основные этнические группы, их численность, география расселения и демографические характеристики. Анализ будет дополнен информацией о языковых, религиозных и культурных особенностях различных этносов. Кроме того, будут рассмотрены изменения в этническом составе, вызванные миграционными процессами, естественным движением населения и другими факторами. Этот раздел позволит получить актуальное представление о многообразии народов, населяющих Российскую Федерацию.

Влияние этнического фактора на общественно-политическую жизнь

Содержимое раздела

В данном разделе будет проанализировано влияние этнического фактора на различные аспекты общественно-политической жизни России. Будут рассмотрены вопросы межэтнических отношений, конфликтов и сотрудничества, а также роль этнических групп в политических процессах и формировании гражданского общества. Особое внимание будет уделено анализу государственной политики в области национальной безопасности, прав и свобод этнических меньшинств, а также механизмам регулирования межэтнических отношений. Раздел включает оценку влияния этнокультурного многообразия на развитие страны.

Региональные особенности этнического состава

Содержимое раздела

Данный раздел посвящен анализу региональных особенностей этнического состава России. Будут рассмотрены различия в этническом распределении населения по федеральным округам и субъектам Российской Федерации. Особое внимание будет уделено национальным республикам и областям компактного проживания этнических меньшинств, анализу их культурных особенностей, языковой ситуации и экономическому развитию. Будет проведена оценка влияния региональной специфики на межэтнические отношения и устойчивость общественно-политической ситуации. Полученные результаты позволят понять роль регионов в сохранении и развитии этнического многообразия.

Этнокультурное многообразие и его значение для развития России

Содержимое раздела

В этом разделе будет проанализировано значение этнокультурного многообразия для различных сфер жизни российского общества, включая культуру, экономику, науку и образование. Будет рассмотрено, как различные этнические группы вносят вклад в общее культурное наследие страны, способствуют развитию креативных индустрий, научным открытиям и образовательным программам. Особое внимание будет уделено влиянию этнокультурного разнообразия на формирование национальной идентичности и гражданского самосознания. Раздел направлен на подчеркивание ценности этнического многообразия для будущего России.

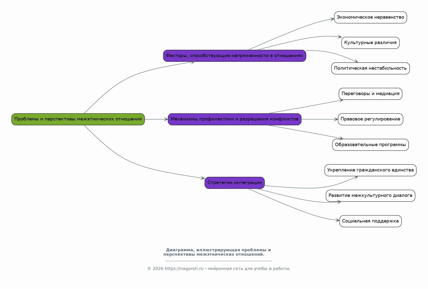
Проблемы и перспективы межэтнических отношений

Содержимое раздела

Данный раздел посвящен анализу современных проблем в сфере межэтнических отношений, включая конфликты, дискриминацию и социальное неравенство. Будут рассмотрены факторы, способствующие возникновению напряженности в отношениях между различными этническими группами, а также механизмы профилактики и разрешения конфликтов. Особое внимание будет уделено перспективам развития межэтнических отношений в России, включая стратегии интеграции, укрепления гражданского единства и развития межкультурного диалога. Будет предложен анализ потенциальных путей улучшения отношений между различными этническими группами.

Заключение

Содержимое раздела

В заключительной части будут подведены итоги исследования, сформулированы основные выводы и обобщены результаты анализа. Будет дана оценка значимости исследования для понимания процессов, происходящих в многонациональном российском обществе. Также будут предложены рекомендации по сохранению культурного многообразия, укреплению межэтнических отношений и обеспечению устойчивого развития. Этот раздел должен подчеркнуть важность понимания и уважения различных культур для будущего страны.

Список литературы

Содержимое раздела

В этом разделе будет представлен список использованной литературы, в который войдут научные статьи, монографии, статистические данные и другие источники, использованные при подготовке доклада. Список будет оформлен в соответствии с требованиями к цитированию научных работ. Указание источников позволит читателям глубже изучить интересующие темы и подтверждает научную основу проведенного исследования.

Получи Такой Доклад

До 90% уникальность
Готовый файл Word
Оформление по ГОСТ
Список источников по ГОСТ
Таблицы и схемы
Презентация

Создать Доклад на любую тему за 5 минут

Создать

#6099363